河南省高考综合改革政策解读50问
河南省政府办公厅
2022-06-27 17:03:00
为什么要合并本科一批、本科二批录取批次?“3+1+2”模式和传统的文理分科有何区别?

一、总体情况

1.国家实施高考综合改革的背景和意义是什么?

答:考试招生制度是国家基本教育制度。恢复全国统一高考40多年来,伴随着我国政治、经济及教育体制改革的步伐,高考招生制度不断改进完善,初步形成了相对完整的考试招生体系,为学生成长、国家选才、社会公平作出了历史性贡献,成功走出了一条具有中国特色、基本符合中国国情的人才选拔道路。这一制度总体上符合国情,权威性、公平性得到社会的普遍认可,但也存在着社会反映强烈的问题,主要有简单“唯分数论”影响学生全面发展,“一考定终身”使学生学习负担过重等现象。

新一轮考试招生制度改革作为党中央确定的重大政治任务,是党中央、国务院直接领导和推动的重大改革。党的十八届三中全会通过了《中共中央关于全面深化改革若干重大问题的决定》(以下简称《决定》),对高考综合改革作出了全面、系统的部署,明确要求推进考试招生制度改革,探索招生和考试相对分离、学生考试多次选择、学校依法自主招生、专业机构组织实施、政府宏观管理、社会参与监督的运行机制,从根本上解决“一考定终身”的弊端。

2.河南省《实施方案》是怎样出台的?

答:《决定》对深化考试招生制度改革作出了全面部署;2014年9月,国务院下发《关于深化考试招生制度改革的实施意见》(以下简称《实施意见》),并确定上海市、浙江省为首批高考综合改革试点省市,新一轮高考综合改革正式拉开帷幕。2017年,北京市、天津市、山东省、海南省启动第二批高考综合改革试点。2018年,河北省、辽宁省、江苏省、福建省、湖北省、湖南省、广东省、重庆市实施第三批高考综合改革。2021年,吉林省、黑龙江省、安徽省、江西省、广西壮族自治区、贵州省、甘肃省实施第四批高考综合改革。2022年,山西省、内蒙古自治区、河南省、四川省、云南省、陕西省、青海省、宁夏回族自治区实施第五批高考综合改革。

国务院《实施意见》出台后,省委、省政府高度重视,把推进考试招生制度改革列入重要议事日程,并作为促进教育公平、深化教育改革的重要抓手进行全面部署。在省委、省政府坚强领导下,省教育厅组织专门力量,认真学习领会中共中央 国务院《深化新时代教育评价改革总体方案》、国务院《实施意见》和国务院办公厅《关于新时代推进普通高中育人方式改革的指导意见》精神,积极借鉴改革先行省份的经验做法,充分考虑我省原有高考模式、基础教育发展水平、高等教育和学科专业布局等因素,深入开展系统调研,召开系列调研座谈会、专家论证会等,广泛征求教育系统及社会各界的意见建议,最终形成了《实施方案》。《实施方案》经省委深改委会议和省政府常务会议审议研究通过,由省政府报教育部审核备案后印发实施。

3.我省高考综合改革从哪一年开始实施?

答:根据教育部总体安排部署,我省作为第五批启动高考综合改革的8个省(区)之一,从2022年秋季入学的普通高中一年级学生开始实施高考综合改革,到2025年建立基于统一高考和高中学业水平考试成绩、参考综合素质评价(简称“两依据、一参考”)的普通高校考试招生模式,即2025年开始“新高考”。此前,我省已就相关工作进行了安排部署,正在有序推进。

4.我省高考综合改革的总体要求是什么?

答:以习近平新时代中国特色社会主义思想为指导,全面贯彻党的教育方针,落实立德树人根本任务,遵循教育发展和人才成长规律,从有利于促进学生健康发展、科学选拔各类人才和维护社会公平出发,统筹推进教学、考试、评价、招生综合改革,实现学生成长、国家选才和社会公平的有机统一,为更好服务国家战略需求和区域经济社会发展提供人才支撑。

从2022年秋季入学的普通高中一年级学生开始,实行基于统一高考和高中学业水平考试成绩、参考综合素质评价的普通高校考试招生模式;进一步完善高职院校分类考试招生制度。到2025年,初步形成分类考试、综合评价、多元录取的考试招生模式,进一步健全促进公平、科学选才、监督有力的考试招生体制机制,构建顺应时代要求、符合教育规律和我省省情的普通高校考试招生制度。

5.我省高考综合改革主要内容是什么?

答:我省这次高考综合改革是对高考招生制度的整体设计,是一次综合、系统、全面的改革,主要包括四个方面内容:一是完善普通高中学业水平考试制度,主要包括考试类型、科目设置、考试内容、考试对象、考试时间和成绩呈现等;二是健全普通高中学生综合素质评价制度,主要包括评价内容、评价管理和评价使用等;三是改革统一高考招生录取制度,主要包括统一高考科目设置、考生总成绩构成、招生录取等;四是进一步完善高职院校分类考试招生制度,坚持把分类考试作为高职院校招生的主渠道。

6.改革后,我省普通高校考试招生基本模式主要有哪些?

答:按照国务院《实施意见》总体要求,我省高考综合改革实施后,普通高校考试招生主要包括普通高校统一考试招生和高职院校分类考试招生。

普通高校统一考试招生的招生院校为在我省具有招生资质的省内外普通高校,包括本科、专科层次,实行“两依据、一参考”的考试招生模式。

分类考试招生院校以省内高职院校为主,实行“文化素质+职业技能”的考试评价方式,分类考试作为高职院校招生的主渠道。

二、普通高中学业水平考试

7.普通高中学业水平考试是什么?

答:普通高中学业水平考试是根据国家普通高中课程标准和教育部有关规定,由省级教育行政部门组织实施的国家考试,主要用来衡量学生达到国家规定学习要求的程度,是保障教育教学质量的一项重要制度。

普通高中学业水平考试分为合格性考试(以下简称合格考)和选择性考试(以下简称选择考)。合格考成绩是普通高中学生毕业的主要依据;选择考成绩计入普通高校统一考试招生录取的考生总成绩(以下简称考生总成绩)。

8.完善和强化普通高中学业水平考试制度的目的是什么?

答:一是促进学生全面发展。引导学生认真学习每一门课程,避免严重偏科现象,全面提高综合素质。

二是促进学生个性发展。计入考生总成绩的选择考科目,学生可根据自身兴趣、志向、优势和高等学校招生要求,扬长避短自主选择。

三是促进普通高中教育质量提升。通过普通高中学业水平考试制度改革,引导普通高中落实课程方案,开足开齐课程,提高办学质量。

四是促进高校科学选才。高校可以针对专业人才培养需要,通过合理设置招生录取科目要求,提高选拔人才的针对性和有效性。

9.合格考包括哪些科目?内容范围是什么?

答:合格考覆盖国家普通高中课程方案规定的除劳动教育和综合实践活动课程外的所有科目,包括语文、数学、外语、思想政治、历史、地理、物理、化学、生物学、信息技术、通用技术、音乐、美术、体育与健康等14门科目。

合格考内容范围为普通高中学科课程标准规定的必修内容。

10.合格考的考试对象是哪些?

答:普通高中在校学生均须参加合格性考试,高中阶段其他学校在校学生和社会人员也可报名参加合格性考试。

11.合格考如何组织考试?

答:合格考科目中的语文、数学、外语、思想政治、历史、地理、物理、化学、生物学、信息技术由省级统一组织考试,通用技术、音乐、美术、体育与健康由省级统一制定考试要求,各地负责组织,学校实施考查。

合格考内容范围为普通高中学科课程标准规定的必修内容,考试安排在相应学科必修模块课程结束后进行。

12.合格考成绩如何呈现和运用?

答:全省统一组织的合格考科目成绩分ABCDE五个等级,以“合格/不合格”呈现,ABCD为合格等次,E等为不合格等次。合格考各科成绩合格,是普通高中学生毕业的主要依据。合格考成绩纳入学生综合素质档案,同时也是普通高中学校课程管理和教学质量监测的重要参考依据。

13.选择考包括哪些科目?内容范围是什么?

答:选择考科目包括思想政治、历史、地理、物理、化学、生物学6门科目,学生可根据自身兴趣、志向、优势和普通高校招生要求,选择3门参加考试。其中,物理、历史为首选科目,考生须选择1门参加考试;思想政治、地理、化学、生物学4门科目为再选科目,考生从中选择2门参加考试。

选择考科目考试命题以各学科国家课程标准为依据,范围为必修和选择性必修内容。

14.选择考科目选择组合有哪些?

答:选择考科目理论上有12种组合,考生须根据自身兴趣、志向、优势和普通高校招生要求进行选择,具体组合如下:

图片

15.考生如何确定选择考科目?

答:一是根据个人志向、兴趣爱好、自身优势等因素,按照对各科的喜好程度进行选择。

二是结合报考院校相关专业选考科目要求进行选择。

三是根据所在普通高中的特色优势等进行选择。

考生可从以上三个方面综合考虑,同时征求家长、老师的意见,科学选择。

16.选择考科目什么时候确定?

答:选择考科目由学生在合格考结束后选择,在高考报名时最终确定。高考报名前可以更换所选择的科目,高考报名结束后不可以更改。

建议学生慎重修改选择考科目。一是无论哪一学科的学习,随着内容难度的增加,都可能会遇到困难,有时成绩还会暂时下滑,这属于正常现象。二是选科后,各学科就开始学习所选科目选择性必修内容,如果一段时间后再更换科目,已经进行的课程很难补课。

17.选择考如何组织考试?

答:从2025年起,选择考每年组织1次,与当年全国统一高考同期进行,全省统一命题、统一考试、统一评卷、统一公布成绩,考试成绩当年有效。

18.选择考科目的成绩如何呈现和运用?

答:选择考科目中首选科目物理或历史以原始分呈现,并计入考生总成绩;再选科目成绩按照转换办法以等级转换分呈现,并计入考生总成绩。

19.为什么物理和历史按原始成绩计入考生总成绩?

答:我省《实施方案》确定,在录取时选考物理和选考历史的考生将分别排队录取。因此,选择物理(或历史)的考生将使用同一物理(或历史)试卷,考试群体相同,成绩具有可比性,可以使用原始分计入考生总成绩。

20.为什么思想政治、地理、化学、生物学考试成绩要实行等级赋分?

答:首选科目相同的考生,可以在思想政治、地理、化学、生物学科目中,根据个人兴趣特长和高校招生选考科目要求,选择不同选考科目计入高考总成绩。由于再选科目中不同学科试题难度差异和报考相应学科的考生群体不同,选考科目的原始分不具有可比性。如,考生甲选考思想政治,考生乙选考化学,两人都考了80分,考生甲排在所有选考思想政治考生的第100位,考生乙排在所有选考化学考生的第1000位。若简单将他们各科成绩相加计入高考总成绩并进行比较,既不科学也不公平。因此,需要将不同科目的原始分按照一定规则通过转换得到等级转换分(转换后考生选考科目成绩排队顺序不变),以解决选考科目的原始分不具有可比性的问题。

21.等级赋分优点是什么?

答:一是能够较好解决再选科目之间分数不等值、学生选考科目分数不能直接相加参加高校招生录取的问题;二是等级区间比例依据我省考生的实际状况划定,符合我省省情;三是能够保持考生每门学科成绩排名顺序不变,确保成绩转换的公平公正;四是能够最大限度保证考生的成绩具有良好的区分度,满足普通高校人才选拔需要。

22.合格考和选择考的区别是什么?

答:合格考与选择考主要有以下五个方面的区别:

一是考试目的不同。合格考目的是检查全体高中学生是否达到了普通高中课程方案和课程标准规定的基本学业要求,可以称为“强化基础”;选择考目的则是在“强化基础”的前提下,凸显不同高中生在学业修习上的学科特长,可以称为“突出个性”。

二是考试科目不同。合格性考试覆盖国家普通高中课程方案规定的除劳动教育和综合实践活动课程外的所有科目。选择考是学生根据自身兴趣、志向、优势和高等学校招生要求,在“物理、历史”中必选1个科目、在“思想政治、地理、化学、生物学”中自选2个科目,共计3个科目组成选择考科目。

三是考试范围不同。合格考范围为各学科课程标准确定的必修内容;选择考范围为各学科课程标准确定的必修和选择性必修内容。

四是成绩呈现不同。合格考科目成绩分为“合格”和“不合格”。选择考中,首选科目成绩以原始成绩呈现;再选科目成绩以等级转换分呈现。选择考成绩当年有效。

五是考试时间和考试机会不同。根据国家普通高中课程方案,全省统一组织的合格考在相应科目必修模块课程结束后进行。合格考科目成绩合格的,不允许再次报考,未合格的科目可补考1次。选择考从2025年开始实施,每年组织1次,时间安排与当年全国统一高考同期进行。

三、普通高考

23.全国统一高考的考试科目有哪些?

答:自2025年起,全国统一高考的考试科目为语文、数学、外语3门,不分文理科,成绩当年有效,每年按国家统一安排进行。其中外语科目考试由听力和笔试两部分组成。条件成熟时,外语提供两次考试机会。全国统一高考的考试科目均由教育部统一命题。

24.参加普通高校统一考试招生录取的考生(文化)总成绩是如何组成的?

答:考生(文化)总成绩由全国统一高考的语文、数学、外语3个科目成绩和考生选择的3门普通高中学业水平选择考科目成绩组成,满分为750分。其中,统一高考科目语文、数学使用原始成绩计入考生总成绩,每门满分150分;外语科目满分150分,其中听力部分30分、笔试部分120分,2025年、2026年仍延续现行计分办法(听力成绩暂不计入外语成绩,外语成绩以考生外语笔试成绩的1.25倍计入),从2027年起,听力成绩计入外语成绩总分。选择考中首选科目物理或历史使用原始成绩计入考生总成绩,每门满分100分;再选科目思想政治、地理、化学、生物学(从4门中选择2门)以等级转换分计入考生总成绩,每门满分100分。以上即通常所说的“3+1+2”模式。

25.考生确定选考科目时,为什么要在物理或历史中选1门,在其余4门中选2门?

答:我省《实施方案》规定,考生在确定普通高中学业水平选择考科目时,须在历史、物理2门首选科目中选择1门,在思想政治、地理、化学、生物学4门再选科目中选择2门。这样设置的主要考虑:

一是体现高校人才培养需要。高校、普通高中和学科专家普遍认为,在高校人才培养中,物理是自然科学类专业的基础性学科,历史是人文社会科学类专业的基础性学科。高中阶段学习物理或历史科目是大学阶段学习自然科学类专业或人文社科类专业以及其他交叉学科专业的重要基础。因此,将这两个科目作为首选科目,有利于考生为进入大学开展专业学习奠定扎实基础,有利于高校相关专业对学生的培养。

二是符合我省普通高中教育教学实际。我省各地普通高中办学条件存在一定差异,将物理或历史作为考生首选科目之一,既可以与现有师资、教室等条件有效衔接,又能够引导不同地区、不同普通高中的学生从实际出发合理选择学习科目,科学规划学业生涯,为进入大学继续深造奠定坚实的专业基础。

三是有利于学生多样化成长发展。学生可从4门再选科目中选择2门参加选择考,理论上有12种组合。相比改革前文理分科的两种学科组合方式,不仅扩大了学生的选择范围,而且促进了文理交融,充分体现了以人为本、学其所好、考其所长的原则,更加符合教育发展规律和人才成长规律,为学生成长成才提供更多机会。

同时,为了便于投档录取,高校在安排招生计划时,将分物理和历史两个类别分别编制;在录取时,也将按照选物理的考生和选历史的考生两个序列分别排队录取。也就是说,同一名考生无法同时在物理和历史两个队列中排队录取,因此考生只能从物理和历史中选择1门参加选择考。

26.普通高考实施“3+1+2”模式和传统的文理分科有何区别?

答:“3+1+2”的模式和传统的文理分科有着本质上的区别。

一是目标导向不同。“3+1+2”的模式既体现了物理、历史学科的基础性作用,突出了高校不同学科专业选才的要求,也更加注重学生的全面发展,提高学生的综合素质。

二是选择科目组合不同。“3+1+2”模式下,学生可根据个人兴趣特长、拟报考学校和专业的招生要求,在12种组合中自主选择,扩大了考生的选择面。而传统文理分科仅有2种固定的组合供考生选择,其中,文科考生只能选择思想政治、历史、地理1种固定组合,理科考生只能选物理、化学、生物学1种固定组合。

三是考试内容不同。“3+1+2”模式下,学生参加全国统一高考的语文、数学、外语3个科目考试时不分文理,所有考生的考试试卷完全一致;而传统文理分科的数学考试科目,试卷的内容和难度则是有区分的。

四、普通高中学生综合素质评价

27.为什么要建立并规范普通高中学生综合素质评价制度?

答:普通高中学生综合素质评价是客观反映学生德智体美劳全面发展情况的系统评价,是培育学生社会责任感、创新精神和实践能力、促进学生健康发展的重要手段,是深入推进素质教育的重要举措。开展综合素质评价,有利于促进学生自我认识、自我完善,积极主动地发展;有利于把握学生成长规律,从过于关注学生成绩向更加关注学生发展过程转变,切实转变教育观念和人才培养模式;有利于促进评价方式改革,改变以考试成绩为唯一标准评价学生的做法,为普通高等学校招生录取提供重要参考。

28.综合素质评价的主要内容有哪些?

答:综合素质评价内容主要包含思想品德、学业水平、身心健康、艺术素养、劳动与社会实践等内容,主要考察学生爱国情怀、遵纪守法、创新思维、体质达标、审美能力、劳动实践等。

29.通过什么方式记录学生综合素质发展情况?

答:采用真实记录方式,客观记录学生综合素质发展各方面情况。普通高中学校通过省级普通高中学生综合素质评价信息化管理平台,为每一名学生建立个人成长电子档案。在教师指导下,学生自主记录个人主要成长经历及突出表现;按照省教育厅统一要求,学生在每学期末整理、遴选具有代表性的记录材料形成学生成长纪实报告;高中毕业时,根据评价系统原始记录中有代表性的典型材料,生成学生综合素质档案;其中,学业水平考试成绩、学分和体质健康测试成绩等,由学校、教育行政部门等相关单位统一导入。

30.综合素质档案材料如何应用?

答:一是由普通高中学校用于学生教育。普通高中学校利用综合素质档案材料,分析把握学生成长过程,全面优化课程建设,引导学生发现自我、做好自我成长规划,促进学生全面而有个性的成长。二是作为普通高校招生录取的重要参考。普通高校按照教育部规定,制定综合素质档案评价使用办法,把评价结果作为招生录取的重要参考。

31.如何确保普通高中学生综合素质档案材料的真实可信?

答:普通高中学校要建立公示制度,畅通举报渠道。建立检查制度,对档案材料真实性进行抽查核实。建立申诉与复议制度,对有争议的结果重新进行审核确认。建立诚信责任追究制度,对弄虚作假者,按照《普通高等学校招生违规行为处理暂行办法》等有关规定给予严肃处理。

五、普通高校统一招生录取

32.普通高校招生录取方式有什么变化?

答:从2025年起,普通高校招生依据统一高考和高中学业水平考试成绩、参考综合素质评价,实行“院校专业组”平行志愿分类投档录取。以“院校专业组”为投档志愿。高校将按照首选科目物理、历史两个类别,分别编制招生计划,分别划定录取控制分数线、分别投档录取。

33.普通高考招生录取志愿设置有什么变化?

答:高考综合改革后,普通高考招生录取志愿设置将主要采用“院校专业组”的组合方式,一所院校一个招生专业组为一个志愿,实行平行志愿分类投档录取。自2025年起,本科段招生除提前批次外,实行同一批次录取。具体批次设置、志愿数量及部分特殊类型招生志愿设置等将另行公布。

34.什么是“院校专业组”的志愿组合方式?

答:传统的志愿设置是以一所学校为一个志愿单位,每个学校下可以填若干个专业志愿和是否服从专业调剂志愿;实行“院校专业组”的模式后,则以“院校专业组”为一个志愿单位。“院校专业组”指的是某普通高校对考生选择性考试科目要求相同的专业(类)的组合。一所院校可设置一个或多个“院校专业组”,每个专业组内可包含数量不等的专业(类)。同一专业组内各专业(类)对考生的选考科目要求相同。

35.“院校专业组”的志愿设置模式有何优势?

答:一是有助于提高考生志愿满意度。考生根据自己所选的选择性考试科目填报相应的专业组志愿,专业组内可能是一个专业,也可能是多个专业,考生按专业组投档后,符合录取条件的,在该专业组内确定录取专业,提升了考生的兴趣志向及与最终所录专业的契合度,达到“学其所好、录其所长”的效果。

二是更好满足普通高校选拔和培养人才的要求。普通高校根据专业人才培养对学生学科专业基础的要求以及学校自身办学的需要,设置选择性考试科目要求。按“院校专业组”投档录取,能提高考生选考科目与普通高校招生专业选考要求的匹配度,使学校招录到有相应学科特长和兴趣的考生,有利于进校后的人才培养和学校自身发展。

三是有助于引领基础教育健康发展。促使普通高中关注学生学习过程中的兴趣特长和专业志向,更多关注学生的综合素质发展,促进学生的个性特长发展。

36.普通高校招生专业对选考科目有何要求?

答:普通高校结合自身办学定位和专业培养目标,认真研究本校专业人才培养对普通高中学生学科专业基础的需要,对每个具体专业提出选考科目要求。举例如下:

例1:某高校某专业要求首选科目为“历史”,再选科目未提要求,则表示考生首选科目只要为历史,就可报考该专业。

例2:某高校某专业的首选科目要求为“物理”,再选科目要求为“化学或地理”,则表示考生首选科目必须为物理,再选科目中选择化学或地理中的1 门,即可报考该专业。

例3:某高校某专业的首选科目要求为“物理”,再选科目要求为“化学和地理”,则表示考生首选科目必须为物理,再选科目中必须选择化学和地理2门,才可报考该专业。

我省将汇总各招生高校所提的选考科目要求,并及时提供考生参考。

37.普通高校招生计划如何编制?

答:普通高校将严格按照已公布的本校拟招生专业的选考科目要求,并根据人才培养要求,按照首选科目为物理或历史两个类别,分别编制招生计划。如果某一专业首选科目要求为物理或历史均可,高校仍须按照首选科目为物理和历史两个类别分别编制招生计划。

38.为什么要合并本科一批、本科二批录取批次?

答:一是体现了国家改革的总体方向。国务院《实施意见》明确要求“创造条件逐步取消普通高等学校招生录取批次”。二是顺应全国高考综合改革的趋势。大多数高考综合改革省份都明确合并本科一批、本科二批录取批次。三是通过合并批次,可以进一步扩大考生的选择范围,有利于普通高等学校毕业生平等就业,促进高等教育公平发展。

六、高等职业教育分类考试招生

39.为什么要实行高职院校分类考试招生?

答:《职业教育法》规定:“职业教育是与普通教育具有同等重要地位的教育类型,是国民教育体系和人力资源开发的重要组成部分,是培养多样化人才、传承技术技能、促进就业创业的重要途径”。实施与普通高校考试招生相对分开的高职院校分类考试招生,既是落实国务院深化考试招生制度改革的重要举措,也符合高素质技术技能人才选拔培养规律,同时还为广大考生提供了升学成长发展的多样化选择。

我省坚持把分类考试作为高职院校招生的主渠道,同时保留考生通过参加普通高校统一考试招生进入高职院校学习的通道。也就是说,未被高职院校分类考试招生录取的考生,可以继续参加普通高考,仍有机会被普通高校录取。

40.高职院校为什么要实行“文化素质+职业技能”的评价方式?

答:高职院校是培养高素质技术技能人才的主要阵地,高职院校人才选拔更注重考察学生职业发展所需要的科学文化与专业知识、技术技能等职业综合素质。高职院校分类考试实行“文化素质+职业技能”的评价方式,既符合职业教育发展规律,也有利于应用型、技能型人才选拔和培养,还有利于推进现代职业教育人才培养模式转变,形成鲜明的职业教育类型特色。

七、高中教育教学

41.为什么要实施选课走班?

答:实施普通高中选课走班教学是普通高中人才培养的必然要求,是适应高考综合改革的举措之一,是一项旨在尊重学生个性差异、扩大学生学习自主选择权、满足不同潜质学生学习需要的重要举措,是因材施教、促进学生全面而有个性发展、提高教育教学质量的教学方式改革。

42.如何开展选课走班教学?

答:一是严格执行国家颁布的普通高中课程方案。开齐开足必修课程,创造条件开好选择性必修课程,积极开发精品选修课程,努力满足学生学习需要。

二是着力加强队伍建设。通过公开招聘、政府购买服务、推进“县管校聘”等多种措施,缓解部分学科教师结构性缺编问题。加强教师培训,加大对富余学科教师的转岗培训。

三是着力改善办学条件。通过新改扩建部分高中、严格执行招生计划等措施,消除普通高中大班额。加强智慧校园建设,充分运用信息技术,逐步实现选课、排课、管理、评价等管理活动智能化。

四是着力加强选课指导。针对我省选择考科目12种组合,省教育厅指导各地各学校因地制宜编制选课指南,指导学生进行合理选课。加强与学生家长的沟通交流,共同指导学生合理选课,减少选课的盲目性和功利性。学校不得强制学生选课。

五是着力完善管理制度。探索与选课走班教学相适应的学校教学管理制度,构建行政班与教学班、班主任和导师制有机结合的班级管理制度。加强与选课走班教学相适应的教学管理和质量监控,认真探索学校教育教学质量监测评价的科学方法。

43. 为什么要做好学生发展指导?

答:高中阶段是学生健康发展、个性形成的关键时期,也是学生选择未来人生发展方向的关键时期。加强学生发展指导工作是落实立德树人根本任务,是构建符合教育规律、体现时代特征、具有中国特色的人才培养体系的必然要求,是适应考试招生制度改革的必由之路,是促进学生全面发展和终身发展的重要举措。做好学生发展指导工作有利于促进学生全面认识自我、学会选择、明确未来发展方向,实现全面而有个性的发展,有利于推动全面实施素质教育,提高普通高中综合育人水平,实现多样化特色化发展。

44. 普通高中学生发展指导的主要内容是什么?

答:普通高中学生发展指导主要包括理想信念指导、自我认知指导、学业发展指导、健康生活指导、生涯规划指导、专业报考指导等。

45.如何做好学生发展指导?

答:一是构建特色课程体系。学校加强学科融合教育,将学生发展指导渗透到各个学科,充分挖掘各学科的发展指导因素,积极开发校本课程,丰富课程资源。二是加强专业队伍建设。学校建立以专职教师为骨干,班主任、学科教师共同参与、互相配合的学生发展指导教师队伍。三是开展多元主题活动。学校通过知识讲座、情境模拟、案例探讨、团体辅导、心理训练、艺术实践等方式,增强学生参与实践、自我探索、知识应用等能力,做好自我规划。四是拓展丰富职业体验。学校组织开展丰富多样的职业体验活动和社会实践活动,增强学生的职业认知和体验。五是应用科学评价系统。学校利用技术与资源对学生的人格特征、兴趣偏好、职业倾向等进行测量评估,指导学生认识自我以及职业发展倾向。

八、改革实施条件保障

46.我省如何保障高考综合改革顺利实施?

答:高考综合改革是一个系统工程,涉及经费保障、基础设施建设、人员编制、宣传引导、安全保密等方方面面。省政府成立了高考综合改革工作领导小组,加强对全省高考综合改革的组织领导,统筹协调相关部门共同研究解决改革过程中出现的困难和问题。各地要成立相应领导协调机构,深入研究解决改革中面临的突出问题。省级教育督导部门要强化对市、县政府履行相应职责的督导。

《实施方案》分别从加强组织领导、强化条件保障、推动配套改革、营造良好氛围等方面提出了明确要求,特别是提出各级政府要建立高考综合改革基础条件保障长效机制。进一步加大普通高中教育经费投入,加快改善普通高中办学条件;大力加强普通高中教师队伍建设,健全普通高中教师培养和补充机制,加强统筹调剂,满足走班教学需要;加快推进省级命题基地和命题队伍建设,加强招生考试机构、招生信息化和标准化考点建设,提高试题命制与考试管理的专业化、科学化水平。要落实普通高中新课程标准,有序推进普通高中选课走班,建立健全学生发展指导制度。普通高等学校要遵循人才选拔和培养规律,加强招生选拔机制建设,改革完善人才培养方案,深化人才培养模式,加强与高考改革的有机联动,提高人才培养质量。

47.我省保障高考综合改革的配套改革有哪些?

答:一是推进新课程改革。认真落实普通高中国家课程方案和课程标准,明确课程设置、课程管理、师资培训、教研工作和学校条件保障等。

二是推动普通高中教学管理模式改革。有序推进选课走班,合理安排教学进度,探索建立行政班与教学班并存、班主任和导师制结合,学科学业评价与综合素质评价、过程性评价与终结性评价并举的教学管理模式。

三是加强学生生涯规划指导。引导学生根据自身兴趣、志向、优势,理性选择学科和课程组合。

四是完善普通高中学生综合素质评价。依托学生综合素质评价系统,真实、客观、准确记录学生综合素质发展情况,促进学生德智体美劳全面发展。

48.我省如何强化考试安全和诚信制度建设?

答:我省将加强普通高校考试招生安全管理,进一步做好报名、考试、评卷和录取各项管理工作,完善公示公开、举报和申诉等各方面的制度,建立公平、有序、高效的考试招生制度,努力构建科学、规范、严密的教育考试招生安全体系。加强对考生、教师及考试工作人员的诚信教育和评价管理,健全学校、个人考试诚信档案,积极营造诚信考试、公正选才的良好环境。加强对高中阶段学校综合素质评价工作的指导,建立综合素质评价学校信誉制度及相应的奖惩机制。

49.我省高考综合改革如何确保公平公正?

答:我省将继续深入实施招生“阳光工程”,完善学校招生章程制定和公布制度,强化招生政策、招生计划、实施过程和录取结果等信息公开。建立责任追究制度,严肃查处考试招生中存在的违规行为,及时公布处理结果。进一步加强行政管理,引导学校健全自律机制,充分发挥社会监督作用,共同维护考试招生秩序,保证公平公正。

九、总结

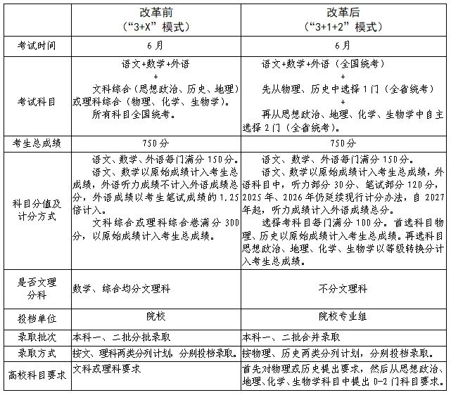
50.改革前后高考政策主要有哪些变化?

答:通过以上介绍,可以总结出,我省新高考与改革前相比,在考试和录取方面主要有以下方面的变化:

图片

责编:陈玉尧 | 审核:李震 | 总监:万军伟


相关推荐
下载