2022年河南省委专项巡视完成进驻,举报方式公布
河南日报
2022-06-27 12:31:32
本轮巡视时间一个月

河南日报记者 刘勰 河南日报社全媒体记者 崔文

6月26日,记者从省委巡视办了解到,2022年省委专项巡视12个巡视组已完成对21个单位的巡视进驻。

被巡视单位分别召开巡视工作动员会,省委各巡视组向被巡视单位党组织主要负责人传达了习近平总书记关于巡视工作的重要指示精神,通报了有关工作安排,省委各巡视组组长作了动员讲话,对做好巡视工作提出具体要求。

省委各巡视组组长强调,被巡视单位党组织要深入学习贯彻落实习近平总书记关于巡视工作的重要论述、党中央决策部署和省委工作要求,深刻认识本轮围绕河南特大暴雨洪涝灾害灾后恢复重建和以案促改、巩固拓展脱贫攻坚成果同乡村振兴有效衔接、社保基金管理问题等三个领域开展专项巡视的意义,把接受巡视作为增强“四个意识”、坚定“四个自信”、做到“两个维护”的具体行动,切实增强责任感、使命感、紧迫感,积极支持配合省委巡视工作,自觉接受监督,坚决完成好这项政治任务,为锚定“两个确保”、实施“十大战略”作出新贡献,以实际行动迎接党的二十大胜利召开。

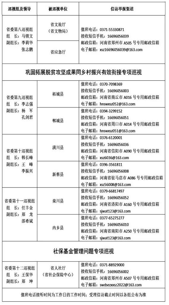
据悉,本轮巡视时间一个月,巡视期间设置专门值班电话和专用邮政信箱等。巡视期间,省委巡视组将严格落实中央八项规定及其实施细则精神和省委相关规定,主动接受被巡视对象和社会各界的监督,省纪委监委监督举报电话12388,省委组织部监督举报电话12380。

2022年省委专项巡视进驻一览表

图片

图片

责编:史健 | 审核:李震 | 总监:万军伟


相关推荐
下载