央行再度出手!一天开出8张“百万级”罚单
中国基金报
2022-06-21 12:40:54
员工不具备挑假币能力,贵州银行被罚284万元

央行再度出手!近日有多家银行因违反反洗钱相关规定,被处百万罚款。

因涉及占压财政资金等

工商银行一分行被罚605万

6月17日,中国人民银行重庆营管部披露了多则百万级别的银行罚单,其中涉及的违法行为类型包括与身份不明的客户进行交易、未按照规定履行客户身份识别义务等。

渝银罚〔2022〕19号行政处罚决定书显示,中国工商银行股份有限公司重庆市分行被处罚款604.6万元。此外,4位相关负责人也被处以罚款。

该分行涉及的违法行为包括以下6项:超过期限或未向人民银行报送账户开立、撤销等资料;存在占压财政资金行为;对外支付残缺、污损的人民币;未准确、完整、及时报送个人信用信息;未按规定履行客户身份识别义务;未按规定保存客户身份资料和交易记录;未按规定报送大额和可疑交易报告;与身份不明的客户进行交易;未按要求对金融消费者投诉进行正确分类;漏报投诉数据;未按要求向金融消费者披露与金融产品和服务有关的重要内容。

图片

涉及与身份不明的客户交易等

重庆银行收395万元大额罚单

同日披露的渝银罚〔2022〕7号行政处罚决定书显示,重庆银行股份有限公司因未按照规定履行客户身份识别义务;未按规定保存客户身份资料和交易记录;未按照规定报送大额交易报告和可疑交易报告;与身份不明的客户进行交易四项违法违规行为,被中国人民银行重庆营业管理部处以罚款395万元。

同时,时任重庆银行运营管理部总经理、内控合规部总经理、个人银行部总经理均被处罚款。

图片

重庆农村商业银行被罚255万元

另有多家银行收大额罚单

此外,重庆农村商业银行同样因未按照规定履行客户身份识别义务;未按规定保存客户身份资料和交易记录;未按照规定报送大额交易报告和可疑交易报告;与身份不明的客户进行交易等4项违法行为,最终被中国人民银行重庆营业管理部处以罚款255万元。3位相关负责人亦被处罚款。

图片

另据渝银罚〔2022〕12号行政处罚决定书显示,重庆彭水民泰村镇银行因“六宗罪”被处137.1万元罚款。其违法行为包括违反金融统计管理规定;超过期限或未向中国人民银行报送账户开立、撤销等资料;未按照规定解缴假币;未按照规定备案个人征信查询用户变更情况;未按照规定履行客户身份识别义务;未按照规定报送大额交易报告。该行时任行长被罚4.5万元。

重庆大足汇丰村镇银行因违反金融统计管理规定;超过期限向中国人民银行报送账户开立资料;未按照规定履行客户身份识别义务3项违法行为被罚62.5万元。

重庆江津石银村镇银行因违反金融统计管理规定;超过期限向中国人民银行报送账户撤销资料;未按照规定履行客户身份识别义务等,被中国人民银行重庆营业管理部警告,并处罚款35万元。

图片

因违反反洗钱相关规定

工商银行吉林省分行被罚506万

6月17日,人民银行长春中心支行公布了多张罚单,其中有两家银行罚单金额超百万。

长银罚决字〔2022〕1号行政处罚决定书显示,工商银行吉林省分行因占压财政资金;违反账户管理规定;违反信用信息采集、提供、查询及相关管理规定;未按规定履行客户身份识别义务;未按要求向金融消费者披露与金融产品和服务有关的重要内容等违法行为,中国人民银行长春中心支行决定对其警告,并处罚款506.16万元。

图片

另外,吉林九台农村商业银行因违反信用信息采集、提供、查询及相关管理规定;未按规定履行客户身份识别义务两项违法行为,最终被罚144.61万元。

图片

工作人员不具备挑假币能力

贵州银行因13项违规行为被罚

近日,中国人民银行贵阳中心支行官网披露了7则罚单,其中有两家银行被罚金额超百万,分别为贵州银行与兴业银行贵阳分行。

图片

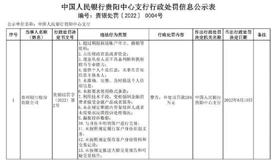
贵银综罚字〔2022〕第2号行政处罚决定书显示,贵州银行因13项违法行为被罚款284万元。另外,时任贵州银行运营管理部总经理、法律合规部总经理、信息科技部副总经理、交易银行部总经理均收罚单。

贵州银行涉及的违法行为包括:1.超过期限报送账户开立、撤销等资料;2.占压财政存款或者资金;3.现金从业人员不具备判断和挑剔假币专业能力;4.提供个人不良信息,未事先告知信息主体本人;5.未准确、完整、及时报送个人信用信息;6.未按要求使用格式条款;7.利用技术手段,变相强制金融消费者接受金融产品或者服务;8.未在规定期限内答复投诉人或者未按要求反馈投诉处理情况;9.漏报投诉数据;10.与身份不明的客户进行交易;11.未按照规定履行客户身份识别义务;12.未按照规定保存客户身份资料和交易记录;13.未按规定报送大额交易报告和可疑交易报告;

图片

除此之外,兴业银行贵阳分行也因超过期限报送账户开立、撤销等资料;未按照规定履行客户身份识别义务等违法行为,被中国人民银行贵阳中心支行警告,并处以罚款179万元。

图片

去年365家银行违反反洗钱规定

合计被罚2.61亿元

据了解,国家反洗钱行政主管部门是指中国人民银行,主要负责组织协调全国的反洗钱工作,负责反洗钱资金监测,制定金融机构反洗钱规章,监督检查金融机构及特定非金融机构的反洗钱工作,调查可疑交易,开展反洗钱国际合作等。

2021年,在反洗钱执法检查与行政处罚方面,人民银行全系统共开展了159项反洗钱专项执法检查、476项含反洗钱内容的综合执法检查和3项涉案机构的行政处罚调查,完成对401家违规机构的处罚,罚款金额共3.21亿元,对759名违规个人罚款1936万元,两项罚款合计3.41亿元,同比下降38%。

具体到银行业,央行在去年完成对365家违规机构的行政处罚,罚款2.61亿元;处罚个人697人,罚款1611万元;两项罚款合计2.77亿元。

央行指出,考虑到执法检查监管强度较大,且短期内覆盖率有限,人民银行有意识地加强了对执法检查外其他监管措施的应用,逐步搭建全流程、立体式的监管模式,实现对不同业务规范和风险状况的机构采取强度适配的监管措施。同时,完善洗钱风险评估机制,夯实风险为本监管工作基础。在加强部门协作基础上,加快构建特定非金融行业反洗钱监管体系。

责编:史健 | 审核:李震 | 总监:万军伟


相关推荐
下载