
【大河财立方消息】3月25日,根据商务部相关行业标准项目计划,中国商业联合会编制完成《奥特莱斯企业经营管理要求》行业标准征求意见稿,现公开征求意见。
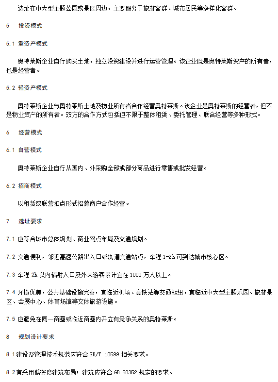
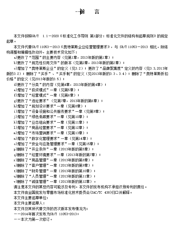
该文件与SB/T 11053—2013相比,增加了“奥特莱斯企业”的定义,明确了本标准适用于奥特莱斯的投资商、开发商、运营商等相关业务的企业;
更改了“品牌聚集度”定义的内容,明确了品牌聚集度与奥特莱斯经营品质呈正相关的特征;
删除了“买手”“买手制”的定义,在实践中,买手、买手制不是奥特莱斯的专属业务,不需要在本标准中进行定义;
删除了“奥特莱斯折扣价格”的定义,相关内容已在“商品价格折扣管理”中体现。
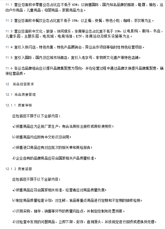
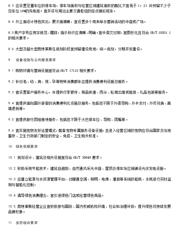
增加了“业态组合要求”,主要针对奥特莱斯项目在零售、餐饮、娱乐体验及特色经营等方面提出要求;
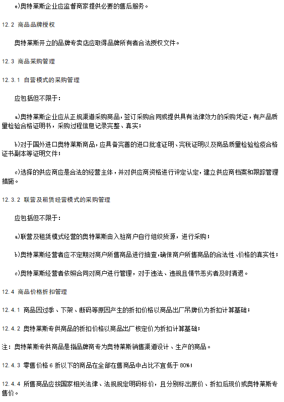
增加了“商品经营要求”,主要针对奥特莱斯项目商品质量管理、商品品牌授权、商品采购管理以及商品折扣管理等方面提出要求;
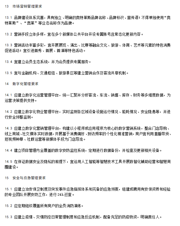
增加了“市场营销要求”,主要针对奥特莱斯项目的品牌建设、营销手段、会员体系及跨界流量整合等方面提出要求。
文件提出,零售价格6折以下的商品在全部在售商品中占比不宜低于80%。
责编:金怡杉 | 审核:李震 | 监审:古筝
