
【大河财立方消息】3月18日,浙江省发展和改革委员会公布浙江省扩大有效投资 “千项万亿”工程2026年第一批重大建设项目实施计划项目表。
其中,先进制造业基地领域涉及项目数574个,科技创新强基领域项目数206个,数字经济(人工智能)领域65个,交通强省领域165个,水网安澜提升领域82个,清洁能源保供领域62个,城镇有机更新领域124个,农业农村优先领域66个,文化旅游融合领域91个,民生设施领域208个。
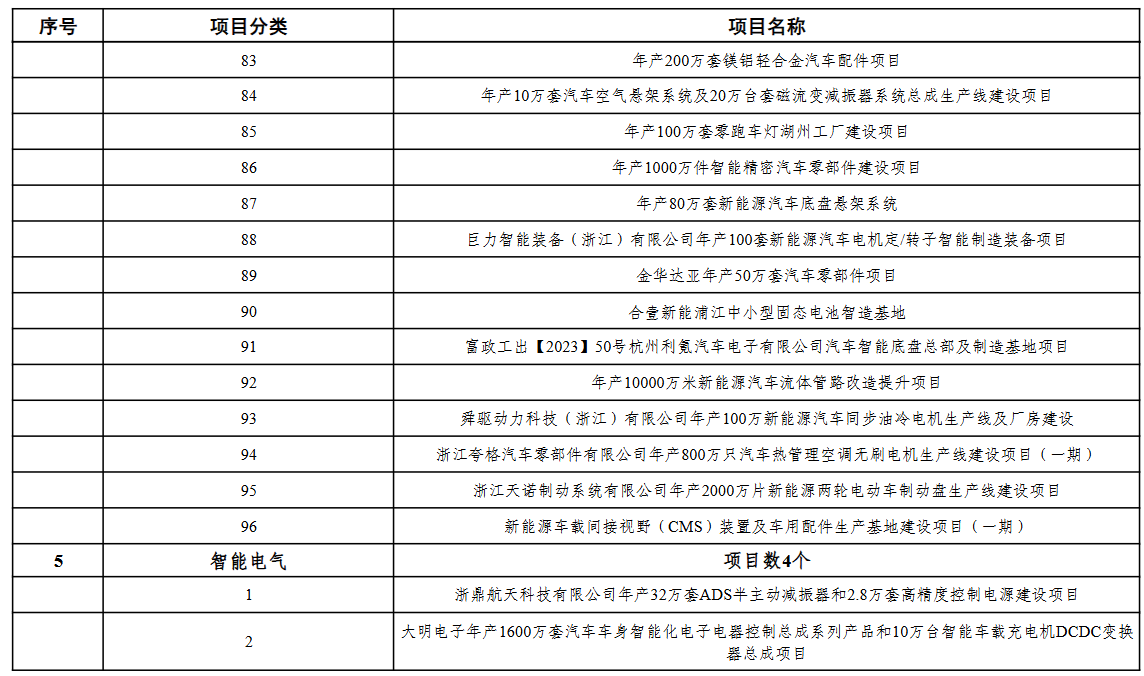
全名单:浙江省扩大有效投资“千项万亿”工程2026年第一批重大建设项目实施计划项目表
责编:陶纪燕 | 审核:李震 | 监审:古筝
