
【大河财立方 见习记者 李雯雯】立方招采通数据显示,2026年2月,河南医院医用耗材招标与中标项目共71个,其中招标项目52个,中标项目19个。受春节假期等因素影响,当月招采项目总量较上月有所下降,但常规基础耗材市场需求稳定,大型医院与高校附属医院采购主力地位稳固。
区域分布集中度高 三市贡献超七成项目
从地区分布来看,2月河南医院医用耗材采购市场呈现显著的区域集中态势。立方招采通数据显示,许昌、新乡、郑州三市合计完成52个项目,占全省项目总量的73.24%,成为当月采购活动的核心区域。其中,许昌市以19个项目位居全省首位,占比26.76%;新乡市以18个项目紧随其后,占比25.35%;郑州市以15个项目、21.13%的占比位列第三。
周口市、驻马店市等其他地区项目数量则相对较少,周口市有6个项目,驻马店市4个项目,洛阳市3个项目,三门峡市2个,平顶山市、安阳市、信阳市、濮阳市各1个。从区域格局来看,豫中地区医疗资源密度高,成为耗材采购的核心承载区。(获取详细项目信息,请添加立方招采通客服微信:SK_lifangzct)
从采购类型来看,常规基础耗材作为医疗机构日常诊疗的“刚需品”,在当月医用耗材采购中占比最高,主要覆盖检验检测类、输液输血类等细分领域。其中,检验检测类以临床检测试剂、生化试剂为核心,如许昌市中心医院医学检验中心华佗路免疫室试剂耗材采购项目等;输液输血类耗材则以一次性使用防针刺静脉采血器、输液接头消毒帽、止血带等基础物资为主,单价与项目金额相对较低。
专科专用耗材项目数量较少,但因适配特定诊疗科目需求,呈现出高专业度、高价值特征。当月专科耗材采购项目共11个,占医用耗材总项目数的15.5%,主要集中在肛肠科、眼科、口腔科等专科领域,如眼科人工晶体、一次性高速气动玻切头、口腔科修复材料等,单个项目金额显著高于基础耗材。
大型医院成采购主力 高校附属医院需求旺盛
从招标项目数量来看,2月河南医用耗材采购市场“头部效应”显著,大型综合医院与高校附属医院主导采购。立方招采通数据显示,在全省52个医用耗材招标项目中,排名前五的医疗机构合计贡献35个项目,占总量的67.3%。
其中,河南医药大学第一附属医院表现最为活跃,以12个项目位列第一,占全省总招标项目数量的23.1%,采购品类涵盖检验试剂、外科耗材等多个领域;许昌市中心医院以11个项目、21.2%的占比位列第二;两家机构合计贡献23个项目,占全省招标总量的44.2%。
项城市中医院以5个招标项目位列第三,采购集中在常规试剂领域;郑州大学第一附属医院、郑州大学第五附属医院分别有4个、3个招标项目,侧重注射输液类耗材与检验试剂采购;遂平县人民医院、河南省直第三人民医院等其他医院当月医用耗材招标项目均未超过2个。
从具体项目来看,2月太康县人民医院发布2026年第四批医用耗材遴选公告,采购一次性使用包皮环切吻合器,该项目最终由江西狼和医疗器械有限公司中标。立方招采通显示,进入2026年以来,太康县人民医院已先后发布六批医用耗材招标公告,内容涵盖一次性使用高压造影注射器及附件、一次性使用肺结节定位针、一次性使用电磁定位针、一次性脑电监测传感器、一次性使用喉镜片、高分子夹板等,从常规耗材到专科耗材全面覆盖。(获取详细项目信息,请添加立方招采通客服微信:SK_lifangzct)
多个高值耗材项目落地 头部企业市场稳固
从中标环节来看,2月河南医院医用耗材市场共有19个项目完成中标。受春节假期影响,部分招标项目周期延长,导致当月中标项目数量相对有限,后续将逐步进入中标和集中执行阶段。
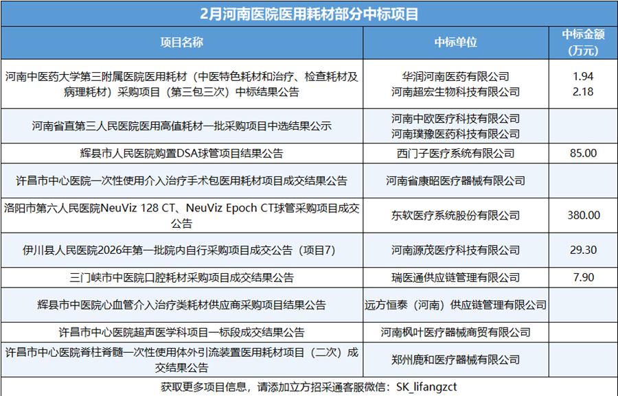
从项目规模及重点企业表现来看,球管等高值耗材占据高金额榜单。东软医疗系统股份有限公司以380万元中标洛阳市第六人民医院NeuViz128CT、NeuVizEpochCT球管采购项目,成为当月医用耗材领域中标金额最高的项目。西门子医疗系统有限公司则分别以85万元中标辉县市人民医院购置DSA球管项目、125万元中标郑州大学第二附属医院双源CT球管采购项目,进一步巩固其在高价值医用耗材领域的市场地位。(获取详细项目信息,请添加立方招采通客服微信:SK_lifangzct)
在常规耗材领域,大型医药流通企业展现出供应链优势。华润河南医药有限公司、河南超宏生物科技有限公司共同中标河南中医药大学第三附属医院医用耗材(中医特色耗材和治疗、检查耗材及病理耗材)采购项目,服务内容不仅包括病理耗材的货物供应,还覆盖验收、质保期内外服务、运输保险等全链条配套服务。
专科专用耗材方面,许昌市中心医院眼科医用耗材项目成交结果公布:一标段由河南爱乐明医疗器械有限公司与河南颐倍康贸易有限公司共同中标,五标段由河南爱乐明医疗器械有限公司与河南千郸医疗科技有限公司共同中标;二、三、四标段因有效供应商不足三家,按规定予以废标。
更多招采信息,可查阅“立方招采通”小程序。
责编:陈玉尧 | 审校:陈筱娟 | 审核:李震 | 监审:古筝
