
【大河财立方消息】北京时间2月28日,美国和以色列对伊朗发动军事打击。随后,伊朗对以色列特拉维夫等地发动导弹袭击。
据新华社援引据中东媒体2月28日报道,美国和以色列对伊朗展开联合军事打击后,中东地区除以色列外,巴林、阿联酋、卡塔尔、沙特阿拉伯、科威特等也响起爆炸声。
受中东安全形势影响,海南航空、中国国航、东方航空等先后发布相关航线退改票规定。
海南航空:
关于海南航空涉及特拉维夫航线客票特殊票务处理规定的通知
尊敬的旅客:
根据以色列最新局势,为协助受影响的旅客更好地安排出行计划,现发布海南航空涉及特拉维夫航线客票特殊票务处理规定的通知。具体规定如下:
一、适用范围
自2026年2月28日18时(含)前使用880国际票证填开或换开的客票(含积分兑换客票),行程涉及航班日期为2026年2月28日(含)至2026年3月31日(含)之间由海南航空实际承运的特拉维夫进出港航班。
二、变更及退票规定
(一)客票变更
1.首次变更至相同航程、相同舱等的海南航空实际承运航班,免收变更费,但需收取子舱位差价及淡旺季差价。
2.允许海南航空北京-特拉维夫与深圳-特拉维夫航线之间进行航程变更,首次变更免收变更费,但需收取子舱位差价及淡旺季差价。
3.上述变更须在客票有效期内,已按上述规定变更过的客票,再次变更按客票使用条件办理。
(二)客票退票
在客票有效期内,旅客可至原购票地办理全部未使用航段退票,免收退票费(如有)。已按本通知原则办理过变更的客票如申请退票需按客票使用条件办理。
(三)上述变更、退票均须在航班计划出港时间前取消已定妥的座位。
三、其它
(一)不符合上述适用条件的客票,均按客票使用条件办理。
(二)本通知自2026年2月28日18时起生效。在本通知生效前已办理完退票、变更业务的客票,不适用本政策。
感谢您的理解和支持。
海南航空控股股份有限公司
中国国航:
关于发布国航涉及迪拜、阿布扎比、利雅得航线客票特殊处置方案的通知
尊敬的旅客:
受相关地区局势影响,为协助旅客更好地安排出行,现发布国航涉及迪拜、阿布扎比、利雅得航线进出港航班客票特殊处置方案,具体内容如下:
一、适用条件
客票同时满足以下三点:
(一)在2026年2月28日20时(含)前购买或换开产生新票号的国航999开头的客票(包括里程奖励客票);
(二)客票未使用行程涉及旅行日期为2026年2月28日(含)至2026年3月15日(含)之间迪拜、阿布扎比、利雅得进出港的国航实际承运航班和挂CA航班号的代码共享航班;
(三)在2026年2月28日0时(含)以后申请客票变更或退票(以取消客票订座时间为准)。
二、客票变更及退票规则
如您未确定新的旅行时间,请在航班计划起飞时间前联系原购票渠道、国航客服热线95583或营业网点取消客票订座,待确定新的旅行时间后,按如下规则办理客票变更或退票。
(一)客票变更
在客票有效期内,首次变更免收变更手续费,但需收取子舱位差价及淡旺季差价,再次变更需依据客票使用条件办理。
(二)退票
您在客票有效期内,可以办理未使用航段退票,免收退票手续费。已按本通知原则办理过变更的客票如申请退票需按客票使用条件办理。
(三)变更航程及签转
如您希望变更航程或承运人,建议原客票办理退票后另购新票。
三、本通知自2026年2月28日起生效。
中国国际航空股份有限公司
二〇二六年二月二十八日
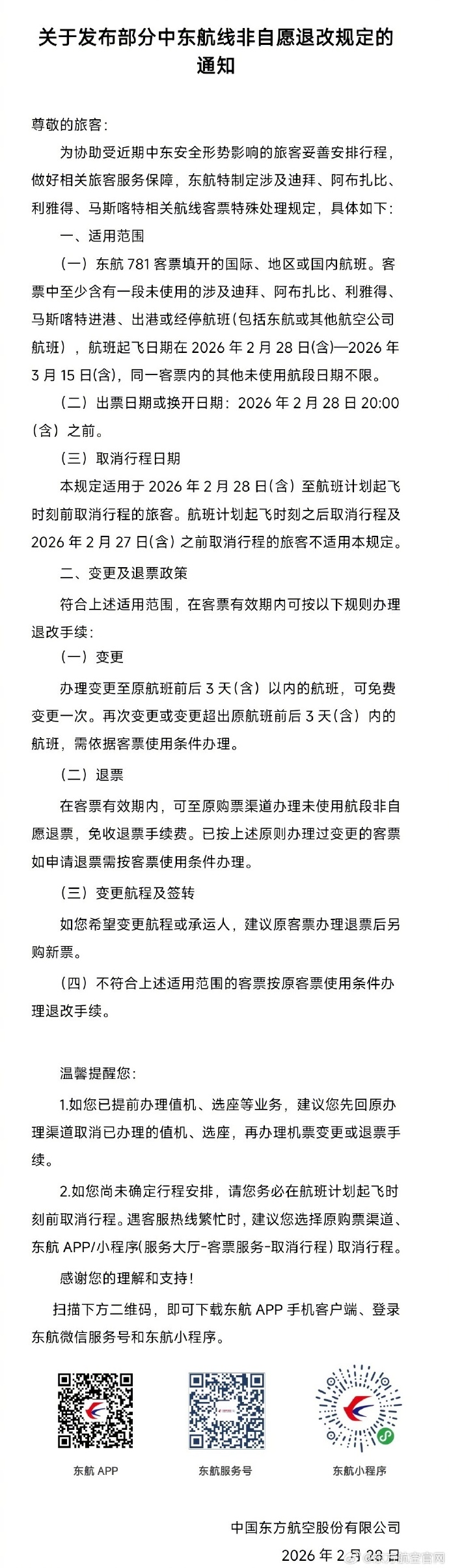
东方航空:
责编:王时丹 | 审核:李震 | 监审:古筝
