作者罗志恒,系粤开证券首席经济学家、中国首席经济学家论坛理事
2026年地方经济怎么干(上篇):目标怎么定?
2026年是“十五五”开局之年,31个省份地方两会全部召开,各地审议通过了地方“十五五”规划纲要草案,提出了2026年经济社会发展指标预期目标和主要任务。
总体上,地方两会体现了中央经济工作会议要求的“积极务实的目标导向”,既充分认识困难又直面发展转型中的问题,发展目标着眼于稳增长、优结构,同时强调保民生、防风险。
2026年,多个省份GDP增长、财政收入等增速预期目标有不同程度下调,但高质量发展步伐并未放缓,地方政府更加重视“研发投入”“绿色减碳”等关乎经济可持续发展的目标,通过扩大内需、发展新质生产力推动高质量发展,体现了地方政府政绩观从“速度竞赛”向“质量优先”的切换。
GDP增长目标平均5%,19省份下调
中央强调要“树立和践行正确政绩观”,31省份2026年GDP增速目标“积极务实、中枢下移”。以2025年名义GDP作为权重计算,31省份2026年GDP增长目标加权平均值为5.04%,较2025年下调了0.2个百分点。13个省份强调在实际工作中“争取更好结果”,为积极稳增长、争取开门红预留弹性空间。
24个省份将2026年GDP增长目标设定在4.5%至5.5%之间,西部省份GDP增长目标领跑。西藏GDP增长目标定为7%以上,继续领跑全国,主要受益于中央重大基建项目投资落地的拉动;海南为6%以上,自由贸易港建设全力推进;新疆目标定为5.5%~6%,能源工业与扩大开放双轮驱动发展势头较好。辽宁、云南、天津、青海四个债务重点省份目标最低,定为4.5%左右,经济转型压力较大。
其他24个省份2026年目标都设定在4.5%至5.5%之间,其中,甘肃等3个省份目标为5.5%,北京等15个省份目标为5%左右或5%以上,安徽等3个省份目标为5%~5.5%,山西等3个省份目标为4.5%~5%,山西特别提出“反映转型发展成效特别是新质生产力发展趋势的预期性指标增长高于经济增速”。
经济大省GDP增长目标设定在5%附近,体现经济大省挑大梁的责任担当。湖北、四川目标均为5.5%左右,增速相对较高;江苏、山东、河南分别为5%、5%以上、5%左右,浙江设定在5%~5.5%,广东设定为4.5%~5%。
与2025年相比,仅江西上调2026年增长目标,19个省份下调了目标,11个省份基本持平。江西从5%左右提升至5%~5.5%,主要受益于新能源和装备制造驱动工业升级。重庆、内蒙古目标下调幅度较大,均从6%左右调整为5%以上、5%左右,这与两省份2025年经济实际增速未达目标,主动调整经济增长预期有关。
经济大省维持或下调GDP增长目标,但强调“争取更好结果”。GDP前十大经济大省中仅有山东、上海维持目标不变,分别是5%以上、5%左右。广东、浙江、河南、福建、河南、湖北、湖南6省直接下调了目标数值;江苏、四川2省虽然增长目标数值持平,但表述从“以上”调整为“左右”。广东、江苏、福建、河南、湖北、湖南等经济大省调整GDP增长目标的同时,普遍强调“在实际工作中全力争取更好结果”。

同时公布“十四五”和“十五五”目标的17个省份中,有15个省份GDP年均增速目标相比“十四五”目标有所下调,仅有广东、上海维持5%的目标不变。经济大省的“十五五”增长目标相对稳健,广东、上海、江苏、河南、福建等省份GDP年均增长目标在5%左右。化债重点省份相对务实,增长目标换挡,“十五五”增长目标降幅较大,如云南从7.5%~8%降至4.5%~5%,贵州从7%降至5%;吉林、广西、甘肃目标均下调了1.5个百分点,过去以投资拉动的高速追赶期告一段落,下阶段要消化债务风险、优化经济结构。还有一些省份未明确目标数值,而采用“合理区间”或“与全国同步”等弹性表述,为高质量发展预留政策空间。定性指标上,面向“十五五”,尽管地方经济增速预期放缓,但经济增长质量提升,大多数省份都明确要求科技创新实力大幅提高,促进科技创新与产业创新深度融合,打造新质生产力。

多数省份2026年目标与“十五五”目标保持一致或处于其区间内,避免大起大落,确保发展目标的连续性,争取“十五五”经济增长平稳开局。甘肃2026年目标设定在5.5%,高于“十五五”目标区间,在“十五五”初期抢占发展先机,也为应对未来不确定性预留了空间。辽宁等化债重点省份2026年目标设定相对审慎(仅4.5%左右),低于“十五五”期间目标(5%左右),由于短期需要优先化解债务风险,要采取以时间换空间的策略,为中长期可持续增长创造有利条件。广东2026年增长目标(4.5%~5%)同样低于“十五五”增长目标(5%左右),或与“十五五”初期侧重于结构调整、化解房地产风险,为后期经济增长积蓄力量。

财政收入增长目标平均2.7%
地方财政收入增长目标小幅下降,主要受有效需求不足、工业品价格低迷、房地产市场持续调整等因素拖累。以2025年一般公共预算收入作为权重计算,2026年31个省份一般公共预算收入目标加权平均增长2.7%,较2025年下调了0.1个百分点。
分省份看,23个省份将一般公共预算收入增长目标设定在2%至4%之间,新疆等5个省份目标超4%,江西等3个省份目标不足2%。新疆采矿业表现强劲拉动财政收入增长,2026年财政收入增速目标最高,定为增长10%;西藏2025年财政收入增速全国第一,2026年目标定为8%;甘肃定为“同口径增长5.5%左右”;黑龙江加快盘活国有资产资源,2026年目标定为5%。湖南、内蒙古定为1.5%,江西仅为0.5%,增速目标最低。经济大省中,湖北将财政收入增长目标定为4.5%,增速最高,河南为4%,广东为3%,江苏、浙江、上海、山东、四川等省份均定为2%。
多数省份财政收入增长目标低于经济增长目标1至3个百分点,仅有新疆、西藏、黑龙江等少数省份财政收入高于GDP增速目标。江西一般公共预算收入目标远低于GDP增长目标,可能与有色金属价格预期回落、房地产行业持续调整,税收收入减收压力较大有关。经济大省2026年一般公共预算收入增长目标均低于GDP增长目标。广东2026年财政收入目标增长3%,低于4.5%至5%的GDP增长目标区间。江苏、上海、山东2026年财政收入目标均为增长2%,落后GDP增速目标3个百分点。浙江、四川、湖南财政收入目标分别落后GDP目标3.3、3.5、3.5个百分点。

与2025年对比,多数省份2026年财政收入目标基本平稳;19个省份2026年一般公共预算收入增速目标持平,吉林、广西、内蒙古3个省份上调目标,9个省份下调目标。重庆、辽宁下调幅度最大,分别从4.5%调整为3%、从4%调整为2.5%,与工业品价格低迷、房地产市场持续调整等有关。主要经济大省2026年财政收入增长目标维持不变,广东连续三年将一般公共预算收入增长目标定为3%,河南维持4%不变,江苏、浙江、上海、四川目标均保持在2%不变;山东从3%下调至2%,福建从3%下调至2.5%。

投资社零目标明显下降,物价就业基本不变
从工业看,多数省份工业增加值增速稳中有降,中西部省份增速目标较高。2026年,18个省份披露了规上工业增加值增速目标,多数省份工业增加值目标增速超过5%,辽宁受制于工业转型压力目标增速相对较慢,2026年目标下调至3.5%。中西部省份目标增速较高,西藏工业增加值同比增速连续两年领跑全国,2026年目标全国最高,达15%,略低于上年的16%;甘肃、贵州、四川目标分别设定为8%、7.5%、6.5%,均与上年持平。2026年,工信部强调工业大省要“勇挑大梁”,聚焦加快传统产业升级、新兴产业壮大、未来产业成势等方面争取工业经济开门红。四川、河南、广东2026年目标分别定为6.5%、6.5%、5.5%,均高于各省经济增速目标。

从投资看,债务重点省份固投增速目标下调幅度较大,广东推动投资止跌回稳。2026年,多数省份主动调低投资增速,经济增长模式从投资驱动转向消费和创新驱动。受益于“两重”政府投资发力、民间投资信心回暖,西藏、新疆、内蒙古等西部省份固投目标继续领跑,2026年目标分别为15%以上、8%、8%。而化债重点省份普遍下调投资增速目标,审慎安排投资项目,严控新增债务风险。甘肃从5%下调至4.5%,辽宁从8%下调至3%,重庆从5%下调至3%,贵州从4%下调至3%,天津不再明确投资增速目标,仅要求“提质增效”。经济大省淡化固投规模增长的要求,更加注重投资结构的优化和投资效益的提升,如四川目标由3.5%下调至2%,湖南目标仅要求“正增长”。广东2025年“投资增长动力不足”,2026年重新明确投资目标为增长5%,意在兼顾稳增长和优结构,既要发挥投资托底经济的作用,又要通过结构优化扩大有效投资,尽快推动投资止跌回稳。

从消费看,多数省份社零增速目标下调,居民消费需求仍需持续提振。社零增速目标可比的19个省份中,仅新疆由5%上调至6%,3个省份维持5%目标不变,15个省份下调了社零增速目标。海南目标下调幅度较大,由10%以上调整为6%左右,或与免税经济拉动消费作用减弱有关。经济大省多数下调社零增速目标,河南从6%下调至5.5%,江苏从5.5%下调至5%,四川从5%下调至4.5%。广东保持5%不变。2025年社零增速全国第一的陕西,2026年目标继续设定为6%,河北、山西社零目标持平于5%。

从物价看,各省份物价目标基本一致、锚定2%中枢不变,需求不足与物价低迷的问题仍待解决。2025年中央高度重视物价低迷问题,全年各省份均未达到2%的通胀目标。2026年,各省通胀目标仍继续锚定在“2%左右”,推动物价回升仍需久久为功。个别省份物价目标表述有所变化,西藏目标从“3%以内”修改为“居民消费价格合理回升”,广西目标从“2%左右”修改为“2%以内”。
从就业看,大多数省份新增就业和失业率预期目标维持不变,体现了就业优先的政策导向。28个已披露城镇调查失业率目标的省份中,20个省份均将2026年目标设定在5.5%左右。北京、上海、浙江、西藏2026年失业率目标在“5%以内”,江苏、福建失业率目标为“5%左右”,均与上年目标相同;内蒙古从“5.5%左右”调整为“5.7%左右”,黑龙江从“5.8%以内”调整为“5.7%左右”。31个省份中,26个省份2026年新增城镇就业人数目标不变。辽宁、天津地区就业压力增加,新增城镇就业人数目标均下调了2万人;北京目标则上调了2万人;新疆、宁夏分别上调了1万人、0.2万人。

2026年地方经济怎么干(下篇):任务怎么做?
2026年,多数省份将“稳增长、扩内需”作为各项工作任务之首,巩固经济稳中向好势头,为实现“十五五”良好开局打牢基础。还有一些省份立足于自身优势和区位特点,将市场环境、创新发展、区域战略、对外开放、绿色转型作为2026年首要任务,主动服务于国家发展大局,积极推动高质量发展。市场环境方面,浙江作为我国民营经济大省,将“提振市场信心增强社会预期”作为2026年重点工作首位,通过“稳企业、稳市场、稳预期”打造推动经济回升向好的内生动力。创新发展方面,福建聚焦实体经济,加快科技创新和产业创新深度融合,加快培育壮大新质生产力。区域战略方面,北京、天津、河北将京津冀协同发展作为首要任务;广东将推动粤港澳大湾区建设作为首要任务,加快打造世界级湾区。对外开放方面,海南聚焦建设自由贸易港,将“高水平开放”作为2026年首要任务;广西将“壮大智能经济”作为2026年首要任务,深度参与面向东盟人工智能领域合作,也是扩大开放导向的体现。绿色转型方面,青海聚焦“双碳”引领和绿色转型,山西重视能源转型与新质生产力结合,加紧培育壮大新动能。
一、扩内需:着力推动投资止跌回稳、大力提振消费
一是推动投资止跌回稳,增强政府投资引导作用和着力激发民间投资活力。2026年各地坚持投资于物与投资于人相结合,聚焦民生短板与新基建领域优化投资结构,提高投资效益,激发社会资本活力。
其一,发挥重大项目牵引作用,优化投资结构。2026年,经济大省公布重大项目投资计划来明确投资方向、稳定市场预期,推动资金流向民生短板、新基建等领域。2026年,浙江安排首批“千项万亿”重大项目1678个、年度投资1.1万亿元。湖北2026年推进1.22万个亿元以上新建续建项目建设,坚持基础设施与新兴产业、战略必争与民生必保、发展支撑与安全能力“三个并重”。四川推动更多民间资本参与重大项目建设,引导民间投资向高技术、现代服务业等赛道拓展。
其二,政府投资提质增效,启动编制全口径政府投资计划。地方财政紧平衡背景下,提高政府投资效能日益关键,各地强调“坚决防止低效无效投资”,要让每一分财政资金发挥投资效益。广东、山东、四川、湖北、海南、陕西、宁夏、新疆等省份探索编制全口径政府投资计划,确保超长期国债、中央预算内资金、专项债等各项政府投资资金精准高效运用。广东提出适度超前建设新型基础设施,并提高民生类政府投资比重;湖北“健全政府投资定期评估调整机制”;陕西用好新型政策性金融工具,扩大省级REITs项目库,带动更多社会资本参与投资;贵州强调“投资必问效、无效必问责”,出台政府投资项目全生命周期管理办法,制定全省闲置低效项目盘活行动方案。
其三,积极融入全国统一大市场建设,进一步激发民间投资活力。2026年,在中央推进全国统一大市场建设的背景下,各省份更加重视建设公平竞争市场环境。河南将“融入和服务全国统一大市场”作为首要任务;山东要出台促进公平竞争条例;重庆要推动修订优化营商环境条例、行政执法监督条例,制定重庆市公平竞争审查条例。湖北、山西、陕西、宁夏提出规范政府经济促进行为;广东、福建、广西、陕西、青海重点清理整理政府招投标、政府采购等领域隐性壁垒;浙江、福建、吉林、广西、贵州、云南、甘肃强调“完善民营企业参与重大项目建设长效机制”,提高民间投资比重。
二是大力提振消费,修复居民消费能力和创新消费场景。2026年各省深入实施提振消费专项行动,不再追求短期刺激,而是着眼于中长期消费能力提升和消费潜力释放,扩大服务消费供给,丰富新型消费场景,加强带薪假期、公共服务制度性保障,让居民有能力、有意愿、有底气消费。
其一,部署城乡居民增收计划,提高居民消费能力。2026年,绝大多数省份均提出落实城乡居民增收计划。贵州已率先出台促进居民增收三年行动,2025—2027年,城镇、农村居民人均可支配收入分别年均增长5%、7%左右。
其二,优化消费品以旧换新政策,稳定商品消费。河南优化实施消费品以旧换新政策,进一步完善标准、提高“得补率”;吉林优化“以旧换新”政策支持范围和补贴标准,加大直达消费者的普惠政策力度,扩大汽车、家电等大宗消费;贵州优化实施消费品以旧换新、酱酒联动、消费券、消费贷款贴息等政策,稳住汽车、成品油、家电等重点商品消费。
其三,扩大服务消费供给,丰富新型消费场景。各省份更加重视服务消费,将促进服务业提质增效同消费提振扩容相结合,重点发展文旅、赛事、演艺经济等新场景。广东提出充分发挥旅游业强大的牵引带动作用;浙江提出“文旅产业增加值增长6%、旅游综合收入增长6%”;上海发展首发经济、夜间经济、直播经济、银发经济,丰富数字消费、悦己消费、邮轮消费供给;湖北拓展大健康、新文旅、泛娱乐、智能化等服务消费新空间。
其四,提升民生保障水平,完善制度让居民敢消费。山东、福建多个省份提出落实职工带薪休假、清理限制性措施,让居民“有闲消费”,释放假期消费潜力。北京加强“一老一小”服务,加强全域儿童友好城市建设。青海为带娃家庭“减负”,大力发展托幼一体服务,建好群众家门口托育机构。
二、促创新:激发企业创新主体活力、加快科技成果转化
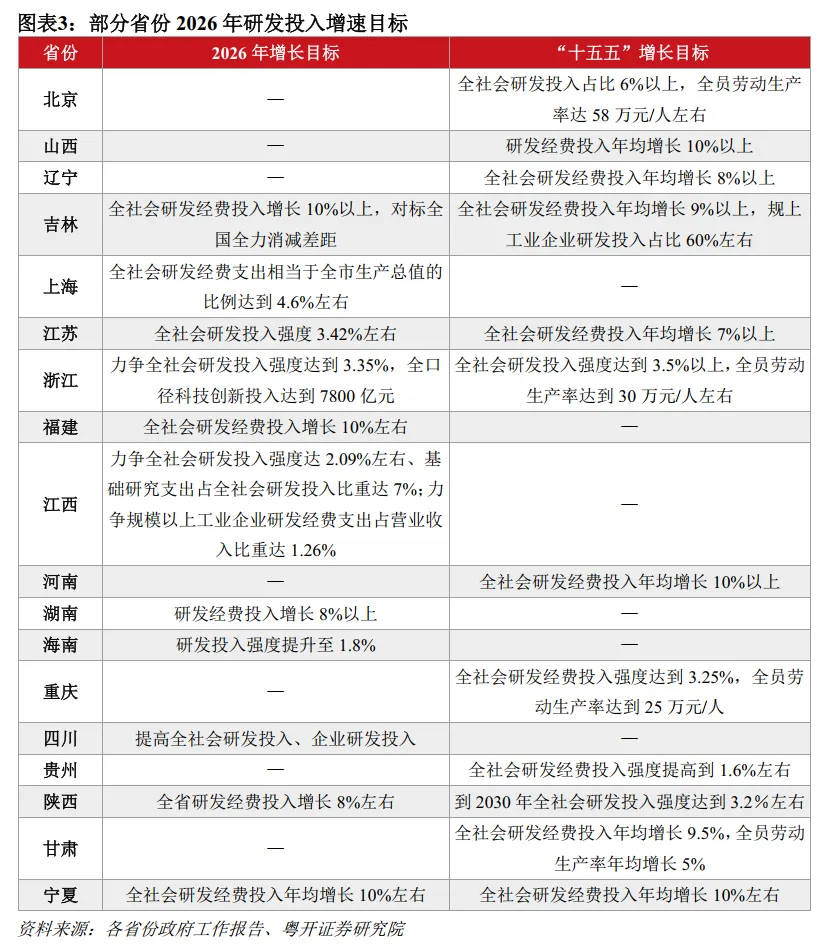
一是加大科技创新研发投入,激发企业创新主体活力。投入增速上,全国至少有18个省份提出“十五五”期间或2026年全社会研发投入增速目标,科技创新驱动高质量发展。浙江聚焦建设“创新浙江”,2026年全口径科技创新投入要达到7800亿元;福建、吉林、宁夏均提出2026年全社会研发经费投入增长10%的目标;湖南、陕西目标增长8%。投入方式上,各省份不仅要求政府增加科技创新支出,还强化企业科技创新的主体地位,支持企业加大研发投入强度。广东作为全国研发投入第一大省,2026年要求研发产出效率和效益保持领先,尤其是完善政府投入政策体系,提高科技支出总量和比重,深化财政科技经费分配使用机制改革。浙江、山西、吉林等省份聚焦企业创新,支持企业牵头组建创新联合体,支持企业设立研发机构和技术中心。福建、江西等省份实施规上工业企业研发活动提升行动,支持企业参与重大科技项目攻关。
二是完善科技创新生态,加速科技成果转化应用。2026年,各省主要通过建设创新平台建设、改革科技成果机制、完善科技金融服务等方式加速科技成果转化应用,并加强人才保障,强化科技人才产业联动。
其一,打造高能级创新平台。多个省份提出搭建科技创新社区、中试孵化平台,加强科技成果与产业资源对接。北京、江苏、浙江、河南等省份均在积极建设国家级人工智能应用中试基地;浙江构建“概念验证—中试熟化—产业落地”全流程服务体系;四川实施中试平台建在产业链上专项行动;上海、重庆打造人工智能创新孵化生态社区。
其二,深化科技成果转化机制改革。浙江、福建、湖北、重庆等多个省份提出深化职务科技成果赋权,完善科技创新评价、收益分配、成果转化等机制,破解科技成果转化堵点。多个省份提出加强校企合作协同创新,福建推广“企业家+科学家+投资家”协同创新模式;四川保障好中科系、中核系、中电系、中航系和高水平研发型大学等“国家队”。
其三,发展全生命周期科技金融服务体系。全国超过20个省份都强调创新科技金融服务,为科技成果转化提供资金保障。江苏完善覆盖企业全生命周期的科技金融服务体系,推动“股、贷、债、保、担、投”等扩面增量;湖北组建形成覆盖全创新周期的“创投+产投”基金群;天津壮大“种子+天使+创投+产业+并购”基金群,推动科技企业上市。
其四,破除人才流动壁垒,加大引才育才力度。京津冀、长三角、粤港澳大湾区三大国际科创中心均着力破除人才流动壁垒,促进区域间人才交流。北京推动建设北京-雄安人才科创走廊;浙江推行人才“校(院)企双聘”;上海建设青年发展型城市,打造全球引才网络;广东深化“百万英才汇南粤”行动。西部各大城市群加大力度吸引创新人才集聚。重庆实施“科技创新和人才强市首位战略”,加快打造“西部人才中心”;陕西促进教育科技人才一体化发展,组建“科学家+工程师”团队500支。
三、育产业:深化拓展“人工智能+”、推动全面绿色转型
一是人工智能赋能产业升级,差异化发展战略性新兴产业,科学布局未来产业,因地制宜培育新质生产力。2026年,战略性新兴产业和未来产业的部署已成为培育新质生产力的主战场,各省因地制宜,加快布局人工智能、低空经济、新能源新材料等领域。
其一,深入实施“人工智能+”行动,赋能千行百业,推动算力和电力协同。“人工智能+”是赋能产业升级的主线,绝大多数省份都将人工智能经济置于产业发展核心位置。东部省份发挥科研、资本和人才优势,主攻大模型开发、核心技术、创新应用。广东提出“培育一批垂直领域大模型和场景专用小模型”;北京备案大模型数量居全国首位,创新开展政务领域大模型示范应用;浙江抢占“人工智能发展制高点”,攻关芯片等核心技术、统筹算力数据基础工程。而中西部省份依托能源优势发力“算电协同”,推动算力基础设施与新能源融合发展。贵州深入实施“东数西算”工程,优化调整“算力券”政策;山西着力推动能源转型,“争取国家算电协同试点”;新疆“推进绿色智算中心、算电协同等智能新基建工程”;云南推进数据产业集聚区建设,发展“绿电+智算”。
其二,差异化发展战略性新兴产业,兼顾装备制造与场景应用。中西部省份依托能源、制造业基础,重点发展装备制造、新能源、新材料等新兴产业,推动硬件规模化生产。安徽攻关下一代动力电池技术,推动商业航天全链条发展;河南加快新能源汽车、电池项目建设,壮大商业航天企业;四川打造西部商业航天港与低空产业创新高地。陕西建设西安、汉中等低空装备制造聚集区;江西建设中部地区特色装备集聚区,发展低空经济等产业;云南布局无人机研发和本地化制造;甘肃依托资源优势壮大有色金属等国家级集群,布局商业航天省级集群。东部省份凭借科研、资本与人才优势,主攻商业航天、低空经济等核心技术攻关和高端场景应用,更加重视系统集成与综合治理。北京探索推动超大城市低空综合治理改革,构建智慧低空一体化治理体系;广东全链条突破量子科技、脑机接口、商业航天等领域关键技术,抓好低空安全的制度体系建设;山东推动烟台东方航天港融入国家布局,建设省级低空智能网联系统;吉林拓展文旅、物流等应用场景,打造低空产业集群示范区。
其三,科学布局未来产业,完善要素保障,探索建立可持续的投入机制。广东前瞻布局具身智能、量子科技、6G、合成生物、氢能和核聚变能等未来产业;江苏深入实施培育发展未来产业三年行动,支持原创性、颠覆性技术项目,根据资源禀赋、产业基础、科研条件等,有选择地培育发展未来产业,防止脱离实际。江苏、浙江、安徽、山东、四川均提出要建立“未来产业投入增长和风险分担机制”,帮助破解未来产业投入增长的堵点卡点,促进政府资金“耐心投”、社会资本“放心投”。河南、四川创建国家未来产业先导区,完善资本、人才、数据全方位要素供给体系,梯度培育优质企业,夯实未来产业发展根基。
二是全面落实“碳排放双控”,推动产业绿色低碳转型,支持产业高端化、智能化、绿色化升级。2030年前我国要实现碳达峰目标,2026年各省份全面推动从“能耗双控”向“碳排放双控”转型,积极部署减碳任务,加快产业绿色低碳转型。“碳排放双控”核心是控制碳排放总量与强度,而非单纯限制能源消耗,可以为光伏、风电等绿电利用松绑,避免能源消费一刀切。
其一,地方加强碳排放总量和强度双控考核,完善碳排放核算制度。2026年,全国有27个省份提出了减碳工作目标,重庆、吉林、黑龙江3省明确了单位GDP碳排放强度的量化指标。贵州“推行碳排放预算管理,探索开展市(州)能源活动碳排放统计核算”;广东“推进国家碳达峰试点建设,完善省市两级碳排放统计核算体系”。山西制定“双碳”评价考核办法,健全碳排放统计核算体系;甘肃制定固定资产投资项目“节能审查和碳排放评价实施办法”。
其二,工业大省加快高耗能产业低碳转型,大力建设零碳园区和绿色低碳工厂。工业大省推动高耗能产业超低排放改造、减碳升级。山东重点落实水泥、焦化行业70%以上产能全流程超低排放改造;贵州加快钢铁、水泥等重点行业超低排放改造;河北推动工业、城乡建设、交通运输、能源等重点领域绿色低碳转型。零碳园区建设也是推动工业绿色低碳转型的重要抓手。2026年,江苏高标准建设盐城、常州国家级零碳园区;浙江启动建设20个省级零碳园区、150家绿色低碳工厂。
其三,紧扣制造业高端化、智能化升级核心方向,推动产业价值链攀升。东部省份主攻技术攻关与业态升级,江苏深化制造业“智改数转网联”,开展“人工智能+制造”诊断行动、推进智能工厂梯度建设;浙江坚持智能化、绿色化、融合化方向,协同推进产业业态焕新升级。中西部省份推动生产性服务业向专业化和价值链高端延伸。陕西发力软件和信息技术服务、工业设计、工程勘察设计等专业化发展;山西加快现代物流、现代金融、科技服务等生产性服务业高端化升级。
四、防风险:稳定房地产市场,加快化债和城投平台改革转型
一是稳定房地产市场,实施存量房收储和城市更新。2026年,多个省份坚持盘活存量与做优增量并举,着力稳定房地产市场、高质量推进城市更新,同时强化住房保障。
其一,加快存量房收储,促进去库存和优供给。广东、江苏、山东、河南、辽宁等省份稳妥推进收购存量商品房用作保障性住房,从供需两端发力推动房地产市场回归合理平衡状态。多个省份提出要房地产政策要精准调控、优化供给。江苏因城施策控增量、去库存、优供给,推进房票安置、住房“以旧换新”;重庆加强中心城区房地产一体精准调度,“一区(县)一策”优化房地产政策;北京、天津、江苏、福建等多地提出要有序推动“好房子”建设。
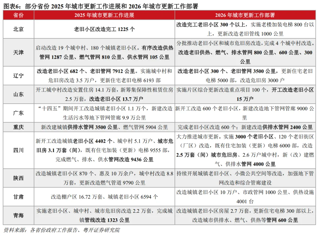
其二,高质量开展城市更新工作,积极稳妥推进老旧小区和城市管网改造。2025年中央城市工作会议首次“城市更新”写入总体要求,城市建设进入内涵式、高质量发展新阶段。2026年,广东、四川、福建、辽宁等省高质量推进城市更新工作,虽然新开工项目数量有所调减,但更加聚焦提质增效,提高城市精细化治理水平。2026年,广东将新开工改造600个老旧小区,新建改造地下管网管廊9000公里,低于“十四五”期间的年均规模(2200个、1.98万公里);四川实施3000个老旧小区改造、改造城市危旧房2.5万套;辽宁改造老旧小区300个;重庆新建改造供排水管网2400公里。
其三,推动公积金制度改革,加强灵活就业人群住房保障。2026年,江苏、福建、山东、海南均提及深化住房公积金制度改革;山东提出将更多灵活就业、新形态就业人员纳入公积金覆盖范围。山东已有济南、青岛等7市入选全国灵活就业人员参加住房公积金制度试点城市,有利于加强灵活就业人员住房保障、降低购房成本。
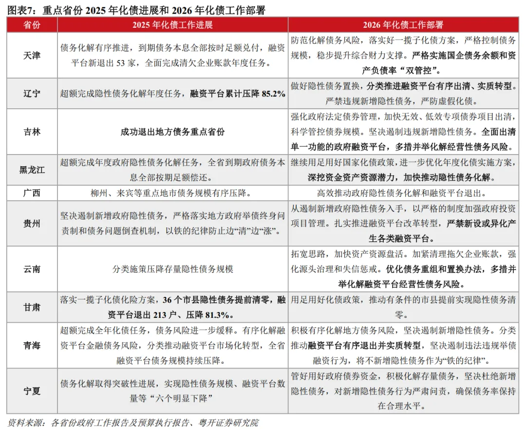
二是重点地区加快存量隐性债务化解,推动城投平台“实质转型”。其一,坚决遏制新增债务风险,压降存量隐性债务。目前重点地区的存量隐性债务化解有序推进,内蒙古、吉林已于2025年宣布“退出地方债务重点省份”。2026年,重点省份继续落实一揽子化债方案,多地提出将不新增隐性债务作为“铁的纪律”,统筹中央政策与自主财力靠前置换存量隐性债务。2026年,中央一次性下达的6万亿元的化债额度即将全部使用完毕,地方加力筹措资金加快化债。天津要求严控债务规模,“提升综合财力支撑”;黑龙江提出要“深挖资金资产资源潜力”,加快债务化解;甘肃推动有条件的市县“提前实现隐性债务清零”;云南不仅要压降隐性债务规模,还要“加紧清理拖欠企业账款,强化源头治理和失信惩戒”。其二,加快地方融资平台出清,推动城投平台实质转型。推动城投公司转型,既是防范化解地方政府债务风险的要求,又是推动国资国企高质量发展的题中之义。截至2025年9月末,全国融资平台数量较2023年3月末下降71%;一些债务重点省份平台退出进度更快,2025年末辽宁、甘肃融资平台数量分别累计压降了85.2%、81.3%。在城投经营效益下降、城投平台融资收紧的背景下,目前城投平台经营性债务难以化解,制约了城投转型的效果。2026年,多个重点省份提出要加快城投平台实质性转型。辽宁、青海“分类推进”融资平台有序出清与实质转型;吉林、云南提出“多措并举化解经营性债务风险”。其三,推动中小金融机构减量提质,健全风险监测预警处置机制。河南、福建、云南、内蒙古均将“减量提质”作为中小金融机构化险核心任务,陕西推进高风险机构“动态清零”。浙江、江西、陕西、云南健全风险监测预警与风险防控体系,确保金融风险早识别、早预警、早暴露、早处置。湖北、江西等省份坚持金融改革与严打非法金融并举,守住不发生区域性系统性金融风险底线。
责编:金怡杉 | 审核:李震 | 监审:古筝
