
【大河财立方 记者 丁洋涛】新年好,先给大家拜个年。
春节期间,蚂蚁阿福的新用户红包活动还在继续。16.8元支付宝无门槛红包,领取通道开放到初七,假期还有好几天,可以给家里人都安排上。
春节各家App发红包,
只有它最简单直给
春节期间,各大AI应用都在发红包,我们挨个试了一遍。
有些要抽奖,有的需要邀请好友助力,蚂蚁阿福是让我们觉得“简单到有点意外”的:
新用户下载登录后,随便进行一次健康问题互动,16.8元支付宝红包直接到账。
不抽奖、不拼手气、不看人品;无门槛,超市买菜能用、买水能用、坐地铁能用;不玩套路,不是那种满减的消费券,就是实打实的支付红包。
在一众复杂的营销活动里,这种“简单直给”的风格反而显得清爽。
它跟其他AI
有什么不一样?
说到蚂蚁阿福,很多人可能已经注意到它最近的动态:连续多天登顶App Store总榜第一,还登上了央视春晚。
但比起这些热度,更值得关注的是它的产品定位——与偏娱乐化、工具化的其他AI不同,阿福聚焦的是“健康”这个垂直场景。
这意味着什么?它不是陪你聊天谈心的,是为了解决实际问题的:
01
它会追问,不是只给答案
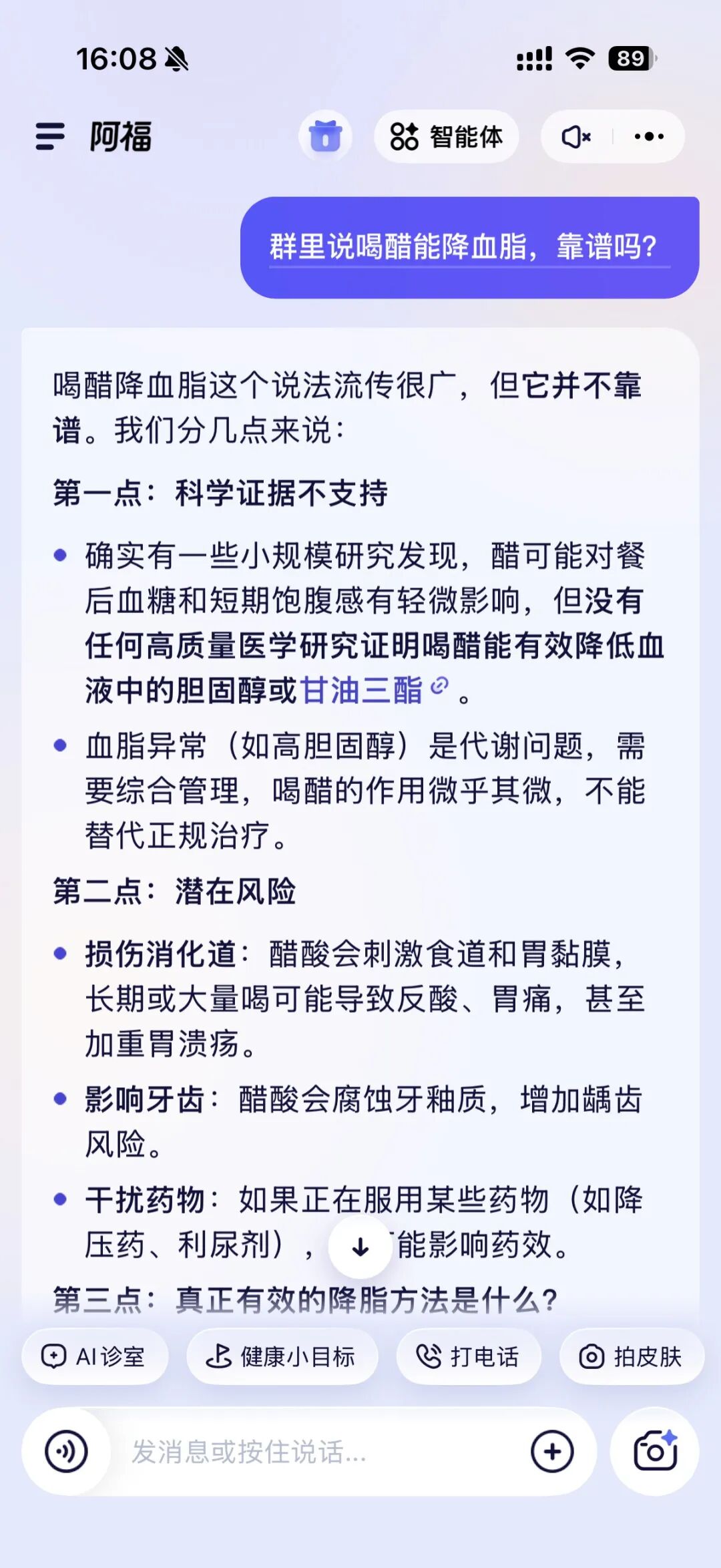
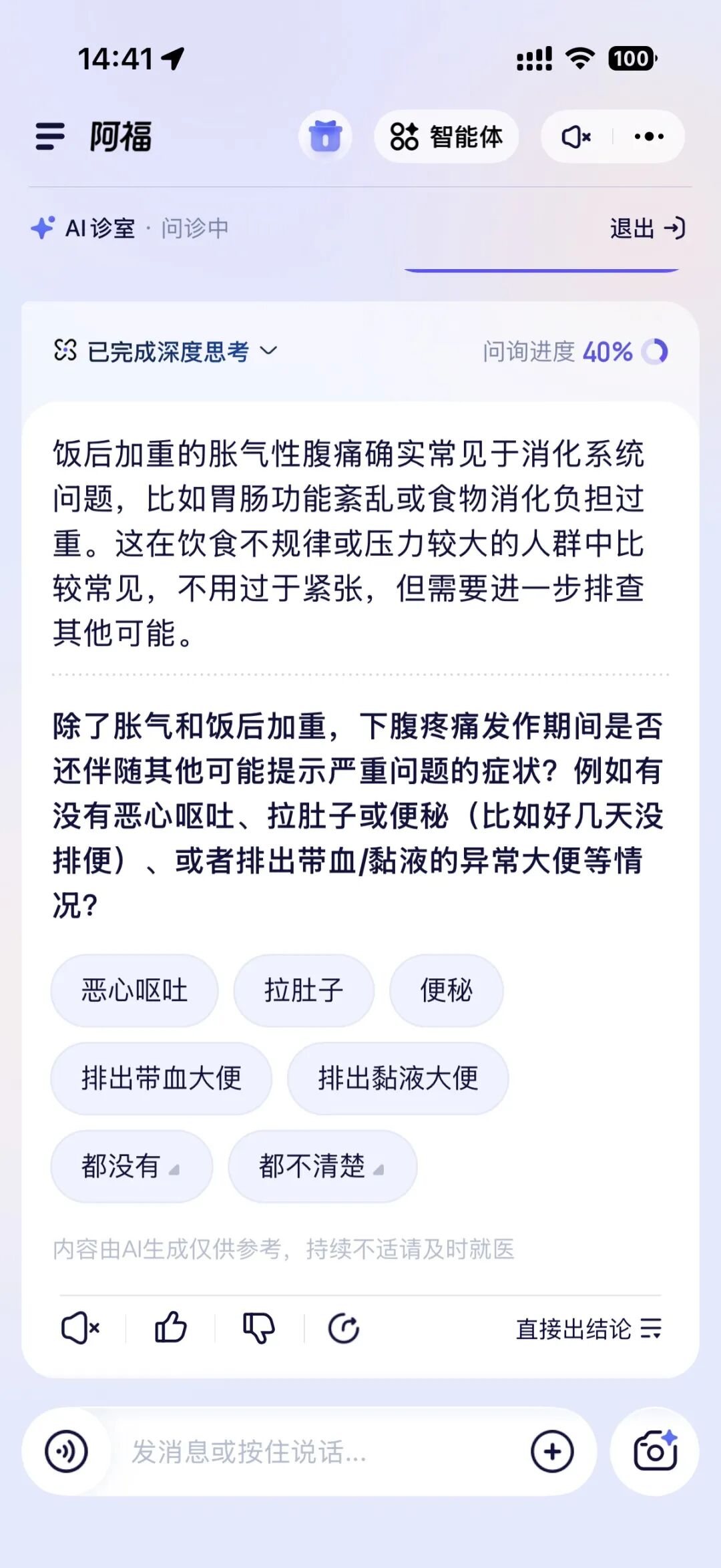
用过其他AI的应该都有这种体验:问“肚子疼怎么办”,直接甩一篇百科过来,看完更慌了。
阿福的处理方式不太一样。用户描述症状后,它会反问细节:具体哪个位置疼?持续多久了?有没有其他不舒服?像医生面诊一样,等这些信息收集齐了,再给出判断和建议。
不少用户反馈,这种追问式的交互,比直接看百科踏实得多。
02
看不懂的东西,拍一拍就能明白
这是阿福被提及最多的实用功能,因为很多时候,很多健康焦虑来自“不知道该怎么描述”。
但阿福可以轻松解决这问题——直接拍。
✅体检报告拍一张,那些专业术语直接翻译成人话;
✅药盒拍一张,成分、用法、禁忌提醒几秒钟出来,两种药能不能一起吃它会直接提示,保健品有没有必要买也可以找它参考;
✅皮肤起疹子拍一张,它会初步判断,层层分析可能原因,再给出下一步建议。
03
它能记住用户的身体情况
把过往的病历、体检报告、用药记录上传建档后,后续提问会自动带上这些背景信息。比如问“我爸这两天胃胀,能吃这个药吗”,系统会结合之前上传的病史和用药情况来综合判断。
用得越久,它越了解用户的身体状况,给出的建议也越有针对性。
04
去医院前后,还能当就医助手
好的健康工具不是替代医院,而是在你去医院的整个过程里帮你省事:
✅拿不准挂什么科?直接问,它会根据症状推荐;
✅到医院要刷医保码?一键调出来,不用翻包找卡;
✅检查完的报告?拍一张存进去,下次看病所有资料都在;
✅一个App,把挂号、刷码、存报告这些事串起来了。
为什么说它
特别适合长辈用?
这一点可能是最值得关注的。很多智能产品功能再强,长辈用不上也是白搭。
阿福专门做了长辈模式:字体巨大、支持语音播报、还能听懂十几种方言。普通话不标准没关系,用家乡话问同样能接住。
全程没广告、不弹窗,操作门槛很低。再加上它直接打通了医保码,挂号、刷码都能在里面搞定。对老年人来说,相当于一个能随时问、能帮忙办事的健康助手。
平时可以教他们三句话:
✅“打开长辈模式”
✅“群里说这个偏方能降血脂,靠谱吗”
✅ “我这两天血压有点高,怎么办”
当爸妈养成“先问问阿福”的习惯,很多不必要的焦虑和踩坑,自然就被挡在门外了。
最后说回红包
这种健康服务在国外很多是收费的,按月订阅动辄几十美金。国内免费使用,春节期间还送16.8元红包,确实算是实在的福利。
活动到初七截止,假期还有好几天。还没领的可以趁这个时间给自己和家人都安排上,毕竟平时下载可没有这个待遇。
责编:金怡杉 | 校审:裴熔 | 审核:李震 | 监审:古筝
