导读
1月19日,国家统计局公布人口数据:2025年末全国人口140489万人,比上年末减少339万人。全年出生人口792万人,人口出生率为5.63‰;死亡人口1131万人,人口死亡率为8.04‰;人口自然增长率为-2.41‰。
2025年人口形势有哪些变化?
1、 老龄化进一步提升,银发经济市场潜力巨大。2025年65岁及以上老年人口占比上升至15.9%,预计在2030年左右进入占比超20%的超级老龄化社会,到2050年,老年人口消费总量将占中国GDP的21%左右。
2、 劳动人口规模下滑,“人口红利”向“人才红利”“工程师红利”转变。2010-2025年15-64岁的劳动年龄人口规模从10亿降至9.5亿,占比从74.5%降至67.7%,预计到2050年降至约59%。
3、 出生人口再次下滑。由于积压生育需求释放节奏边际放缓,以及结婚登记对数下行等因素影响,2025年出生人口再次下滑,为792万人,同比减少162万人。2025年发放育儿补贴政策明确传递出用真金白银鼓励生育的信号。
4、 不婚化小幅改善,家庭小型化成趋势。由于近年年轻人口减少、结婚成本过高、婚姻观念改变等,结婚对数不断下滑,但2025年小幅改善,结婚登记676.3万对,同比增加65.7万对。2010-2024年家庭户均规模从3.1人降至2.5人。
5、 性别比持续改善。2025年总人口性别比为104.2,较2024年小幅下降,处于历史低位水平。
6、 城镇化率稳步提升。2025年城镇人口占全国人口的比重为67.8%,比2024年末提高0.89个百分点。预计到2040年城镇化率将达到79%左右,对应城镇人口10.5亿人,比2020年增加约1.5亿人。
7、 受教育程度提高。2025年16-59岁人口平均受教育年限达到11.3年,比2024年提高0.1年。
我们正处于人口大周期的关键时期,应高度重视老龄化、少子化、不婚化的新趋势。人口是长周期、慢变量,势大力沉、影响深远,生育政策调整是最根本、最重要的供给侧结构性改革之一。
我们长期呼吁“全面放开并鼓励生育,应对老龄化少子化挑战,发放育儿补贴”,逐渐看到曙光。目前生育政策正在积极改变,全社会已经开始高度关注中国的人口问题,政策也逐渐向鼓励生育转变。从“放开三孩”到“完善生育支持政策体系,建设生育友好型社会,发放育儿补贴”。
期待更多行之有效的鼓励生育政策出台,未来的生育率,很大程度上取决于鼓励生育的力度。相信经过一系列长短结合的措施,未来中国人口有望长期健康均衡发展。
目录
1 总人口不足14.1亿,已连续四年负增长
2 老龄化进一步提升,预计到2050年,老年人口消费总量将占中国GDP的21%左右
3 劳动年龄人口下降至9.5亿,“人口红利”转向“人才红利”“工程师红利”
4 出生人口不足800万,大力鼓励生育
5 不婚化小幅改善,家庭小型化成趋势,家庭户均规模降至2.5人
6 性别比持续改善,男性比女性多2881万,农村“剩男”和城市“大龄剩女”问题
7 城镇化率稳步提升至68%,人户分离人口规模扩大
8 人口、人才向城市群都市圈集聚,东北、西北人口持续流出
9 受教育程度提高,社会阶层流动需加强
10 全面放开并鼓励生育,加快构建生育支持体系,切实减轻养育孩子负担
正文
1 总人口不足14.1亿,已连续四年负增长
2025年中国总人口不足14.1亿,已连续四年负增长。2020年中国总人口为141178万人、净增204万;2022年总人口141175万人、同比减少85万人,人口总量开始见顶回落,进入负增长时期; 2024年总人口140828万人,同比减少139万人,减幅有所收窄,主因出生人口有所反弹以及死亡人口同比回落,2024年出生人口954万人、同比增长52万人,死亡人口1093万人、同比减少17万人。2025年总人口140489万人,同比减少339万人。
联合国已意识到对中国人口趋势的高估,在最新版WPP2024中调低了对中国人口的预测数据。联合国《世界人口展望2024》(WPP2024)“中方案”对中国人口预测的生育率参数:2024年为1.01,此后逐渐升至2100年的1.35。相较于前几版预测,WPP2024“中方案”对生育率的初始假设更接近实际情况,但对长期生育率走势较乐观。我们认为由于生育成本过高、中国人平均生育意愿较低,如果不加大鼓励生育力度,未来生育率可能回升难度较大。需要注意的是,生育率高估30%意味着对下一代的出生人口数要高估30%,对两代人后的出生人数高估69%,对三代人后的出生数要高估一倍以上,进而高估总人口。
根据《中国人口预测报告2023》,如果没有实质有效的鼓励生育政策出台,2050年中国总人口将下降至11.7亿,2100年中国人口将降到4.8亿,占世界人口比例将从现在的17%降至4.8%。随着1962-1975年高生育率时期出生人口进入生命终点,2050年左右开始,萎缩速度将明显变快。
人口数量和质量共同影响国力,随着人口总量下降,将影响大市场优势,也将影响经济增长和经济规模。
好在全社会已经开始高度关注中国的人口问题,政策也逐渐向鼓励生育转变。从“放开三孩”到“完善生育支持政策体系,建设生育友好型社会,发放育儿补贴”。
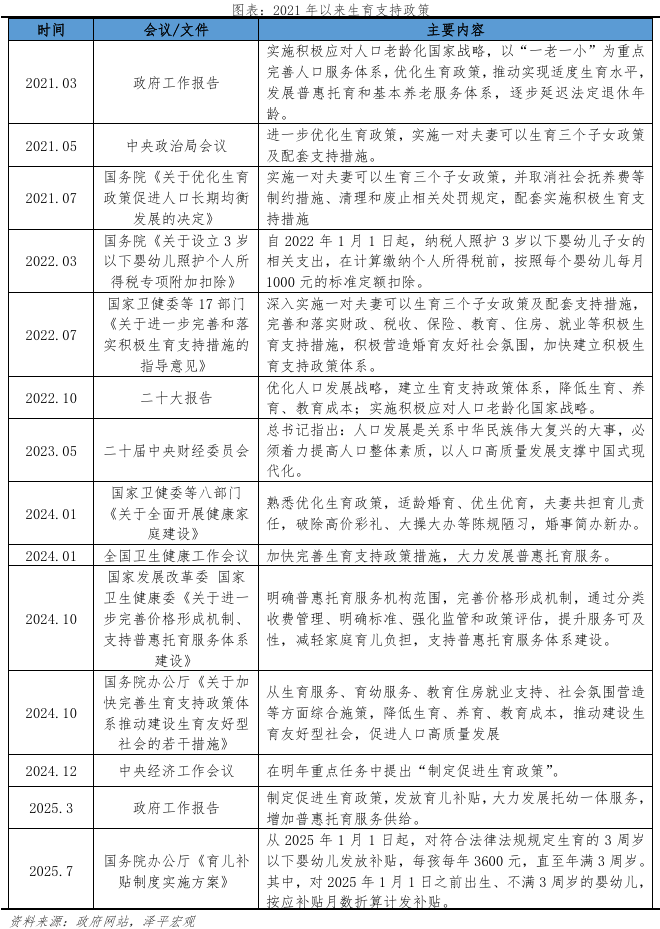
自放开三孩以来,我国生育支持措施主要集中在经济支持、服务支持、时间支持、文化支持四个方面。
1)经济支持方面,提供个税抵扣和生育补贴。全国层面,2022年,国家将3岁以下婴幼儿照护、子女教育费用纳入个人所得税专项附加扣除,2023年将扣除标准从1000元/孩/月提高到2000元/孩/月。2025年,对符合法律法规规定生育的3周岁以下婴幼儿发放补贴,每孩每年3600元。地方层面,当前23个省份的近60个城市和地区探索实施生育补贴制度,其中浙江和湖北地区政策出台密集。此外,辅助生殖得到政策支持,31省份实施或研究将辅助生殖纳入医保支出。2024年国务院发布的《关于加快完善生育支持政策体系推动建设生育友好型社会的若干措施》提出:“制定生育补贴制度实施方案和管理规范,指导地方做好政策衔接”,考虑地方财力不足及人口流动的税收跨区贡献等因素,生育补贴应在国家层面实施,可拿出GDP的2%以上资金进行支持。
服务支持方面,增加普惠托育服务供给。2020-2025年千人托位数从1.8个增长至4.7个,超额完成“十四五”规划提出的2025年每千人口托位数达到4.5个的目标。国际对比看,2023年法国千人口托位数达32.1,日本24.5,加拿大15.5,中国托育服务供给仍有较大提升空间。
时间支持方面,延长各类生育相关假期,设立男性陪产假和父母育儿假,探索成本共担机制。各地普遍延长产假至158天及以上,超半数省份生育津贴支付期限不低于158天。此外,还设立15天左右配偶陪产假和5-20天父母育儿假。云南、河南、江西、甘肃等省份,给予男方护理假30天,处于全国前列。男性育儿或陪产假期增加,有助于提高男性育儿参与度,减轻女性育儿负担。2024年国务院发布的《关于加快完善生育支持政策体系 推动建设生育友好型社会的若干措施》提出“建立合理的成本共担机制”,通过健全国家、单位、家庭、个人和社会的成本共担机制,减轻用人单位成本压力,减少职场性别歧视,更好发挥生育假作用。
文化支持方面,形成正向婚育价值观、营造婚育友好的社会舆论氛围。中央层面,通过各项宣传活动倡导良好的生育氛围和科学理性的婚恋观念,民政部倡导地方整治高彩礼等问题。地方层面,上海、广东、陕西等多省积极宣传生育相关政策,开展“国际家庭日”等活动,提高生育意愿和生育知识水平。2024年国务院发布的《关于加快完善生育支持政策体系 推动建设生育友好型社会的若干措施》提出:“营造生育友好社会氛围”,包括积极构建新型婚育文化、加强社会宣传倡导等,有助于社会形成正向婚育价值观、营造婚育友好的社会舆论氛围。2025年12月中央经济工作会议提到:“倡导积极婚育观,努力稳定新出生人口规模。”
相信经过一系列长短结合的措施,未来人口有望长期健康均衡发展。
2 老龄化进一步提升,预计到2050年,老年人口消费总量将占中国GDP的21%左右
中国的老龄化速度和规模前所未有,2021年开始进入深度老龄化,2025年65岁及以上老年人口占比上升至15.9%,预计在2030年左右进入占比超20%的超级老龄化社会。2021年中国65岁及以上人口占比达14.2%,进入深度老龄化社会,2022年升至14.9%,2024年为15.6%,2025年提升至15.9%。根据育娲人口《中国人口预测报告2023》“中方案”,预计中国在2030年左右进入占比超20%的超级老龄化社会,之后持续快速上升至2060年的约37.4%,企稳一段后将再度上升至2084年及之后的约48%。
从老年人口规模看,由于人口基数大,中国老年人口规模位列全球首位。2025年中国65岁及以上人口规模超过2.2亿,约占全球老年人口的26%,大致每4个老年人口中就有1个是中国人。根据《中国人口预测报告2023》“中方案”,到2030、2040年,中国65岁及以上老年人口将分别达2.6亿、3.5亿,约占全球老人比重分别为25.6%、26.5%。
从老龄化速度看,我国老龄化速度快。2001-2010年中国65岁及以上老年人口占比年均增加0.2个百分点,2011-2025年年均增加0.5个百分点,人口老龄化速度加快。随着1962-1975年第二轮婴儿潮出生人口逐渐衰老并进入生命终点,未来30多年中国人口老龄化程度将快速深化。国际对比看,法国从老龄化到深度老龄化用了126年、德国用了40年、日本用了24年,中国只用了约21年;德国从深度老龄化到超级老龄化用了36年、法国用了28年、日本用了约11年,预计中国用10年左右。
分年龄结构看,中国高龄化问题也将日益突出。2024年中国80岁及以上高龄老人约4000万人,占总人口的比重约2.8%。根据《中国人口预测报告2023》“中方案”,预计2030、2050、2070、2100年80岁及以上人口占比将分别为3.7%、11.0%、18.6%、30.4%。
分区域看,东北、川渝地区老龄化明显。分省看,2024年仅西藏65岁及以上人口占比低于6.5%,人口年龄结构较为年轻;新疆、广东、青海等12个省级以上地区65岁及以上人口占比介于8%-14%,初步进入老龄化;陕西、安徽、北京、湖南、江苏等18个省级以上地区65岁及以上人口占比高于全国平均水平,其中,辽宁高达21.9%、进入超级老龄化阶段,上海、吉林、黑龙江、重庆分别高达20.3%、19.4%、19.4%、18.9%。
1962-1976年的婴儿潮人口加速步入老龄化,退出劳动力市场。我们前面享受了多大的人口红利,后面就要背负多大的老龄化负担,我们正从过去几十年的人口红利期转入人口负担期。未来养老负担、社保支出和政府债务压力增大。随着老龄化持续加深,为满足中老年人群体在衣、食、住、行、医等方面需求,银发经济市场潜力巨大,预计到2050年,老年人口消费总量将占中国GDP的21%左右。
值得注意的是,日本、韩国等亚洲发达国家的老龄化比美欧更严重,日本是世界上老龄化最严重的国家之一,2024年韩国总和生育率已经降至0.75(联合国的代际平衡黄金总和生育率是2.1),这可能跟美欧移民政策比亚洲更开放有关,但是大规模移民涌入带来了社会治安变差、种族冲突、社会撕裂、白人比重大幅下降等新的问题。
3 劳动年龄人口下降至9.5亿,推动“人口红利”转向“人才红利”“工程师红利”
劳动规模持续下降,2010-2025年15-64岁的劳动年龄人口规模从10亿降至9.5亿,占比从74.5%降至67.7%,预计到2050年降至约59%。中国劳动年龄人口比例及规模分别在2010、2013年见顶,随后进入快速下滑阶段,根据《中国人口预测报告2023》“中方案”,2050年劳动年龄人口占比下降到59.1%,2100年劳动年龄人口占比下降到44.3%。
我们正从人口红利期转入人口负担期。人口数量红利是过去中国经济保持高速增长的一个重要因素。1978年改革开放后,中国依靠庞大且年轻的劳动力以及与之相关的巨大统一市场,快速成长为世界第二经济体。1962-1975年第二轮婴儿潮人口是改革开放40年的建设主力,生产和储蓄多,消费少,导致储蓄率和投资率上升,储蓄超过投资部分产生贸易顺差,同时过剩的流动性和人均收入水平提高推动消费升级,经济潜在增速较高。在长期低生育率背景下,中国15-64岁劳动年龄人口比例及规模分别在2010年、2013年见顶,而日本、美国、英国的劳动年龄人口比例分别在1991、2009、2013年见顶,当时的人均收入远高于中国。
如果不作出改变,老龄化人口结构将影响长期经济增长。人口总量的增加、质量和结构的改善推动美国在第二次工业革命中经济腾飞,并在二战后成为世界霸主。人口老龄化使得我国社保收支矛盾日益凸显,养老金缺口将日益增加;随着劳动力供给总量持续下降,劳动力成本将日益上升,部分制造业已经开始并将继续向东南亚、印度等地迁移。从边际上看,中国人口红利渐行渐远,未来储蓄率和投资率将逐渐下降,消费率将逐渐上升,经济潜在增速下滑。从绝对水平看,当前中国人口总抚养比约40%,未来一段时间仍处于人口负担相对较轻的“人口机会窗口期”(小于50%)。据育娲人口《中国人口预测报告2023》“中方案”,中国的人口抚养比在将在2036年超过50%、且逐渐超过100%。
当然,我国仍然拥有全球少有的庞大劳动年龄人口,面临人口负担加重问题,需要推动“人口红利”向“人才红利”转变。根据国家统计局数据,2010-2025年我国16-59岁人口平均受教育年限从9.67提升至11.3年。2024年我国拥有大学专科及以上学历的人口占总人口的21.7%,相较美国的42%、加拿大的51%还有提升空间。健康水平的提升、文化素质等方面的提高,有助于改善劳动力的供应质量,推动“人才红利”加速释放。
4 出生人口不足800万,大力鼓励生育
由于积压生育需求释放节奏边际放缓,以及结婚登记对数下行等因素影响,2025年出生人口再次下滑,为792万人,同比减少162万人。新中国成立以来,出现三轮婴儿潮,分别为1950-1958年的年均2100万,1962-1975年的年均2628万,1981-1994年的2246万,之后逐渐下滑至2003-2012年的约1600万,其中2012年为1635万。第四轮婴儿潮原本应在2010年后出现,但因长期严格执行的计划生育而消失。2013-2015年出生人口分别为1640、1687、1655万。2015年末中央决定全面放开二孩,出生人口在2016年达1786万、创2000年以来峰值;但2017年开始,出生人口连续七年下滑,2023降至902万人。
2024年出生人口954万人,同比2023年增加52万人。2024年出生人口有所反弹,与我们之前的预期变动方向相同,主要原因是:1)部分家庭在疫情期间积压的生育计划逐渐释放;2)2023年结婚对数有所增长,根据民政部数据,2023年结婚登记768.2万对,同比增加84.7万对;3)龙有吉祥寓意,龙年存在生育小高峰。但随着积压生育需求释放节奏边际放缓,以及结婚登记对数下行等因素影响,2025年出生人口为792万人,同比减少162万人,为历史新低。
长期看,由于生育堆积效应逐渐消失、生育率低、育龄妇女规模持续下滑等,只有退出实质有效的鼓励生育政策出台,才能扭转中国出生人口的下降趋势。一是由于婴儿潮人口逐渐退出育龄阶段,育龄妇女进入快速减少期;二是年轻人婚育意愿低迷削弱生育基础;三是生育成本仍较高,挤压家庭生育意愿。根据《中国人口预测报告2023》,如果没有实质有效的鼓励生育政策出台,中国出生人口将在几年内跌破700万,预计到2050年跌破500万、2100年仅不到100万。中国现在的出生人口只有印度的一半不到,按此趋势,到本世纪中叶只有印度的三分之一,到2100年可能不到印度的四分之一。
OECD国家会拿出GDP的1%-3%来提供现金、税收优惠等家庭福利,补贴力度大的国家、生育率一般也更高。根据OECD数据,北欧国家家庭福利支出占比2%以上,普遍高于南欧和东亚国家,生育率也相对较高,2025年北欧、南欧、东亚总和生育率分别为1.5、1.29、1.03。家庭政策发源于欧洲,一开始是为了支持在工业化和现代化过程中困难家庭的政策,后来随着少子化问题的出现,逐渐成为鼓励生育政策的一个重要部分。
5 不婚化小幅改善,家庭小型化成趋势,家庭户均规模降至2.5人
根据普查数据,2010-2020年平均每个家庭户规模由3.10人降至2.62人,家庭户规模继续小型化,主要受我国人口流动日趋频繁、户籍制度改革较慢、年轻人不婚不育观念等因素影响。2020年平均每个家庭户人口为2.62人,比2010年第六次全国人口普查的3.10人减少0.48人。根据抽样数据,2021年,我国家庭户规模约2.77,2023年2.8,2024年2.51人。
1)人口流动日趋频繁,职业流动性增加,家庭成员间空间距离变大,年轻人更可能离开父母独立居住,一人户、“空巢”家庭和“纯老户”数量、比例均会增加。
2)当前户籍制度改革进程明显滞后于人口流动趋势。流动人口无法享受与户籍人口均等的教育、医疗资源与公共服务,降低生育意愿。
3)年轻人不婚不育观念日趋普遍。60年代是传统的一代,70、80年代是转型的一代,90、00后不向往结婚生育,向往独立、自由、享受,抵制“996”,发达国家也走过类似的道路。年轻人对组建家庭、养儿育女的意愿逐渐下降,对婚姻的依赖不如以往强烈,单身经济盛行。2013-2022年,我国结婚登记对数从1346.9万对的历史高点持续下滑至683.5万对,降幅49.3%。由于“无春年”、年轻人口减少、结婚成本过高、婚姻观念改变等,2024年全国结婚登记610.6万对,同比减少157.6万对,降幅为20.5%。由于2025年5月开始施行的《婚姻登记条例》优化婚姻登记服务等,2025年全国结婚登记对数同比小幅上升,结婚登记676.3万对,同比增加65.7万对。
我国离婚对数于2019年达峰,由于离婚冷静期制度,2020、2021年离婚对数连续下降、2022年保持平稳、2023-2025年小幅上升。2025年离婚登记274.3万对,同比增加12.2万对。此外,不婚导致大量单身人口的出现,根据《中国人口与就业统计年鉴2025》,截至2025年6月,我国20岁及以上单身人口约1.8亿,如果处于离婚状态的人也算作单身,这个数据会更多,整体单身人口规模接近3亿。
从国际看,因生育率下滑、晚婚、不婚率和离婚率提高、人口流动等因素,家庭规模小型化是世界各国人口发展的普遍趋势。当前,日本、美国、韩国家庭户均规模分别约2.27、2.53、2.4人,中国家庭户均规模从1982年的4.4降至2024年的2.5。此外,中国家庭户规模仍有小型化趋势,可能导致更多的住房和更大的人均住房面积需求。
6 性别比持续改善,男性比女性多2881万,农村“剩男”和城市“大龄剩女”问题
性别比持续改善,2025年总人口性别比为104.2,较2024年小幅下降,处于历史低位水平。2025年男性、女性人口分别为71685万、68804 万人,占比分别为51%、49%,男性比女性多2881万,总人口性别比(以女性为100,男性对女性的比例)为104.2,低于2024年的104.3,目前处于历史低位水平,性别比明显改善。
整体看,东北呈现“女多男少”的特点。2024年,辽宁、河北、吉林、黑龙江4个省级以上地区人口性别比在100以下,河南、青海、四川、山西、湖南等17个省级以上地区介于100-105,云南、江西、福建、浙江等7个省级以上地区介于105-110,海南、广东、西藏在110以上。
7 城镇化率稳步提升至68%,人户分离人口规模扩大
从城乡构成看,2025年城镇常住人口95380万人,比上年末增加1030万人;乡村常住人口45109万人,减少1369万人;城镇人口占全国人口的比重为67.9%,比2024年末提高0.89个百分点。国际经验表明,城市化发展近似一条稍被拉平的“S型”曲线,大致分三个阶段:缓慢发展期(30%以前)、快速发展期(30%-70%)、稳定发展期(70%之后),中国目前处于快速发展期的减速发展阶段末期。在第二阶段快速发展期,大致以50%为临界点可分为两个阶段,50%之前为加速发展阶段、50%为减速发展阶段。目前中国城镇化率稍高于世界平均水平56.2%,但低于高收入经济体的81.9%。根据联合国预测,2040年中国城镇化率将达到约76.4%,对应城镇人口为10.3亿,根据我们预测,到2040年中国城镇化率将达到约78.6%,对应城镇人口10.5亿人,比2020年增加约1.5亿人。
分区域看,东部发达地区城镇化率高于中西部地区。2024年上海、北京、天津、广东、浙江等10个省级以上地区城镇化率大于70%,处于城镇化的稳定发展期;宁夏、黑龙江、湖北、江西、安徽等15个省级以上地区城镇化率介于60%-70%,城镇化进程处于减速发展的末期;河南、云南、贵州等5个省级以上地区城镇化率介于50%-60%,城镇化进程处于减速发展的初期,还有较大提升空间;西藏自治区城镇化率39.7%,主要与地理环境、资源分布等因素有关。
在城镇化持续推进的背景下,人口流动规模持续扩大,流动趋势明显。2020年人户分离人口、市辖区内人户分离人口、流动人口分别比2010年增长88.5%、192.7%、69.7%;2021年人户分离人口、市辖区内人户分离人口、流动人口继续同比增长2.2%、1.7%、2.4%。人户分离是指居住地与户口登记地所在的乡镇街道不一致且离开户口登记地半年以上的现象,与户籍制度、经济发展联系密切。根据抽样调查数据,2023年人户分离人口为5.05亿人,其中,市辖区内人户分离人口为1.29亿人,流动人口为3.76亿人。
以上数据说明我国新型城镇化战略持续推进,但另一方面也反映了户籍制度改革滞后于人口流动趋势,人地挂钩机制不完善,流动人口的基本公共服务不公平化,同一城市内教育、医疗等资源分配不均等。需尽快建立人地挂钩机制,推动基本公共服务按照常住人口配置。
8 人口、人才向城市群都市圈集聚,东北、西北人口持续流出
人口持续向南方、东部集聚,人随产业走,人往高处走。分南北看,2000-2010年南方、北方年均常住人口增量分别为506.2万、395.8万人,2010-2020年南方、北方年均常住人口增量分别为655.0万、114.6万人2021-2024年南方、北方年均常住人口增量分别为37万、-181万人,随着人口负增长,北方人口流失严重。分地区看,2000-2010年东部、中部、西部、东北部人口占比变动分别为+2.38、-1.07、+1.96、-0.22个百分点;2010-2020年分别为+2.01、-0.9、+0.12、-1.23个百分点;2021-2024年分别为+0.19、-0.07、+0.02,-0.14个百分点。
改革开放以来,中国跨省人口迁移经历了从“孔雀东南飞”到回流中西部,再到粤浙人口再集聚和回流黔川渝鄂,近年浙粤琼苏人口持续聚集。分省看,2021-2024年浙、粤、琼、苏年均常住人口增量分别为43万、32万、9万、7万人,人口持续聚集。同期,湘、鲁、黑、豫年均常住人口增量分别为-28万、-30万、-32万、-33万人,四省人口萎缩压力大。分都市圈看,2021-2023年杭州、上海、合肥都市圈年均常住人口增量超20万,济南、南昌、兰州等都市圈核心城市人口流入。分城市群看,2021-2023年长三角人口进一步集聚,年均常住人口增量达80万人,位居第一,高于第2至第7位的城市群年均常住人口增量之和。
人口是一切经济社会活动的基础、人才更是第一资源。根据我们与智联招聘联合推出的《中国城市人才吸引力排名2025》,近年人才仍不断向东部城市集聚,长三角、珠三角城市群人才持续集聚。分地区看,得益于雄厚的经济基础和较高的战略定位,东部人才持续集聚,中部、西部、东北持续净流出。分线看,一线城市人才聚集连续三年放缓,二线城市人才净流入占比连续两年回正,三线、四线人才持续流出。分城市群看,6成人才流向五大城市群,其中长三角、珠三角人才持续集聚,京津冀人才连续两年呈净流出趋势,成渝、长江中游人才持续净流出。
人口和人才集聚分化促使房地产市场不断分化,需求向大都市圈大城市群集中,在少子老龄化背景下,未来房地产市场将“二八分化”。中国城镇化战略长期存在“控制大城市规模、积极发展中小城市”的倾向,与人口迁移趋势背离。分地区看,2010-2020年东部城市建设用地增速低于城镇人口增速3.3个百分点;而中部、东北、西部分别高20.3、17.4、24.3个百分点。分规模城市看,2010-2020年1000万人以上城市城区人口增长25.4%,但土地供给仅增长2.6%;20万人以下城市人口增长22.8%,土地供给增长47.8%。人地分离、供需错配,导致一二线城市高房价、三四线高库存。而且此前货币超发使得广义货币增速多高于名义GDP增长,尤其刺激供给短缺、优质公共资源富集的一二线城市房地产价格快速上涨。近年中国城市发展战略逐渐调整为“以中心城市为引领,以城市群为主体形态,以都市圈建设为突破口,对中小城市分类施策”。
为促进房地产市场平稳健康发展,建议以人地挂钩和金融稳定为核心加快构建房地产长效机制,建立居住导向的新住房制度,更多发挥房地产实体经济功能,回归居住属性和制造业属性。
9 受教育程度提高,社会阶层固化现象需重视
受教育程度大幅提高,人口红利转向人才红利。2010-2020年具有大学文化程度的人数增长73.2%,15岁以上人口平均受教育年限提高9.1%,文盲率由4.08%降至2.67%。2020-2024年全国具有大专及以上学历人口占比从17.2%提升至21.7%。2025年16-59岁人口平均受教育年限达到11.3年,比上年提高0.1年。
从受教育程度看,根据抽样调查数据,2024年,全国具有大专及以上、高中、初中、小学及以下文化程度的人口占比分别为21.7%、16%、33.5%、28.8%,较2023年分别变动+2.5、+0.3、-2.8、0个百分点。根据普查数据,2020年具有大专及以上、高中、初中、小学及以下文化程度的人口占比分别为17.2%、16.8%、38.4%、27.6%。2010年具有大专及以上、高中、初中、小学及以下文化程度的人口占比分别为10.1%、15.9%、43.8%、30.2%。分区域看,2024年北京具有大专及以上学历人口占比50.1%、为最高,上海、天津具有专科及以上学历人口占比介于35%-50%,学历水平较高;陕西、江苏、广东、山东等16个省级以上地区介于20%-30%;海南、河南、贵州等12个省级以上地区小于20%。
但近年社会阶层流动放缓,名校录取中来自农村和寒门的比例下降。
1978-1998年北大清华等名校农村学生超三成,90年代中期开始下降。清华在内地招生中农村及专项计划实施区域学生不足两成,若没有针对贫困地区的专项计划,清华农村生源比例不到一成。加大教育投入、调节收入分配、促进教育公平、加快推动人地挂钩和金融稳定的住房制度改革等日益重要。
10 全面放开并鼓励生育,加快构建生育支持体系,切实减轻养育孩子负担
我国老龄化、少子化、不婚化将影响中国经济社会长远发展。人口既是经济社会发展的根本目的,也是经济社会发展的基础要素。生育政策调整是最根本、最重要的供给侧结构性改革,放开并鼓励生育大势所趋。我们正处于人口大周期的关键时期,应该高度重视老龄化、少子化、不婚化的新形势新趋势。
好在社会已经基本形成共识,开始关注生育问题,积极出台完善生育支持体系的政策、积极应对老龄少子化。
尽快全面放开生育,让生育权重新回归家庭。全面放开生育,把生育权从国家计划回归家庭自主,是把生育数量多少的选择权交回给家庭决定,充分尊重每个人的生育意愿。全面放开生育,原本不想生的人还是不会生,但一些想生三孩的人能生,不用担心部分人群、部分地区会大幅多生导致出生人口激增。
加快构建生育支持体系,大力鼓励生育。一是实行差异化的个税抵扣及现金补贴、购房补贴等政策。二是加大托育服务供给,并对隔代照料发放补贴。三是加快构建生育成本在国家、企业、家庭之间合理有效的分担机制。四是加大教育医疗住房投入,降低抚养直接成本。五是加强保障非婚生育的平等权利。六是建立男女平等、生育友好的社会支持系统。七是完善辅助生殖顶层设计,辅助生殖纳入社保,给有需求家庭定向发放辅助生育补贴券。
进一步加大生育补贴力度,切实减轻家庭养育孩子负担。国家层面发放生育补贴的方式开启内需复苏计划,发放群体可以向有抚养老人、孩子的家庭倾斜,由于这部分家庭存在较大的育儿、养老支出需求,可以补贴的储蓄漏出率,同时,可以切实降低这部分家庭生育养育成本。长期看,新增人口会增加对汽车、房屋、电器、旅游等产品和服务的需求,支持相关产业的发展、增加就业机会。对于生育补贴的方案,目前国家层面是三岁以下每孩每年3600元,后续可提升补贴额度,可以按照孩子数量针对家庭发放,给有孩家庭每月1000-3000元。按此计算,大约需要提供1-3万亿左右的补贴。短期有助于扩内需、稳增长、稳就业,长期有助于提振生育水平、提升人力资本、增强经济社会活力,一举多得。短期有助于扩内需、稳增长、稳就业,长期有助于提振生育水平、提升人力资本、增强经济社会活力,一举多得。
积极应对人口老龄化,打造高质量为老产品和服务体系,建设老年友好型社会。一是加快推动社保全国统筹,发挥养老保障体系中第二、三支柱的重要作用。二是构建老有所学的终身学习体系,鼓励企业留用和雇佣年长劳动力,推进渐进式延迟退休政策。三是加大养老产业金融支持探索,优化养老服务供给,打造高质量的为老服务和产品供给体系。四是建设老年友好型社会,大力发展“互联网+养老”的智慧养老服务体系,推进适老化改造,保障老年人高质量、有尊严的退休生活。
相信经过一系列长短结合的措施,中国生育率一定能触底回升,人口结构有望逐步改善,从而实现人口长期健康均衡发展。
责编:金怡杉 | 审核:李震 | 监审:古筝
