凉山农商银行被罚120万元
大河财立方
2026-02-05 18:15:50

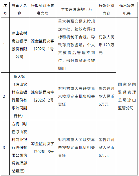
【大河财立方消息】2月5日,国家金融监督管理总局凉山监管分局披露的行政处罚信息显示,因存在多项违法违规行为,凉山农村商业银行被罚120万元。

经查,凉山农村商业银行存在以下违法违规:

重大关联交易未按规定审批,绩效考评指标和机制不合规,导致存贷款虚增,个人贷款贷后管理不到位,部分贷款资金被挪用。

该行副行长贺大斌、时任该行信贷管理部总经理方梅,对机构重大关联交易未按规定审批负相关责任,均被警告并罚款6万元。

责编:李文玉 | 审核:李震 | 监审:古筝


相关资讯