
【大河财立方消息】1月27日消息,国家发展改革委、民政部、财政部三部门近日联合印发《关于进一步完善殡葬服务收费政策的通知》。
通知明确,安葬服务基础项目包括生态安葬、政府举办的殡葬服务机构提供的骨灰格位安葬。
各地对树葬等不保留骨灰和土葬区遗体深埋不留坟头等生态安葬按规定给予适当奖补,因安葬成本过高确需收费的,可适当收取生态安葬费。
以墓穴形式安葬骨灰或遗体的,可收取墓位使用费和维护管理费;以格位形式安葬骨灰的,可收取格位使用费和维护管理费。其中,墓位使用费为墓穴租用、墓碑等建筑工料、安葬服务等发生的费用;格位使用费为格位租用、建筑工料等相关费用;维护管理费为日常维护、清扫、修补、管理等发生的费用。
除上述收费外,殡葬服务机构不得收取其他与安葬相关的费用。
国家发展改革委 民政部 财政部关于进一步完善
殡葬服务收费政策的通知
发改价格〔2026〕108号
各省、自治区、直辖市及新疆生产建设兵团发展改革委、民政厅(局)、财政厅(局):
殡葬是关系人民群众切身利益的重大民生事业。为贯彻落实党中央、国务院部署要求,进一步完善殡葬服务收费政策,加强收费协同监管,强化行业公益属性,切实减轻人民群众丧葬负担,现将有关事项通知如下。
一、强化殡葬服务收费管理
殡葬服务(包括殡仪服务和安葬服务)分为基础项目和非基础项目。
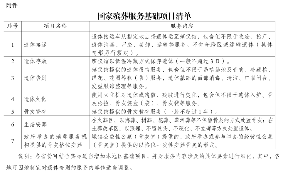
(一)殡仪服务收费。殡仪服务基础项目包括遗体接运、遗体存放、遗体告别、遗体火化、骨灰寄存,省级民政部门会同同级发展改革、财政部门根据本省实际,可将遗体整容、遗体防腐等增加为基础项目。在有效保障基础项目供给规模和质量的前提下,非基础项目由地级及以上地方人民政府民政部门根据当地群众需求合理确定。基础项目收费标准由省级发展改革部门会同同级财政、民政部门制定,或者经省级人民政府授权由地级及以上人民政府制定,具体实行政府指导价管理;非基础项目收费由地级及以上地方人民政府民政部门明确收费标准参考区间,引导殡葬服务机构合理收费。
(二)安葬服务收费。安葬服务基础项目包括生态安葬、政府举办的殡葬服务机构提供的骨灰格位安葬。各地对树葬等不保留骨灰和土葬区遗体深埋不留坟头等生态安葬按规定给予适当奖补,因安葬成本过高确需收费的,可适当收取生态安葬费。以墓穴形式安葬骨灰或遗体的,可收取墓位使用费和维护管理费;以格位形式安葬骨灰的,可收取格位使用费和维护管理费。其中,墓位使用费为墓穴租用、墓碑等建筑工料、安葬服务等发生的费用;格位使用费为格位租用、建筑工料等相关费用;维护管理费为日常维护、清扫、修补、管理等发生的费用。除上述收费外,殡葬服务机构不得收取其他与安葬相关的费用。
各类殡葬服务机构收取的生态安葬费,城镇公益性公墓(骨灰堂)、政府举办或参与举办的经营性公墓(骨灰堂)收取的墓位使用费、格位使用费、维护管理费,收费标准由省级发展改革部门会同同级财政、民政部门制定,或者经省级人民政府授权由地级及以上人民政府制定,具体实行政府指导价管理。农村公益性墓地原则上不得向村民收取墓位使用费,如需收取维护管理费,由村民委员会或村集体经济组织按照实际成本明确收费标准。其他经营性公墓(骨灰堂)收取的墓位使用费、格位使用费、维护管理费等原则上实行市场调节价,收费标准由殡葬服务机构按照实际成本和合理利润自行确定,并书面报告当地民政部门。地级及以上地方人民政府民政部门要会同有关部门依法加强对经营性公墓(骨灰堂)的收费指导,通过明确收费标准参考区间加强引导,并配套采取有效的行业监管措施。
二、明确殡葬服务收费标准制定原则
制定殡仪服务和安葬服务项目的政府指导价坚持公益性定位,基准收费标准在成本监审或调查的基础上,以扣除政府补助、社会无偿捐赠等后的成本为依据,按照补偿合理成本的原则制定,浮动幅度应综合考虑当地经济发展水平、机构性质、服务类型、机构成本差异等因素制定;具体收费标准由殡葬服务机构按照非营利性原则,综合考虑当地居民收入和承受能力,在基准收费标准以及浮动幅度范围内合理确定。对暂不具备定价条件的,地级及以上地方人民政府民政部门可在充分评估基础上,指导殡葬服务机构制定试行收费标准,并告知同级发展改革、财政部门。确定收费标准参考区间,应参照上述原则。
各地发展改革部门要会同民政、财政部门指导殡葬服务机构建立健全内部价格管理、成本核算等制度,准确记录核算各项服务成本和收入情况。
三、加强丧葬用品价格指导
地级及以上地方人民政府民政部门要加强对殡葬服务机构销售丧葬用品等经营行为的指导,按照“文明节俭”的原则组织开展丧葬用品集中采购,压缩采购环节,降低采购价格,保证中低价位丧葬用品供应充足。属于政府采购范围的,按照政府采购法律制度规定执行。地级及以上地方人民政府民政部门可通过明确进销差价或进销差价率等方式,指导殡葬服务机构合理确定丧葬用品销售价格。
四、建立定期评估制度
各地发展改革、民政、财政部门要加强殡葬服务收费监测,及时准确了解市场变化和行业动态。根据殡葬服务行业体制机制改革要求,建立收费政策定期评估制度,通过自行评估、委托第三方机构评估等方式,对收费项目、收费标准、进销差价(率)等进行定期评估,并及时调整优化,评估周期原则上不超过3年。
五、建立健全殡葬服务收费目录清单和收费公示制度
(一)建立殡葬服务收费目录清单。民政部会同国家发展改革委、财政部制定国家殡葬服务基础项目清单(附后)。省级民政部门会同同级发展改革、财政部门确定本省份殡葬服务基础项目清单。地级及以上地方人民政府民政部门会同发展改革、财政部门合理确定殡葬服务非基础项目清单。在此基础上,地级及以上地方人民政府民政部门建立本地殡葬服务收费目录清单,列明服务项目、收费标准、具体服务内容等,经同级发展改革、财政部门审核,报地方人民政府同意后发布实施。各地要严控殡葬服务收费项目,清单之外不得收费。
(二)强化殡葬服务收费公示。地级及以上地方人民政府民政部门要健全殡葬服务和收费集中公示制度,通过部门官方网站及其他载体,集中公示本地区殡葬服务机构名单和性质,以及殡葬服务收费目录清单,并及时更新。要会同相关部门指导殡葬服务机构做好收费公示相关工作,在经营场所显著位置公示服务项目、收费标准、文件依据、减免政策、举报电话、服务流程和服务内容等信息,销售丧葬用品的殡葬服务机构还应公示丧葬用品价格、计价单位、产地、等级、材质等信息,鼓励将丧葬用品的采购价、销售价同步公示;未按规定公示或公示内容与政策不符的,不得收费。积极推动医疗机构、养老服务机构等建立与殡仪馆直接对接的闭环服务机制,提供殡葬服务机构联系方式及收费标准等信息,方便群众联系。
六、规范殡葬服务收费行为
各地民政部门要会同相关部门加强对殡葬服务经营主体的监管,研究建立殡葬服务经营主体运营情况抽查检查、年度报告等制度,推动殡葬服务经营主体全面使用民政等部门统一制定的制式合同,严格履行合同义务。指导殡葬服务机构严格规范服务行为,引导群众理性选择服务项目,不得限制或变相限制丧属使用自带骨灰盒等文明丧葬用品。与有关部门密切配合,采取综合监管手段,严肃查处不遵守行业管理有关规定、擅自设立收费项目、不执行政府指导价、不按规定明码标价等行为,公开曝光性质恶劣、情节严重的典型案件,切实维护广大群众的合法权益。
各地发展改革、民政、财政部门要高度重视殡葬服务收费管理工作,结合实际抓紧制定和完善本地区殡葬服务收费具体政策,并将完善收费政策与加强行业管理、提升服务质量有机结合;严格落实相关税费减免政策和政府举办的事业单位性质殡葬服务机构用水用电用热按照当地居民使用价格标准收取等相关规定;做好政策解读,及时回应社会关切。
国家发展改革委
民 政 部
财 政 部
2026年1月26日
责编:王时丹 | 审核:李震 | 监审:古筝
