
【大河财立方消息】1月26日,现货白银盘中突破112美元/盎司,日内涨8.52%。年初至今,现货白银已经涨超56%。
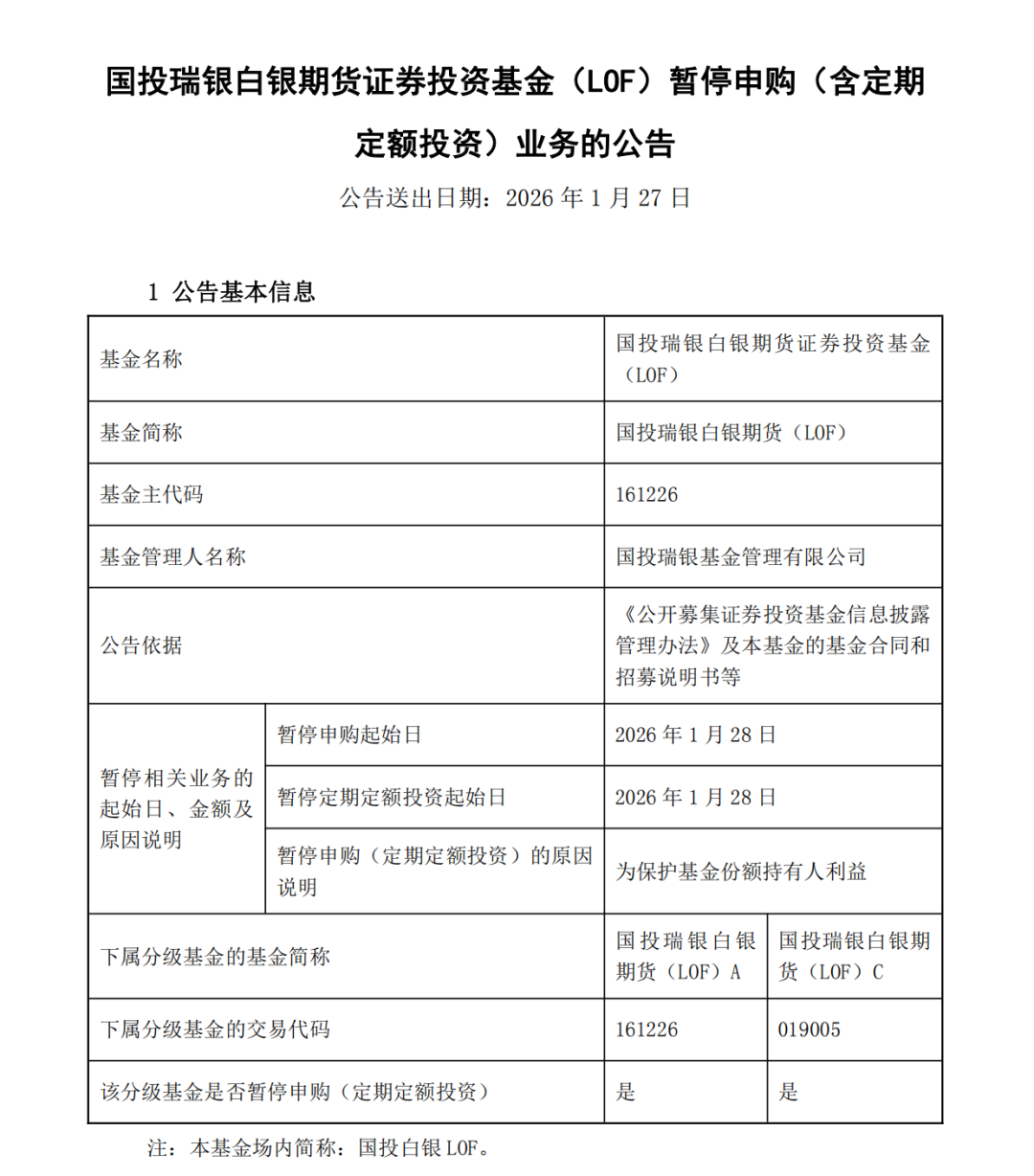
1月26日,国投白银LOF公告,将于1月28日起暂停申购(含定期定额投资)业务。
1月26日,上海期货交易所发布通知,调整白银期货相关合约交易限额。
通知提出,自2026年1月27日(即1月26日夜盘)交易起,非期货公司会员、境外特殊非经纪参与者、客户在白银期货已上市合约的交易限额调整如下:
白银期货AG2602、AG2603、AG2604、AG2605、AG2606、AG2607、AG2608、AG2609、AG2610、AG2611、AG2612、AG2701合约的日内开仓交易的最大数量为800手。
记者注意到,这已是一个多月以来,上期所第4次限仓白银期货。
1月16日,上期所调整白银期货合约交易限额,自2026年1月20日(即1月19日夜盘)交易起,非期货公司会员、境外特殊非经纪参与者、客户在白银期货相关合约的日内开仓交易的最大数量为3000手。
1月7日,上期所调整白银期货合约交易限额,自2026年1月9日(即1月8日夜盘)交易起,非期货公司会员、境外特殊非经纪参与者、客户在白银期货各合约的日内开仓交易的最大数量为7000手。
2025年12月22日,上期所调整白银期货合约交易限额,自2025年12月24日(即12月23日夜盘)交易起,非期货公司会员、境外特殊非经纪参与者、客户在白银期货AG2602合约的日内开仓交易的最大数量为10000手。
责编:刘安琪 | 审核:李震 | 监审:古筝
