
【大河财立方消息】1月15日晚间,格力电器发布2025年中期权益分派实施公告。
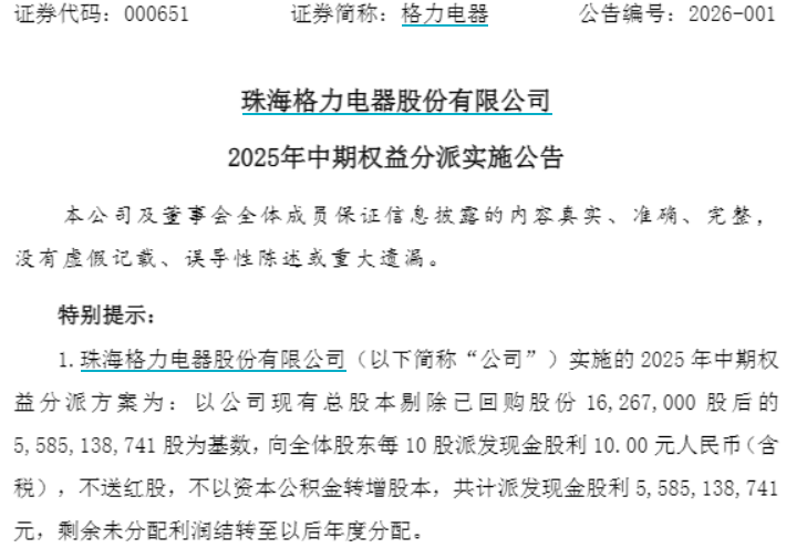
格力电器将以公司现有总股本剔除已回购股份后的55.85亿股为基数,向全体股东每10股派发现金股利10元(含税),不送红股,不以资本公积金转增股本,共计派发现金股利55.85亿元,剩余未分配利润结转至以后年度分配。
本次分派对象为截止2026年1月22日下午收市后,在中国结算深圳分公司登记在册的公司全体股东。
近年来,格力电器一直保持着较高的分红水平。此前,格力电器董事长董明珠也曾多次在公开场合表示:“格力是一个负责任的企业,我们争取每年分红的决心不会动摇。”仅2025年,格力电器实施的2024年度分红总额达到167.55亿元,占2024年度归母净利润的52%。
格力电器2025年半年报显示,公司2025上半年归母净利润为144.12亿元,同比增长1.95%,而此次55.85亿元的分红占其净利润总额约38.7%,属于较高比例的中期分红。
责编:李文玉 | 审核:李震 | 监审:古筝
