报告概要
郑州市作为河南省省会城市和国家中心城市,是中原经济区的核心城市,区位优势明显且交通便利。2024年,郑州市经济总量和人均GDP均位居河南省首位,城镇化水平高;产业结构合理,电子信息、汽车、装备制造、新材料、现代食品、铝及铝精深加工六大千亿级主导产业集群对规上工业贡献度超九成。2024年,郑州市一般公共预算收入规模位居河南省第一位,一般公共预算收入质量尚可,财政自给能力较强,政府债务负担重。多项政策助力区域发展,郑州市在财政转移支付和专项资金拨付方面持续获得有力支持。
郑州市下属区(县、市、功能区)整体经济发展水平较高,区域间经济发展差异较大,城镇化发展水平高;各区(县、市、功能区)中,金水区整体经济实力最强,金水区和巩义市人均GDP水平最高;四个功能区GDP合计占郑州市的比约为33%。2024年,郑东新区、经开区、金水区一般公共预算收入规模超百亿,处于绝对领先地位;四个功能区一般预算收入占郑州市的比约为32%。财政收入质量差异明显,核心城区税收占比高、收入质量好,而下辖县市普遍对非税收入依赖度较高。综合财力结构上,二七区、管城回族区和惠济区上级补助对综合财力贡献度超过50.00%。2024年末,郑州市各区(县、市、功能区)政府债务余额均保持增长,航空港区政府债务存量规模最大,郑州市政府及各区(县、市、功能区)政府均加强对债务的监控和管理,积极化解隐性债务和管控债务风险。
郑州市存续发债城投企业中郑州市级和郑东新区相对较多;主体级别以AA和AA+为主。2024年,受化债政策推动债务化解影响,全市多数区(县、市、功能区)平台债券净融资规模同比显著收缩,呈现净偿还或持平,其中航空港区和新郑市债券融资净流出规模较大。2024年末,郑州市大部分区(县、市、功能区)发债城投企业的全部债务资本化比率有所上升,债务负担整体有所加重;郑州市本级、航空港区和新郑市未来一年内到期债券规模较大,且全市城投企业现金类资产对短期债务的覆盖倍数普遍偏低,短期偿债压力较为突出。
一、郑州市经济及财政实力
(一)郑州市区域特征及经济发展状况
郑州市作为河南省省会城市和国家中心城市,是中原经济区的核心城市,区位优势明显且交通便利。郑州市经济总量和人均GDP均位居河南省首位,城镇化水平高,产业结构合理;在财政转移支付和专项资金拨付方面持续获得有力支持。
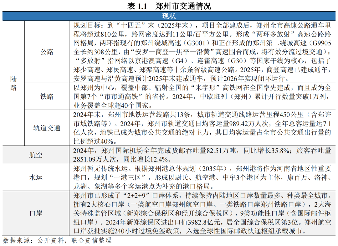
区位优势显著且交通便利。郑州市是河南省省会,位于河南省中部偏北,是中国中部地区重要的中心城市、国家级战略“中原经济区”的中心城市;东与开封市毗邻,南与许昌市和平顶山市相邻,西依中岳嵩山与洛阳市接壤,北临黄河与新乡市、焦作市隔河相望。交通方面,郑州市在全国率先建成米字形高铁网,成为全国普通铁路和高速铁路网中唯一的“双十字”中心,是全国12个最高等级国际性综合交通枢纽之一,6个空港型国家物流枢纽之一。交通情况见表1.1。
城镇化水平高。截至2024年底,郑州市常住人口1308.6万人,位列河南省第1名,较上年底增长0.60%。其中常住人口城镇化率81%,比上年末提高1个百分点,高于河南省平均水平(59.22%)。
经济总量和人均GDP均位居河南省首位。2024年,郑州市完成地区生产总值14532.1亿元,位居河南省第1位;GDP增速为5.7%,高于河南省平均水平。2024年,郑州市人均GDP为11.11万元,位居河南省首位。2025年1-9月,郑州市完成地区生产总值11189.78亿元,按不变价格计算,同比增长5.4%,经济保持增长。
郑州市产业结构合理,六大千亿级主导产业集群对规上工业贡献度超九成。近年来,郑州市呈现“三二一”的经济发展格局,2024年三次产业结构为1.3:37.7:61.0。郑州市已形成了电子信息、汽车、装备制造、新材料、现代食品、铝及铝精深加工六大千亿级主导产业集群,产业核心竞争力不断提升。2024年,郑州市规模以上工业增加值同比增长10.5%,规上工业六大主导产业增加值同比增长11.8%。2025年前三季度,郑州市规上工业增加值同比增长11.0%,六大主导产业规上工业增加值同比增长12.3%,对规上工业的贡献度达92.7%。
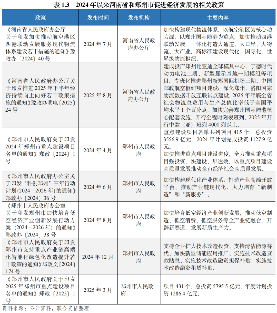
政策助力区域发展,财政转移支付、专项资金拨付支持。根据《郑州都市圈发展规划》,河南省围绕产业布局、发展目标、科技创新、产业集群等方面出台举措,明确到2027年初步形成“以未来产业为先导、新兴产业为支柱、传统产业为基础”的现代化产业体系,新质生产力成为引领全省高质量发展的主导力量。2024年以来,河南省和郑州市均出台了多项政策,从项目投资、加快构建现代化产业体系等方面提出了要求。2024年,郑州市共安排项目431个,年度计划投资1286.4亿元。郑州市在河南省具有重要的政治和经济地位,在财政转移支付和专项资金拨付方面可获得有力支持。2024年,郑州市收到上级转移支付合计506.5亿元,超长期特别国债资金69.5亿元。在专项资金拨付方面,郑州市在科技创新、先进制造业、对外开放、人才引进等方面获得资金支持。
(二)郑州市财政实力及债务情况
2024年,郑州市一般公共预算收入规模位居河南省第一位,一般公共预算收入质量尚可,财政自给能力较强;政府性基金收入同比下降,上级补助对综合财力提供一定贡献。截至2024年底,郑州市政府债务负担在河南省各地级市中处于较高水平。
郑州市整体债务负担在河南省各地级市中处于较高水平。2024年,郑州市地方政府债务率和地方政府负债率分别为196.04%和27.10%,在河南省各地级市中分别排名第15位和第4位(按照债务负担从低到高排序)。
二、郑州市区(县、市、功能区)经济及财政状况
(一)郑州市区(县、市、功能区)经济实力
郑州市下属区(县、市、功能区)整体经济发展水平较高,区域间经济发展差异较大,城镇化发展水平高;各区(县、市、功能区)中,金水区整体经济实力最强,金水区和巩义市人均GDP水平最高。
区域规划方面,郑州市辖6区(中原区、二七区、金水区、惠济区、管城区、上街区)、1个县(中牟县),代管5个县级市(巩义市、新郑市、登封市、新密市、荥阳市),另设有四个功能区:郑州航空港经济综合实验区(以下简称“航空港区”)、郑州郑东新区(省级新区,以下简称“郑东新区”)、郑州经济技术开发区(国家级经开区,以下简称“经开区”)、郑州高新技术产业开发区(国家级高新区,以下简称“高新区”)。
根据《郑州市国土空间总体规划(2021-2035年》,郑州市未来构建以“五片融合、一带一区、双核三轴”为引领,山、河、城、田和谐共生的市域国土空间总体格局。“双核三轴”以主城区和航空港区为“双核”,共同构建承载核心战略功能的区域性中心。以区域交通廊道为支撑,构建陇海城镇发展主轴、京广城镇发展主轴、机登洛特色城镇次轴“三轴”引领的城镇空间格局。
产业发展方面,郑州已形成电子信息、汽车、装备制造、新材料、现代食品、铝及铝精深加工六大主导产业集群。从产业的空间布局来看,电子信息产业主要依托郑东新区、经开区、高新区、航空港区四个功能区;装备制造、新型材料、铝加工制品等高耗能产业多位于荥阳市、上街区、巩义市、登封市、新密市;现代食品主要位于惠济区、二七区、新郑市;汽车相关产业主要位于经开区、中牟县和管城回族区。上市公司来看,位于四个功能区的上市公司数量占郑州市的57.50%,其中高新区为14家。
经济发展方面,2024年,金水区是郑州市唯一GDP超2000亿元的区域,显著领先其他区(县、市、功能区);郑东新区、航空港区、经开区作为功能区,经济总量分别位于第二、三、四位;中牟县、巩义市略低于上述功能区,GDP均高于1000亿元;其他区(县、市、功能区)GDP低于1000亿元。四个功能区约占郑州市GDP的33%。从经济增速看,受益于航空港区突出的战略定位和区位优势,航空港区GDP增速远高于其他区(县、市、功能区),达13.0%;中牟县和巩义市GDP增速分别为8.3%和6.5%,其他区(县、市、功能区)经济增速较为均衡,均在6%以下。从人均GDP看,除四大功能区外,金水区和巩义市人均GDP最高,显著高于其他区(县、市、功能区),郑州市整体人均GDP水平一般。从城镇化水平看,中牟县、登封市、荥阳市、新密市城镇化率低于70%,其中登封市最低,为63.0%。
(二)郑州市各区(县、市、功能区)财政实力及债务情况
1. 财政收入情况
2024年,郑东新区、经开区、金水区一般公共预算收入规模超百亿,处于绝对领先地位。多数区(县、市、功能区)税收下降,航空港区、二七区保持增长。财政收入质量差异明显,核心城区税收占比高、收入质量好,而下辖县(市)普遍对非税收入依赖度较高。综合财力结构上,二七区、管城回族区和惠济区上级补助对综合财力贡献度超过50.00%。
一般公共预算收入规模方面,2024年,郑东新区、经开区、金水区一般公共预算收入超百亿元,其中郑东新区位居第一位;高新区、航空港区、新郑市、巩义市、中牟县、荥阳市、中原区在50亿元-100亿元之间;其余区县在50亿以下。同期,四个功能区一般预算收入占郑州市的比约为32%。从增速来看,二七区增速最高,为5.98%;巩义市和荥阳市增速排名第二和第三,作为县级市,发展势头良好;高新区、惠济区、管城回族区、上街区和金水区增速为负,一般公共预算收入呈现不同程度下降,其中惠济区受税收收入和国有资源有偿使用收入下降影响其一般公共预算收入降幅最大,为-26.52%。总体来看,郑州市各区(县、市、功能区)之间财政实力存在较大差异。
税收收入方面,郑东新区税收收入领先,是唯一超百亿的区域,为120.19亿元,排名第二位的为金水区,接近百亿,经开区和航空港区以外的其他区域税收收入均在50亿元以下。从税收变化来看,航空港区、二七区税收分别同比增长11.98%和8.52%,郑东新区和经开区略有增长;其他区(县、市、功能区)税收收入均同比下降,新郑市降幅最大,为-18.21%,系2024年土地增值税和契税下降导致。从税收收入占比看,郑东新区、惠济区、金水区税收占比为90.00%以上,二七区等核心城区及其他三个功能区税收占比位于75%~90.00%区间,财政收入质量良好,郑州市下辖县(市)税收占比偏低,除巩义市外,其他均位于50%以下。
基金收入方面,由于郑州市对除上街区以外的其他城内五区土地出让实施统筹,因此中原区等五区政府性基金收入为0。2024年,航空港区以73.08亿元政府性基金收入规模位于第一位,中牟县基金收入同比大幅增长至41.88亿元,位于第二位;其他区(县、市、功能区)政府性基金收入规模较小。
从综合财力情况看,2024年,郑州市下辖区综合财力规模呈现显著分化,航空港区、郑东新区综合财力较接近,超过200亿元;金水区和经开区较接近,均超过150.00亿元,远超过其他过百亿元的区(县、市、功能区);惠济区和上街区综合财力最弱,均在40.00亿元以下。航空港区、中牟县基金收入对综合财力贡献度均较高,30%以上来自基金收入,土地财政依赖度较高。二七区、管城回族区和惠济区上级补助对综合财力贡献度超过50.00%,其上级补助主要为郑州市统筹土地出让返还的收入,需关注未来土地出让市场变化对综合财力的影响。
2. 债务情况
2024年末,郑州市各(县、市、功能区)政府债务均呈现增长,航空港区政府债务存量规模最大,惠济区、上街区、荥阳市和航空港区地方政府债务率在200%以上;受益于综合财力提升,中牟县政府债务率明显下降。郑州市政府及各(县、市、功能区)政府均加强对债务的监控和管理,积极化解隐性债务和管控债务风险。
2024年末,航空港区政府债务存量规模最大,远超其他区域,新郑市、中牟县政府债务存量规模位于第二位和第三位,均为200.00亿元以上。郑州市下辖(县、市、功能区)政府债务余额均呈现不同程度的增长,其中航空港区、郑东新区、经开区、新密市债务增幅较大,增幅均在30%以上,其中三大功能区债务增长与其功能定位与承担项目投资建设相关。政府负债率方面,2024年末,除惠济区和高新区略有下降外,郑州市其他(县、市、功能区)政府负债率均有所提升,航空港区、惠济区、荥阳市、上街区负债率为30.00%以上,航空港区最高,为40.75%。政府债务率方面,2024年末,惠济区政府债务率下降幅度较大,但仍处于高水平为300%以上,债务压力很大;受益于政府性基金收入增长及上级补助带来的综合财力大幅提升,中牟县政府债务率也明显下降;除惠济区、中牟县、经开区以外,其他(县、市、功能区)政府债务率均有所上升,上街区、航空港区政府债务率上升幅度大,债务负担很重。
债务管控方面,2024年1月,河南省在政府工作报告中提出,集中力量化解高风险地区债务,清理拖欠企业账款,有序出清重点房企风险,兜住基层“三保”底线。根据《河南省2023年预算执行情况和2024年预算草案的报告》,2024年,河南省不断完善地方政府专项债券管理制度,严格落实一揽子化债方案,积极稳妥处置和化解存量隐性债务,建立防范化解隐性债务风险长效机制,坚决遏制新增隐性债务。2025年2月,河南省在政府工作报告中提出,高效推进地方债务置换,实行地方政府专项债券投向领域“负面清单”管理,坚决防止新增隐性债务。根据《河南省2024年预算执行情况和2025年预算草案的报告》,河南省继续完善和落实一揽子化债方案,用足用好化债支持政策,切实防范化解风险;完善地方政府法定债务管理,强化专项债券“借、用、管、还”全生命周期管理;分类推进融资平台公司改革转型,按计划压降平台数量和债务规模。
2025年2月,郑州市在政府工作报告中提出,严格落实“6317”到期债务调度机制,确保企业债券到期按时兑付;严格执行“1+6”化债方案,压降政府债务规模,防止新增隐性债务。根据《关于郑州市2024年预算执行情况和2025年预算草案的报告》,郑州市将用足用好中央较大规模置换存量隐性债务的政策机遇,严格执行“1+6”化债方案,推动隐性债务逐步化减、融资平台数量和债务规模逐年压降,有力有序有效推动地方债务风险化解。
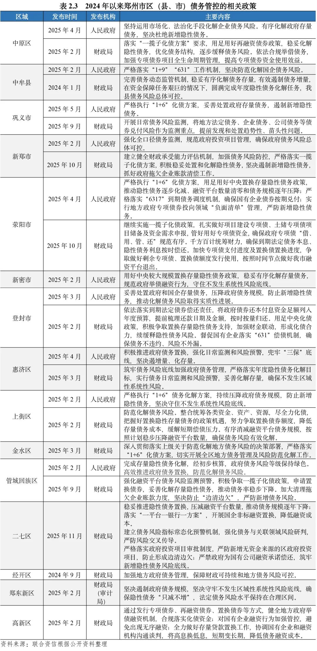
(县、市、功能区)层面,郑州市下辖区(县、市)及功能区政府结合各辖区的经济发展特点和债务情况,制定了债务管控方案,严防新增隐性债务,确保不发生系统性金融风险。各(县、市、功能区)政府债务管控相关政策见表2.3。
河南省将航空港区定位为产业升级的重要抓手,河南省财政厅提出建立国库现金直接调拨机制,将航空港区的现金调度纳入郑州市额度,由省财政对航空港区直接调拨;2021年3月,《郑州航空港经济综合实验区条例》发布实施,再次明确实验区管委会的省辖市级经济和社会管理权限以及省政府赋予的特殊管理权限。
三、郑州市城投企业偿债能力
(一)郑州市城投企业概况
郑州市存续发债城投企业数量较多,郑州市级和郑东新区相对较多;主体级别以AA和AA+为主;2024年以来,郑州市1家城投企业被列入信用评级观察名单。
截至2025年9月30日,郑州市境内有存续债券的城投企业共27家,其中市级城投企业6家。从发债城投企业分布区域看,郑东新区发债城投企业数量最多,为5家,其次巩义市、金水区、荥阳市和中牟县城投企业均为2家。
从级别分布看,截至2025年9月底,有存续主体级别的发债城投企业共27家,其中主体级别为AAA的城投企业5家,其中郑州市级城投企业3家,郑东新区和航空港区各1家;AA+级别城投企业14家,占郑州市发债城投企业数量的51.85%,主要分布在郑州市级(3家)、金水区(2家)和郑东新区(2家);AA级别城投企业8家,主要分布在郑东新区(2家)及其他各区域。
(二)郑州市城投企业发债情况
2024年,郑州市发债城投企业债券发行规模同比小幅下降,发债城投企业集中在航空港区和郑州市本级,主体级别以AAA和AA+为主;受化债政策推动债务化解影响,全市多数区(县、市、功能区)平台债券净融资规模同比显著收缩,呈现净偿还或持平,其中航空港区和新郑市债券融资净流出规模较大。2024年郑州市发债城投企业债券融资整体保持净流入,2025年前三季度净流入状态得以延续。
2024年,郑州市共有23家城投企业发行债券,发行规模为984.42亿元,同比小幅下降3.63%。2025年1-9月,郑州市城投债券发行规模合计558.86亿元,为2024年全年的56.77%。从发行情况来看,2024年郑州市发债城投企业集中在航空港区和郑州市本级,当年发债规模占全市的72.25%。从主体级别看,2024年郑州市城投企业AAA、AA+及AA主体债券发行金额占比分别为62.70%、29.49%和7.82%。
受化债政策推动债务化解影响,2024年郑州市发债城投企业债券净融资额合计为51.19亿元,较2023年同比大幅减少430.18亿元。其中郑州市本级和郑东新区发债城投企业债券净融资额最高,分别为123.00亿元和34.27亿元,其次为中牟县、二七区、中原区和巩义市,分别为7.08亿元、5.00亿元、2.60亿元和1.29亿元,其余区(县、市、功能区)城投企业均表现为持平或净偿还,其中航空港区和新郑市发债城投企业债券融资净流出规模较大,分别为65.95亿元和45.50亿元。2025年1-9月,郑州市发债城投企业债券净融资额为41.83亿元,郑州市级发债城投企业净融资规模较大,航空港区和经开区债券融资呈现净流出。
(三)城投企业偿债能力分析
截至2024年底,郑州市存续发债城投企业债务规模继续增长,债务分布高度集中于郑州市本级和航空港区;全市大部分区(县、市、功能区)发债城投企业的全部债务资本化比率有所上升,债务负担整体有所加重。郑州市本级、航空港区和新郑市未来一年内到期债券规模较大,且全市城投企业现金类资产对短期债务的覆盖倍数普遍偏低,短期偿债压力较为突出。2024年全市发债城投企业筹资活动现金虽保持净流入,但规模同比显著下降,整体融资力度呈现收紧态势。
截至2024年底,郑州市发债城投企业全部债务余额合计8626.68亿元,较上年底增长11.59%,债务规模较大,其中,郑州市本级和航空港区发债城投企业全部债务规模分别为4205.94亿元和1859.90亿元,在郑州市发债城投企业全部债务余额中占比高(分别为48.76%和21.56%),其次分别为郑东新区、巩义市、金水区、经开区、高新区、中牟县和新郑市,债务规模在200~700亿元之间;中原区、荥阳市、新密市、二七区和登封市债务规模在200亿元以下,债务规模相对较小。变化趋势方面,除登封市、新郑市、经开区、新密市、巩义市和二七区城投企业有息债务规模有所下降外,郑州市级和其他区(县、市、功能区)发债城投企业有息债务规模均有所增长。截至2025年6月底,郑州市发债城投企业债务规模下降至7997.47亿元,郑州市级(较上年底下降633.20亿元)发债城投有息债务规模下降明显。
债务负担方面,登封市发债城投企业资产负债率和全部债务资本化比率最低,截至2024年底,上述指标分别为32.69%和27.71%,债务率指标表现较好;郑州市本级发债城投企业全部债务资本化比率相对较高,分别为71.79%和68.28%,债务负担相对较重。截至2024年底,除高新区、新密市、巩义市、航空港区、经开区和新郑市发债城投企业全部债务资本化比率有所下降,郑州市级和其他区(县、市、功能区)发债城投全部债务资本化比率较上年底均有所上升,债务负担有所加重。
截至2025年9月底,郑州市发债城投企业存续债券余额为2068.36亿元(不含ABS)。债券集中兑付方面,未来一年内郑州市发债城投企业到期债券(在考虑行权的情况下)规模为354.65亿元。其中,郑州市本级、航空港区和新郑市未来一年内发债城投企业到期债券(在考虑行权的情况下)规模较大,分别为154.80亿元、84.95亿元和44.40亿元。
短期偿债指标方面,截至2024年底,郑州市发债城投企业货币资金对短期债务的覆盖倍数均低于0.5倍,其中郑州市本级、航空港区、中原区、金水区、经开区和郑东新区现金短期债务比位于0.20倍~0.40倍之间,其余区(县、市、功能区)现金短期债务比均低于0.20倍,未来面临一定的短期偿债压力。除航空港区、经开区、中牟县和郑东新区发债城投企业货币资金对短期债务的覆盖倍数较上年底有所增长外,其他区(县、市、功能区)均有所下降。截至2025年6月底,郑州市本级及下属部分区(县、市)和所有功能区发债城投现金短期债务比均较上年底有所上升,短期偿债指标整体有所改善。
再融资方面,2024年,郑州市本级及各个区(县、市、功能区)发债城投企业筹资活动现金流多表现为净流入,合计净流入规模为470.14亿元,同比下降37.33%,整体融资步伐放缓,其中,仅航空港区、中牟县、荥阳市和新密市发债城投企业筹资活动现金净流入规模同比实现增长以外,郑州市本级、其他区(县、市、功能区)发债城投企业筹资活动现金净流入规模均同比有所下降。增减变动方面,中原区和新郑市发债城投企业筹资活动现金流量净额由正转负,融资表现为净偿还;新郑市、郑州市本级、中原区、高新区、金水区和巩义市发债城投企业筹资活动现金流量净额同比下降规模最大,较上年分别同比减少96.76亿元、74.12亿元、49.30亿元、30.93亿元、29.83亿元和24.67亿元。2025年上半年,郑州市发债城投企业筹资活动现金整体仍表现为净流入,合计净流入规模为436.03亿元,为2024年全年的92.74%。
(四)财政收入对发债城投企业债务的支持保障能力
2024年,除航空港区以外,郑州市本级及下辖区(县、市、功能区)的“(发债城投企业全部债务+地方政府债务)/综合财力”在195.76%~517.99%之间,其中巩义市最高,为517.99%,其余依次为高新区、荥阳市、新郑市和郑东新区等,金水区相对较低,为195.76%。
责编:陈玉尧 | 审核:李震 | 监审:古筝
