
【大河财立方消息】12月31日,证监会修订发布《公开募集证券投资基金销售费用管理规定》,自2026年1月1日起正式施行。
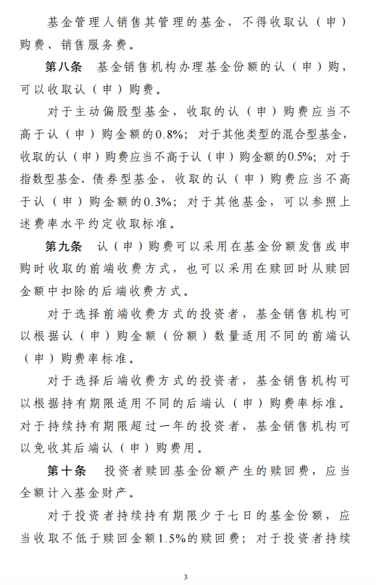
文件提到,完善并优化赎回费的制度安排。将现行四档赎回费率安排简化成三档,并要求全部计入基金财产。同时将持有期超过7天但少于30天的赎回费收取标准,由现行0.7%提高至1%,通过提高资金短期交易成本,遏制帮忙资金的现象。
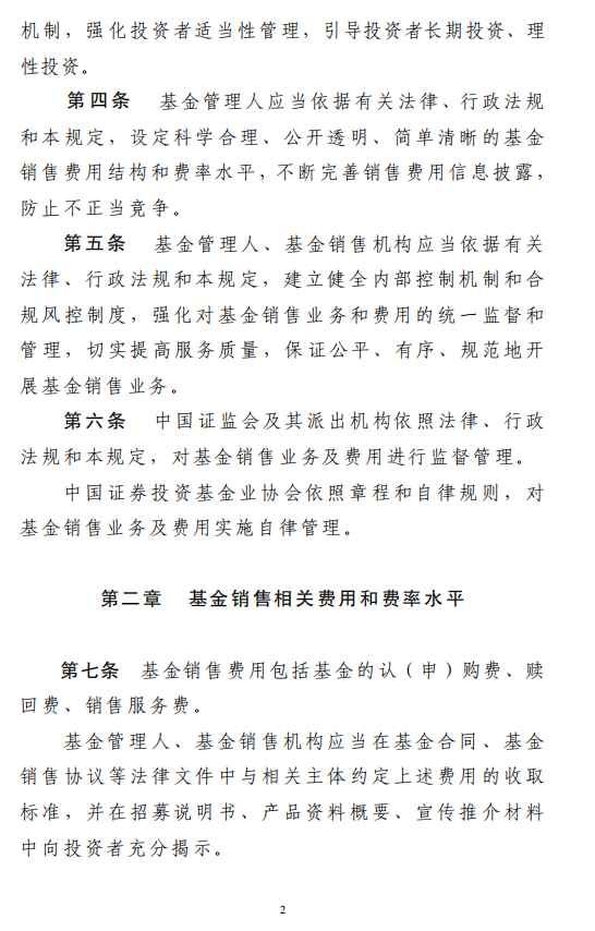
全面规范销售服务费收取。将偏股型基金的销售服务费率上限调降至0.4%,将指数型基金、债券型基金降至0.2%,与同类产品持有一年实际的平均认申购费率拉平,对持有期超过一年的基金份额明确不得继续收取销售服务费。
降低机构客户非权益类基金尾随佣金的分成比例。坚持大力发展权益类基金的导向,销售机构向机构投资者销售股票型、混合型基金的销售保有量,维持现行30%的尾随佣金比例不变;向机构投资者销售其他类型基金的销售保有量,将尾随佣金的比例上限由30%调降至15%。
实习编辑:金怡杉 | 审核:李震 | 监审:古筝
