
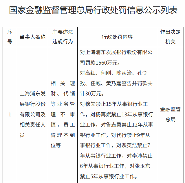
【大河财立方消息】12月19日,国家金融监管总局披露的行政处罚信息显示,上海浦东发展银行股份有限公司收到1560万元罚单,7名责任人受到5~15年不等的禁业处罚。
处罚信息显示,浦发银行存在相关理财、代销等业务管理不审慎,员工管理不到位等违法违规行为。相关责任人高红、何刚、陈从治、孔令孜、任威、黄乃嘉受到警告,并累计被罚30万元。
同时,金融监管总局对穆矢禁止15年从事银行业工作,对杨再斌禁止13年从事银行业工作,对鲁志勇禁止12年从事银行业工作,对代行禁止9年从事银行业工作,对裴英浩禁止7年从事银行业工作,对李沛禁止6年从事银行业工作,对张玉东禁止5年从事银行业工作。
责编:史健 | 审核:李震 | 监审:古筝
