
【大河财立方 记者 陈玉静】12月18日上午,2025债券市场高质量发展大会开幕大会举行。活动现场,2025河南债券市场高质量发展典型案例正式发布。
典型案例共分综合类、机构类、项目类3大类,经过社会投票、专家评审,大会组委会评选出85个典型案例,其中综合类7个,机构类51个,项目类27个。
大河财立方记者了解到,为更好展示河南债券市场发展成果,助力河南健全资本市场功能,提高直接融资比重,以债券市场高质量发展服务“两高四着力”,大会组委会于2025年10月13日至11月15日开启“2025河南债券市场高质量发展典型案例”征集工作,其间,参与、服务、投资河南省债券的各类市场主体,踊跃申报,100多个债券案例涌入后台。
经过严格评审,一众案例今天公开亮相。这些案例或是在融资规模上取得突破,为重点项目提供了坚实的资金保障;或是在业务模式上创新探索,为行业开辟了可借鉴的新路径;或是在发行领域表现出色,为高质量发展贡献了多元化资金来源。
此次典型案例的发布,将进一步激励参与、服务、投资河南债券市场的各类主体守正创新、发挥示范引领作用,为河南债券市场注入更多的资金和活力。
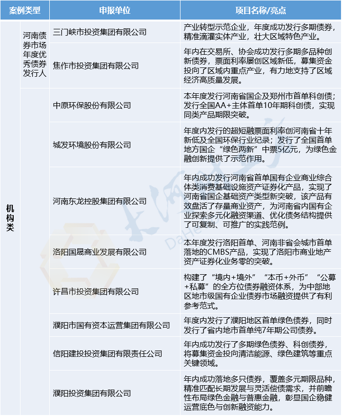
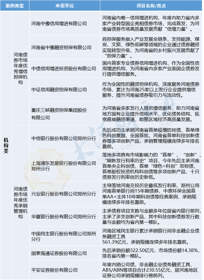
附:2025河南债券市场高质量发展典型案例全名单
责编:陈玉尧 | 审校:张翼鹏 | 审核:李震 | 监审:古筝
