近日,有关买房贴息的讨论再度引发市场广泛关注。
业内认为,从当下行情来看,该政策有一定可能性出台。通过财政资金对购房贷款利息进行补贴,可在不直接压缩银行净息差的前提下,实现类似降息的效果,缓解当前银行净息差持续收窄的经营压力。借鉴此前财政贴息消费贷的成功模式,有望实现财政、银行与购房者的“三方共赢”。
事实上,自2023年末以来,多地已试点“购房贴息”政策,通过阶梯式补贴或按贷款比例贴息降低购房成本。短期数据显示,部分城市政策落地后新房成交环比增长超15%。
多地实践已有初步效果
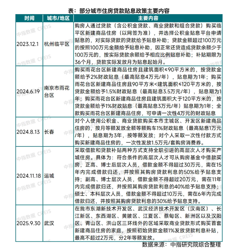
为激活房地产市场,自2023年末以来,杭州、南京、长春、运城、武汉等多地相继推出购房贴息政策,通过财政补贴部分贷款利息的方式降低购房成本。
第一财经注意到,目前主要有两类操作模式:
一是按贷款金额比例给予固定贴息。例如,长春、武汉按照初始贷款金额1%发放贷款利息补贴;南京则实行分级政策,对于购买不同面积新房给予不同贴息政策,对购买面积小于90平方米、90~120平方米、大于120平方米的购房人分别给予2%、1.5%、1%的财政贴息。
第二,采用贷款利息的百分比进行贴息。例如,运城面向高层次人才,正高或博士后/副高或博士/硕士或本科生层次人员分别可以借款30万、20万、10万元,按照购房贷款利息的50%、40%、30%给予贴息支持。
贴息期限普遍在1至3年,发放形式包括一次性、按年或按月兑付。

(图片来源:中指研究院)
政策效果已初步显现。中指研究院在研报中称,南京市雨花台区2024年6月政策落地,次月新房成交套数、成交面积环比分别增长17.5%、15.0%;武汉今年9月末政策落地,次月新房成交套数、成交面积环比分别增长18.7%、5.7%。
此类实践在境外亦有先例。中国香港出台居所贷款利息扣除政策,每年基础扣除限额为10万港元,为鼓励生育,自2024年4月1日起,满足条件的家庭可额外扣除2万港元,即扣除限额提高至12万港元。美国在金融危机期间,为解决居民房屋止赎问题紧急出台住房可负担修订计划(HAMP)、住房可负担再融资计划(HARP),前者通过贷款机构下调存量房贷利率至居民可承担的水平,来降低居民房贷负担过重的风险,后者则是调整再融资发起条件,使房价过快下跌的业主重新获得再融资贷款资格,申请更低利率贷款,有效降低房贷压力。
200万贷款年利息或少1.26万元
在政策效果方面,机构普遍认为贴息有助于提振市场信心、稳定预期。
中指研究院在研报中表示,对于房地产市场来说,贷款贴息降低了购房门槛,有助于带动住房交易活跃度提升,稳定市场预期,促进房地产市场修复;对于金融机构来说,贷款贴息有利于减少居民提前还款,缓解银行经营压力。
“房贷贴息政策既可降低购房成本,又对预期产生正向作用,将一定程度促进市场筑底回稳。”华泰证券分析师戚康旭认为,后续可以关注更大范围推出的可能性。
房贷贴息政策能为购房者节省多少成本?中指研究院以一笔200万元、期限30年、利率3.1%的贷款为例测算,若获得1%的贴息支持,购房者月供可减少约1048元,全年预计节省利息1.26万元。
亦有业内人士持谨慎态度。广东省城规院住房政策研究中心首席研究员李宇嘉表示,地产止跌回稳,这是一个多措并举、久久为功的事情,不太可能有“一招鲜”“一招灵”的措施。近期,一方面在修复经济基本面,比如对于就业、生育、养育、教育的保障和补贴,灵活就业人员参保等;另一方面在修复房屋的使用价值,比如城市更新、不动产REITs、好房子、全生命周期安全管理等。这两方面都有很多的事情要做,合力才能夯实止跌回稳的基础。
关于政策规模与推进路径,机构也给出了具体预测。根据中指研究院预测,2025年全国新建住宅和二手住宅总销售额或在14万亿元左右,假设首付比例50%(当前商贷首付比例最低15%,实际水平会偏高),贷款金额约7万亿元,若按1%贴息,增量贷款的贴息金额将在700亿元左右。
方正证券在研报中称,该政策可能会分步推进,优先覆盖新增首套房贷,试点一线及核心二线城市(利率倒挂更显著),后续逐步延伸至存量高风险房贷;年贴息资金需求(仅新增)约300亿~450亿元,对应年新增房贷3万亿~4.5万亿元规模。
落地的可能性高吗?
随着市场对此的讨论持续升温,政策预期也反映在资本市场上。
12月10日,港股内房股一度冲高,万科企业涨超17%,融信中国、融创中国涨超12%,世茂集团涨11%,中国金茂涨逾9%,碧桂园涨超5%。
从政策逻辑看,业内普遍对贴息落地持积极预期。
方正证券地产首席分析师王嵩表示,房价需要内在利率平衡。2025年重点50城租金回报率为2.08%(一线城市中,北京1.61%、上海1.89%、深圳1.76%),而全国三季度新增房贷平均利率为3.06%,房屋潜在收益低于资金成本。而参考香港经验,只有当房贷利率低于租金回报率时,市场预期才会显著企稳。
银行净息差持续承压制约了房贷利率的进一步下调。国家金融监管总局数据显示,商业银行净息差持续收窄,2025年三季度末平均值已降至1.42%,其中国有大型银行更是低至1.31%。直接降LPR(贷款市场报价利率)会加剧利差下行,财政对房贷贴息,或可在不损害银行净息差的背景下,达到类似降息的“稳房价”效果。
贴息政策也有助于优化银行资产质量。根据国家统计局地产开发资金来源数据,使用定金及预收款/(个人按揭+定金及预收款)来测算新房销售中的首付比例。经测算,2025年1~10月,新房销售中房贷首付比例达到68.22%。
王嵩认为,当下新购房群体,对于按揭采取了较高的首付比例,相应风险承受能力有所提升,贴息政策能吸引这类优质客户入市。对于银行来说,当下的新购房群体也是信用风险更小的客户。
消费贴息模式的成功同样为房贷贴息提供了实践参照。王嵩称,2025年8月以来财政贴息消费贷的成功实践,验证了“财政补息差、银行扩投放、需求享红利”的三方共赢模式,为地产需求端支持提供了范本。隐性降息重建了底部支撑,同时兼顾金融安全。
李宇嘉也认同这一政策方向。他表示,政策出发点并不是直接或主要针对楼市,而要站在整个内需大盘、激活国内循环的角度。
“楼市已置于内需、消费和国内大循环之中。动态看,当居民就业、收入预期转弱,月供对消费的制约就很明显。”李宇嘉补充称,对于大多数家庭,按揭月供是最大的支出,特别是在2017~2023年高房价时期买房的人。而热点城市月供中位区间,目前达到5000~8000元。
责编:刘安琪 | 审核:李震 | 监审:古筝
