招商银行被罚没54万元
大河财立方
2025-12-08 15:04:21

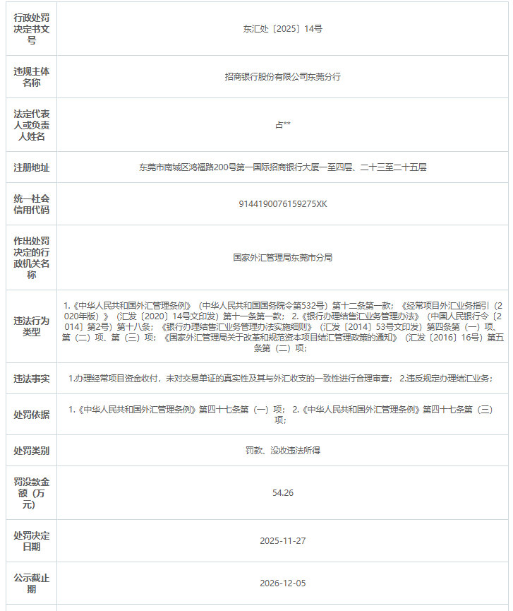
【大河财立方消息】12月8日消息,国家外汇管理局广东省分局日前公示的行政处罚信息显示,招商银行股份有限公司东莞分行被罚款、没收违法所得54.26万元。

行政处罚信息显示,招商银行东莞分行此次涉及两项违法事实:办理经常项目资金收付,未对交易单证的真实性及其与外汇收支的一致性进行合理审查;违反规定办理结汇业务。

上述处罚决定日期为2025年11月27日,公示截止期为2026年12月5日。

责编:王时丹 | 审核:李震 | 监审:古筝


相关资讯