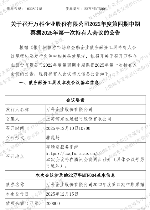
【大河财立方消息】11月26日,浦发银行发布关于召开万科企业股份有限公司2022年度第四期中期票据2025年第一次持有人会议的公告。
公告显示,万科企业股份有限公司2022年度第四期中期票据债券简称为“22万科MTN004”,债项余额20亿元,本金兑付日为2025年12月15日。本次会议召集人为上海浦东发展银行股份有限公司,召开时间为2025年12月10日10:00。
值得注意的是,此次会议召开背景为为稳妥推进该期债券本息兑付工作,特召开持有人会议对该期债券展期相关事项进行审议。

责编:刘安琪 | 审核:李震 | 监审:古筝