
【大河财立方消息】11月22日,工银瑞信基金管理有限公司发布高级管理人员变更公告。
公告披露,自2025年11月21日起,杨帆任公司总经理、张桦任公司副总经理。公告称,上述变更事项,经工银瑞信基金管理有限公司董事会2025年第5次会议审议并通过,并按规定报监管机构备案。
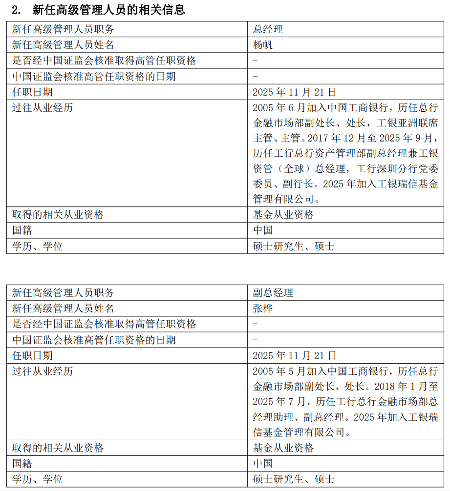
值得注意的是,杨帆、张桦均来自中国工商银行。
过往从业经历显示,杨帆2005年6月加入中国工商银行,历任总行金融市场部副处长、处长,工银亚洲联席主管、主管。2017年12月至2025年9月,历任工行总行资产管理部副总经理兼工银资管(全球)总经理,工行深圳分行党委委员、副行长。2025年加入工银瑞信基金管理有限公司。
张桦2005年5月加入中国工商银行,历任总行金融市场部副处长、处长。2018年1月至2025年7月,历任工行总行金融市场部总经理助理、副总经理。2025年加入工银瑞信基金管理有限公司。
公开信息显示,工银瑞信基金管理有限公司是中国工商银行控股的基金管理公司,成立于2005年6月。公司现有股东为中国工商银行股份有限公司和瑞士银行有限公司,分别持股80%和20%,不存在股份质押情况。目前,公司在北京、上海、深圳等地设有分公司,分别在香港和上海设有全资子公司。
责编:王时丹 | 审核:李震 | 监审:古筝
