
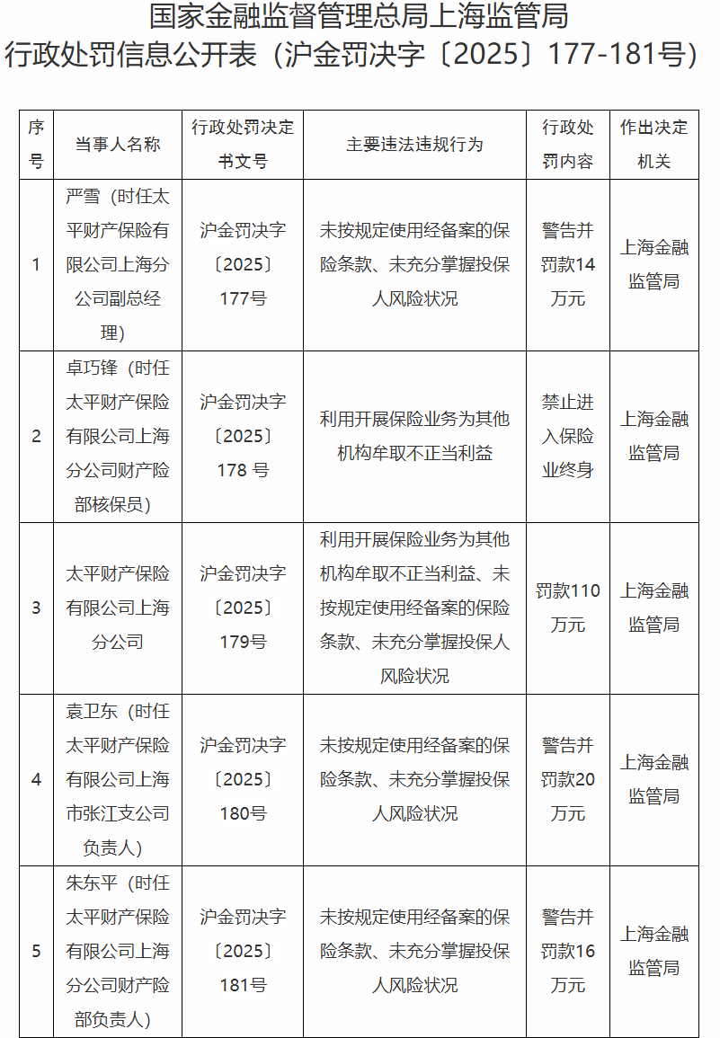
【大河财立方消息】11月1日消息,国家金融监督管理总局上海监管局日前披露的行政处罚信息公开表显示,因利用开展保险业务为其他机构牟取不正当利益、未按规定使用经备案的保险条款、未充分掌握投保人风险状况,太平财产保险有限公司上海分公司被罚110万元。
同时,上海金融监管局对时任太平财产保险有限公司上海分公司副总经理严雪警告并罚款14万元,时任太平财产保险有限公司上海分公司财产险部核保员卓巧锋禁止进入保险业终身,时任太平财产保险有限公司上海市张江支公司负责人袁卫东警告并罚款20万元,时任太平财产保险有限公司上海分公司财产险部负责人朱东平警告并罚款16万元。
责编:王时丹 | 审核:李震 | 监审:古筝
