
【大河财立方 记者 陈玉尧】10月以来,机器人领域头部公司扎堆抢滩资本市场。
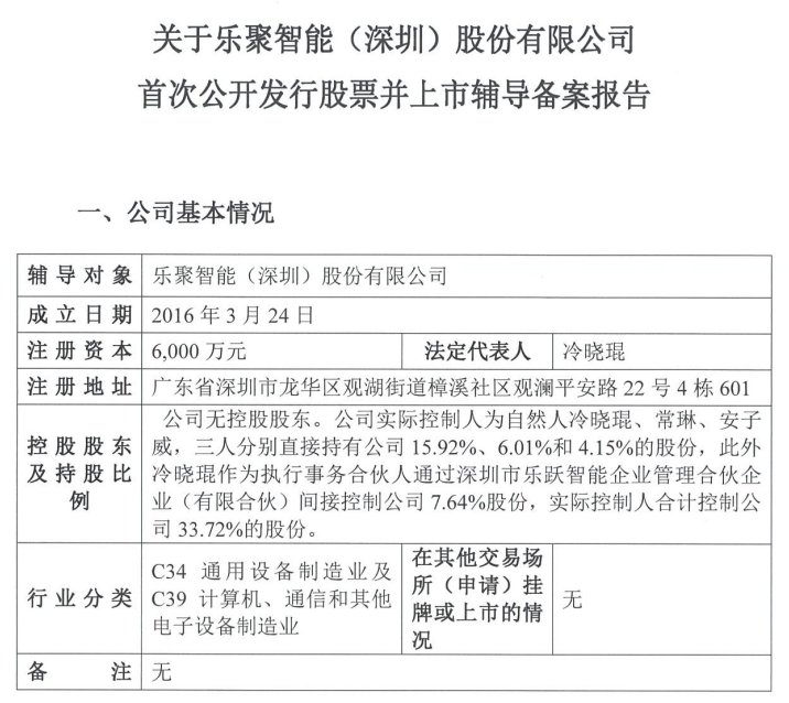
10月31日消息,乐聚机器人母公司乐聚智能(深圳)股份有限公司拟A股上市,在深圳证监局辅导备案,辅导券商为东方证券。
根据辅导工作安排,乐聚智能预计2026年3月~6月完成辅导工作,根据考核评估辅导结果,做好首次公开发行股票申报准备工作。
公开信息显示,乐聚机器人是一家专注机器人关键共性技术研究、智能机器人产品研发和生产的高科技企业。为国家级专精特新“小巨人”企业。自2016年成立以来,已获腾讯、深创投、洪泰基金等战略投资,入选2019年中国潜在独角兽企业、融资中国2019年度中国最佳创业投资案例TOP10。
10月22日,乐聚机器人宣布完成近15亿元Pre-IPO轮融资。本轮融资由深投控资本、深圳龙华资本、前海基础投资、石景山产业基金、东方精工、拓普集团、中信金石、中证投资、道禾长期投资、盛奕资本、联新资本、探针创投、合肥产投、玖兆投资及中美绿色基金联合投资。
除乐聚外,近期机器人行业资本动作频频。
10月29日傍晚,A股上市公司上纬新材披露,智元机器人通过协议转让和要约收购,最终获得上纬新材63.6232%的股份。收购完成后,智元创始人、董事长兼CEO邓泰华成为上纬新材的实际控制人。尽管市场存在“借壳”猜测,但上纬新材曾于10月15日公告称,未来36个月内,智元不存在通过上市公司借壳上市的计划或安排。
同样在本月,10月14日,宇树科技完成IPO首期辅导,并提交辅导工作进展情况报告。辅导工作小组会同宇树科技管理层结合行业发展趋势、自身竞争优势、未来发展规划,协助公司管理层对计划募集资金投资项目进行论证分析。
责编:陈玉尧 | 审校:李金雨 | 审核:李震 | 监审:古筝
