一个关系到金融机构公司治理的重大事项引发市场广泛关注。
9月25日,5家国有大型商业银行发布公告称,将不再设立监事会,同日,中国邮政储蓄银行发布《关于召开2025年第二次临时股东大会的通知》,会议资料中包含《关于中国邮政储蓄银行不再设立监事会的议案》相关内容。
这几家大型银行不再设立监事会并非弱化了金融机构的内部监督,而是提升了公司治理的灵活性和有效性、降低了管理成本,这是金融机构依据法律、结合自身实际情况做出的选择。
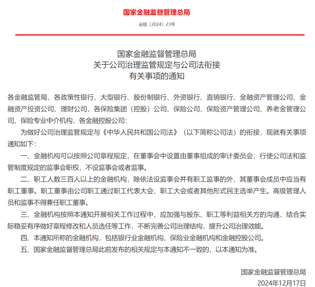
一方面,监事会依法撤销后,将由董事会审计委员会行使《中华人民共和国公司法》(以下简称“公司法”)和监管制度规定的监事会职权,持续强化内部监督制衡。新修订的公司法已于2024年7月1日起施行,对监事会、职工董事设置等方面提出了新要求。为了贯彻落实公司法、做好监管制度衔接,国家金融监督管理总局2024年12月印发《关于公司治理监管规定与公司法衔接有关事项的通知》,允许金融机构根据自身实际,优化监督机构设置,可以继续保留监事会、监事,也可以选择由董事会下设的审计委员会履行监事会职责,不设监事会或监事。
另一方面,金融机构依法撤销监事会,既提升了公司治理的灵活性和有效性,又降低了管理成本。何为公司治理机制?企业有3种组织形式,个人独资企业、合伙企业、公司制企业,后者就是人们常说的有限责任公司、股份有限公司,与前两者相比,它的最大不同之处在于所有权、经营权相分离,股东通常不实际经营企业,而是委托经营管理者、赋予其一定的决策权,二者形成委托代理关系。由于经营管理者往往不持有或部分持有公司股权,他有可能为了追逐个人利益、做出有损股东、企业利益的决策。公司治理机制就是为了防范、缓解上述委托代理问题而形成的一套监督、激励机制。但要看到,委托人监督代理人是有成本的,因此,企业要在保持公司治理有效性的前提下,探索降低管理成本。从此前的实践看,商业银行监事会的部分职能和董事会、特别是董事会下设的审计委员会的部分职能有所重叠,依法撤销监事会为金融机构结合自身实际、进一步优化公司治理结构提供了空间。
接下来,金融机构要持续健全公司治理,提升内部监督效率,为金融高质量发展提供有力支撑。根据金融管理部门要求,拟由审计委员会行使监事会职权、不再设置监事会的金融机构,需履行相关公司治理程序,做好章程修改、人员选任等工作。此外,金融机构还要着重做好以下两方面工作——
一是聚焦新增的关联交易审批要求,稳妥有序推进内部制度修订、业务流程优化、系统改造升级等工作,切实加强关联交易管理,防范利益输送风险,实现稳健经营。
二是着重提升董事会运作的有效性。回顾此前出险的个别金融机构,部分董事形同虚设,既不懂事,也不管事,甚至不发表实质性意见。为此,要通过制度设计,让独立董事敢于、愿意、能够独立履职,形成监督合力。
责编:陶纪燕 | 审核:李震 | 监审:古筝
