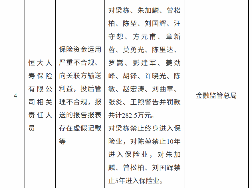
【大河财立方消息】9月12日,国家金融监督管理总局披露的行政处罚信息公示列表显示,因保险资金运用严重不合规、向关联方输送利益,投后管理不合规,报送的报告报表存在虚假记载等,恒大人寿保险有限公司20名相关责任人员警告并罚款共计282.5万元。
同时,金融监管总局对梁栋禁止终身进入保险业,对陈堃禁止10年进入保险业,对朱加麟、曾松柏、刘国辉禁止5年进入保险业。

天眼查显示,恒大人寿保险有限公司成立于2006年,由恒大集团旗下恒大集团(南昌)有限公司持股50%,大方人寿保险有限公司、重庆财信企业集团有限公司分别持股25%。

责编:王时丹 | 审核:李震 | 监审:古筝