
作者:武小英 | 河南省中工设计研究院集团股份有限公司,河南交通运输战略发展研究院,河南省枢纽经济与产业发展研究中心,河南省交通绿色发展研究中心(重点实验室)
编辑:武小英 | 校核:杨静毅 | 审核:龙志刚
引言:随着数字技术的飞速发展和互联网的普及,数据已经成为数字经济时代的核心生产要素。然而数据泄露、数据滥用等安全问题频发,严重威胁了个人权益、企业利益和国家安全。数据安全作为数字中国建设和数字经济发展的重要支撑,已经成为国家重点支持和持续投入的方向。
一、行业概述
(一)定义及核心特征
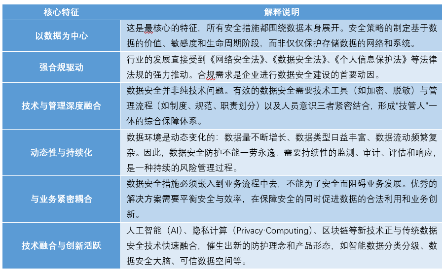
数据安全行业是指为保障数据在全生命周期(采集、传输、存储、处理、交换、使用、共享、归档、销毁)过程中的机密性、完整性和可用性,以及在此基础上延伸出的可控性和不可否认性,而提供技术、产品、服务和解决方案的所有经济活动集合。数据安全行业的核心目标是保护数据本身,确保数据在安全的前提下,能够合法、合规、有序地流通和利用,释放其作为生产要素的价值。
表1 数据安全行业的核心特征
(二)产业链全景图
上游作为基础供给方,为整个行业提供底层支撑。产业主体类型包括提供服务器、芯片、存储设备等硬件的供应商、提供操作系统、数据库、中间件等基础软件的供应商,提供计算、存储、网络等云资源的云基础设施商,制定行业标准、实施监管,引导产业发展方向的标准制定与监管机构。
中游作为核心供给端,提供直接的数据安全产品、解决方案和专业服务。产业主体类型包括综合型网络安全厂商,提供全面的网络安全产品线,并将数据安全作为重要业务板块,提供整体解决方案,如奇安信、启明星辰、天融信、绿盟科技等;专业型数据安全厂商,专注于数据安全垂直领域,产品和技术更具深度,如安华金和、美创科技、世平信息等;云服务商与互联网巨头,基于自身的云平台,提供原生的加密服务、数据库审计、数据安全中心等数据安全服务,如阿里云、腾讯云、华为云等;初创型技术企业,专注于隐私计算、AI安全、区块链等新兴技术领域,提供创新解决方案。
表2 数据安全行业的核心产品与解决方案
下游是数据需求方,涉及所有产生和处理数据的行业领域。其中,政务领域是数据安全建设的先行者,如各级政府、公共事业部门;金融领域对数据安全要求极高,如银行、证券、保险等;电信与运营商领域拥有海量用户数据,是数据安全建设的重要市场;能源、交通、医疗、教育等关键信息基础设施行业及互联网企业及广大中小企业。
二、发展现状
当前,我国数据安全行业正处在快速发展期,市场规模不断扩容,成为保障国家数据安全、推动数字经济高质量发展的关键力量之一,其驱动力主要来自以下几个方面。
政策法规不断完善。近年来,国家高度重视数据安全,《网络安全法》、《数据安全法》、《个人信息保护法》以及《关键信息基础设施安全保护条例》等法律法规的相继出台和实施,奠定了数据安全的制度框架和法律基础。相关部门也在积极研制和发布数据安全的国家标准,覆盖数据分类分级、安全风险评估、个人信息保护等方面。
市场需求持续增长。随着产业数字化转型的深入,数据作为新型生产要素的价值日益凸显,数据生产总量迅猛增长。这带来了更复杂的数据安全风险(如数据泄露成本上涨),推动了市场对数据安全产品和服务的需求。
市场规模持续扩大。中国数据安全市场近年来逆势增长。2024年数据安全市场规模预计首次突破百亿,达到118.5亿元,4年增长近200%,年复合增长率达30.9%。预计2025年将达到143.4亿元,增速持续高于网络安全市场整体水平。细分领域如数据安全管理平台(DSMP)市场在2024年规模达8.25亿元,同比增长14.8%。
技术融合不断深入。人工智能(AI)、隐私计算、区块链等新技术与数据安全技术深度融合。AI被用于提升数据分类分级、数据脱敏、数据泄露防护(DLP)检测等的效率;隐私计算则成为数据要素市场化流通的核心技术底座之一。在2025年中国国际大数据产业博览会上,“AI赋能数据安全治理”也成为焦点议题。
产业生态逐步形成。数据安全产业图谱日益清晰。截至2024年,全国数据企业数量超过40万家。市场呈现出以综合型网络安全厂商(如奇安信、启明星辰)和专业数据安全厂商(如安恒信息、美创科技)为主体的竞争格局。2024年,数据安全管理平台市场前5家企业市场份额合计达52.2%,市场集中度较高。
应用场景更加广泛。数据安全建设已在政务、金融、运营商、医疗等多个关键行业展开,但发展水平不尽相同。政务行业在数据分类分级、数据安全服务方面需求显著;金融行业政策不断细化,数据脱敏、隐私计算等专项项目增长突出;运营商行业数据安全建设水准相对领先,对数据安全管控平台和服务采购体量较大;医疗行业整体仍处于初级阶段,需求多集中在头部三甲医院。
三、困难挑战
核心技术有待突破。在数据安全的一些关键领域,如高端数据加密、隐私计算算法的效率和安全性、AI应用于安全分析的精准度等方面,与国际先进水平仍存在差距,需要持续加强核心技术攻关。
产品与服务同质化。网络安全市场竞争激烈,众多企业提供的产品和服务在功能和技术上相差无几,同质化现象比较严重。这导致价格竞争激烈,企业利润空间被压缩,甚至陷入亏损,也阻碍了行业的创新活力。
需求与供给匹配度不高。网络安全厂商交付的产品和服务质量与购买商实际业务需求存在差距。这可能源于产品研发时对客户场景理解不足或服务响应不及时。
人才缺口巨大。数据显示,我国网络安全人才缺口超过140万。同时,人才结构也存在问题,安全厂商人员相对过剩,应用单位却面临人才短缺,这可能与应用单位的选育用留机制和薪酬吸引力有关。
数据流通壁垒尚存。尽管政策鼓励数据流通利用,但在实际操作中,如何平衡数据流通与安全保护、如何界定数据权属和责任、如何构建可信的数据流通环境等,仍是亟待解决的难题,一定程度上制约了数据要素价值的充分释放。
四、应对举措
推动技术创新与融合应用。鼓励和支持企业、科研机构加强数据安全核心技术攻关,特别是在AI安全、隐私计算、区块链安全、智能安全分析等前沿领域。推动专用数据安全技术产品在5G/6G、工业互联网、物联网、车联网等新兴场景的融合创新和应用。
繁荣数据安全服务市场。支持发展数据安全咨询、集成、运维、监测、评估、审计等多样化专业服务,创新服务业态,推动数据安全服务向规模化、专业化、一体化方向发展,以提升服务效能,降低应用成本。
深化行业应用与需求对接。推动数据安全产品和服务在政务、金融、通信、交通、能源、医疗等重点行业的深度应用。鼓励安全企业深入了解行业特性和用户实际需求,提供更精准、更场景化、更高效的解决方案,提升供需匹配度。
强化人才队伍建设与培养。通过校企合作、定向培养、在职培训等多种方式,加大数据安全人才培养力度。同时,也需要应用单位优化人才引进和激励机制,以缓解自身人才短缺的压力。
构建协同治理与生态合作。推动构建政府监管、行业自律、企业内治、社会监督的多元协同数据安全治理体系。鼓励产业链上下游企业、不同行业主体之间加强合作与协同,共建繁荣生态。
未来展望
未来,我国数据安全行业发展前景广阔。法规标准体系将更趋完善与精细化,更加注重可操作性和场景适应性;AI将更深层次赋能数据安全管理的各个环节,推动防护模式从“被动防御”向“主动安全”、“智能安全”升级;数据安全管理平台(DSMP)因其能实现数据资产集中管理和安全能力一体化协同,将成为大型组织的优先选择;数据安全行业的发展将与全国数据要素市场化进程紧密相连;数据安全建设将越来越深度融入业务流程和应用系统,实现“安全左移”和内生化设计;产业链分工将进一步细化,既有综合型安全巨头提供整体解决方案,也会涌现更多在特定技术领域或行业场景深耕的专业公司,形成优势互补、合作共赢的产业生态。
责编:刘安琪 | 审核:李震 | 监审:古筝
