
【大河财立方消息】9月1日,国家发改委公告,就《信用修复管理办法(征求意见稿)》向社会公开征求意见。
办法提出:
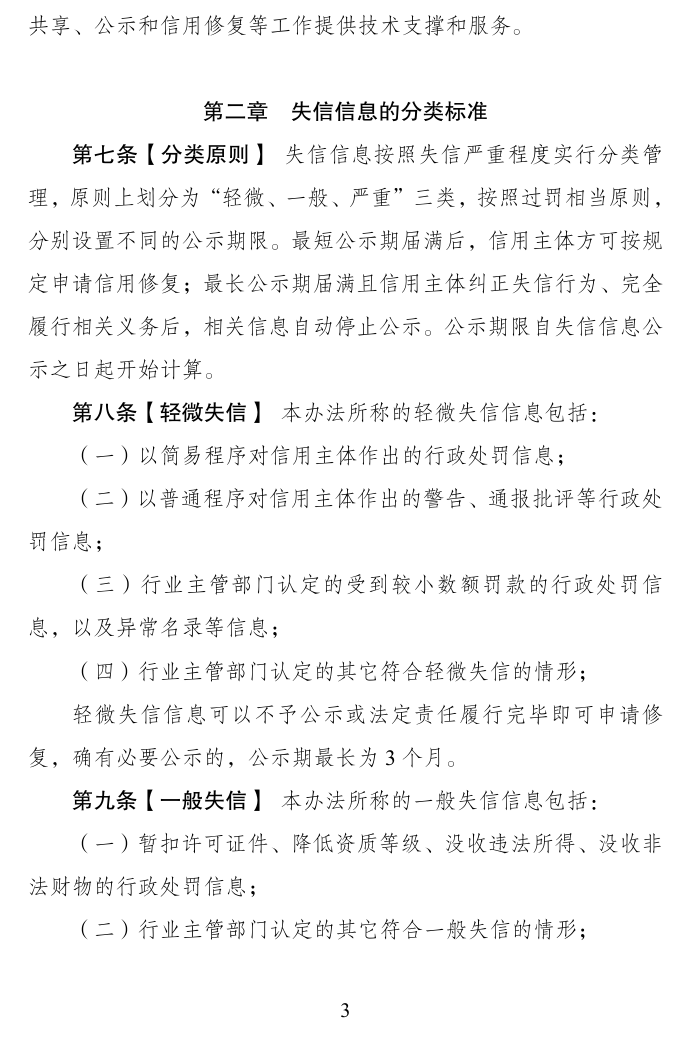
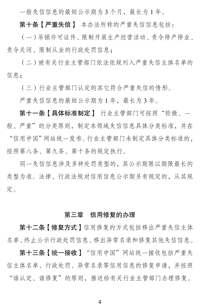
失信信息按照失信严重程度实行分类管理,原则上划分为“轻微、一般、严重”三类,按照过罚相当原则,分别设置不同的公示期限。
最短公示期届满后,信用主体方可按规定申请信用修复;最长公示期届满且信用主体纠正失信行为、完全履行相关义务后,相关信息自动停止公示。
轻微失信信息包括:
(一)以简易程序对信用主体作出的行政处罚信息;
(二)以普通程序对信用主体作出的警告、通报批评等行政处罚信息;
(三)行业主管部门认定的受到较小数额罚款的行政处罚信息,以及异常名录等信息;
(四)行业主管部门认定的其它符合轻微失信的情形;
轻微失信信息可以不予公示或法定责任履行完毕即可申请修复,确有必要公示的,公示期最长为3个月。
一般失信信息包括:
(一)暂扣许可证件、降低资质等级、没收违法所得、没收非法财物的行政处罚信息;
(二)行业主管部门认定的其它符合一般失信的情形;一般失信信息的最短公示期为3个月,最长为1年。
严重失信信息包括:
(一)吊销许可证件、限制开展生产经营活动、责令停产停业、责令关闭、限制从业的行政处罚信息;
(二)被有关行业主管部门依法依规列入严重失信主体名单的信息;
(三)行业主管部门认定的其它符合严重失信的情形。
严重失信信息的最短公示期为1年,最长为3年。
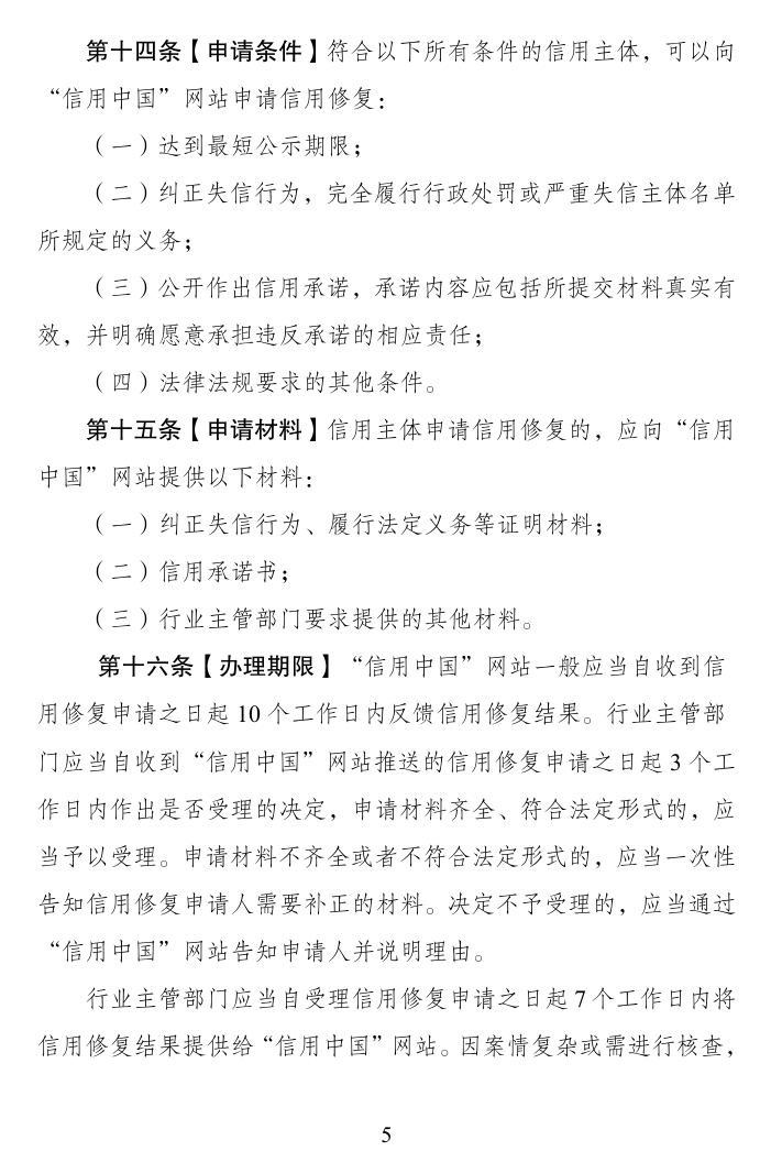
符合以下所有条件的信用主体,可以向“信用中国”网站申请信用修复:
(一)达到最短公示期限;
(二)纠正失信行为,完全履行行政处罚或严重失信主体名单所规定的义务;
(三)公开作出信用承诺,承诺内容应包括所提交材料真实有效,并明确愿意承担违反承诺的相应责任;
(四)法律法规要求的其他条件。
责编:陈玉尧 | 审核:李震 | 监审:古筝
