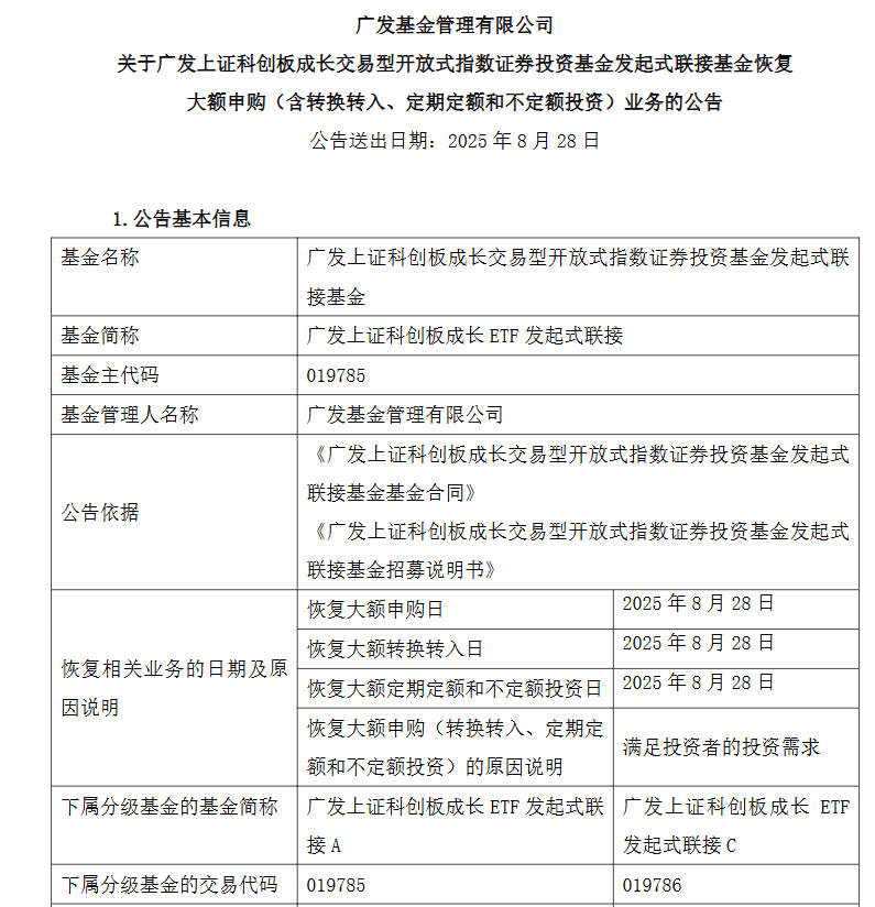
【大河财立方消息】8月27日,广发基金管理有限公司发布公告,为满足投资者的投资需求,决定取消广发上证科创板成长交易型开放式指数证券投资基金发起式联接基金的申购(含转换转入、定期定额和不定额投资)业务限额。
自8月28日起,广发上证科创板成长ETF发起式联接基金取消原投资者单日单个基金账户申购(含转换转入、定期定额和不定额投资)合计不得超过100.00元的限额,恢复正常的大额申购(含转换转入、定期定额和不定额投资)业务。
此前一天,广发基金以“保护基金份额持有人利益”为由,暂停该基金的大额申购。

责编:史健 | 审核:李震 | 监审:古筝