
【大河财立方消息】近日,河南省政府办公厅印发《河南省培育壮大战略性新兴产业和前瞻布局未来产业行动计划》。
行动计划明确,到2027年,全省战略性新兴产业增加值年均增长11%以上,占规模以上工业增加值比重超过27%,未来产业体系加快构建,形成未来产业与战略性新兴产业梯次接续发展格局。布局50个左右省级以上研发创新平台,突破50项前沿引领技术和关键核心技术,培育50家左右具有产业生态主导力的龙头企业,打造100个典型应用场景,建设8个左右国家级战略性新兴产业集群和国家先进制造业集群。
在重点方向上,河南将推动新能源整车、零部件和后市场一体化发展,支持整车企业扩量提质,推动智能网联汽车车型研发,集成智能交互、自动巡航、车路协同等功能,提升关键零部件配套能力,到2027年,力争新能源整车年产量达到150万辆。
加快低空智能网联设施建设,加强无人驾驶航空器、电动垂直起降飞行器等整机研发,完善关键零部件、核心系统、低空服务产业生态。
河南省培育壮大战略性新兴产业和
前瞻布局未来产业行动计划
为深入贯彻习近平总书记在河南考察时的重要讲话精神,落实省委十一届九次全会部署,培育壮大战略性新兴产业,前瞻布局未来产业,推动我省现代化产业体系建设取得新成效,加快建设制造强省,制定本行动计划。
一、总体要求
坚持以习近平新时代中国特色社会主义思想为指导,全面贯彻党的二十大和二十届二中、三中全会精神,聚焦“1+2+4+N”目标任务体系,抢抓新一轮科技革命和产业变革机遇,坚持制造业高质量发展主攻方向,以科技创新为引领,以战略性新兴产业能级提升和前沿技术产业化落地为主线,以产业链群建设为抓手,统筹关键技术突破、重点产品培育、应用场景牵引、生态体系构建,加快培育战略性新兴产业成为支柱产业,推动未来产业逐步成为新经济增长点,打造产业接续发展新引擎,因地制宜发展新质生产力,为奋力谱写中原大地推进中国式现代化新篇章提供有力支撑。
到2027年,全省战略性新兴产业增加值年均增长11%以上,占规模以上工业增加值比重超过27%,未来产业体系加快构建,形成未来产业与战略性新兴产业梯次接续发展格局。布局50个左右省级以上研发创新平台,突破50项前沿引领技术和关键核心技术,培育50家左右具有产业生态主导力的龙头企业,打造100个典型应用场景,建设8个左右国家级战略性新兴产业集群和国家先进制造业集群。
二、重点方向
(一)推动战略性新兴产业融合、集群发展。坚持融合发展、集群发展,突出延链、补链、强链,持续提升新一代信息技术、高端装备、新能源与智能网联汽车、生物医药、新材料、低空经济等战略性新兴产业规模能级和竞争力。
1.新一代信息技术。聚焦专用芯、高端屏、智能端、传感器、新算力,加快培育新型显示和智能终端、智能传感器和半导体、先进计算等产业,形成“芯屏网端器”产业生态圈。
2.高端装备。提升新型电力装备、先进农机装备、先进工程装备、节能环保装备等高端化水平,大力发展高端仪器仪表、智能机器人、高端数控机床、高端轴承等重大装备和关键零部件,推动大型装备制造智能化、服务化转型。
3.新能源与智能网联汽车。推动新能源整车、零部件和后市场一体化发展,支持整车企业扩量提质,推动智能网联汽车车型研发,集成智能交互、自动巡航、车路协同等功能,提升关键零部件配套能力,到2027年,力争新能源整车年产量达到150万辆。
4.生物医药。全链条支持创新药发展,着力培育生物技术药、现代中药、高质量仿制药、新型疫苗和诊断试剂等产业,实现新型医学影像设备、康复医疗设备、高端植介入产品等突破。
5.新材料。加快超硬材料、尼龙新材料、石墨和陶瓷材料、电子功能材料等优势材料迭代升级,推动高品质合金、高性能纤维及复合材料、功能性膜材料、新型显示材料、新能源材料、生物基材料、高纯石英材料等突破产业化瓶颈。
6.低空经济。加快低空智能网联设施建设,加强无人驾驶航空器、电动垂直起降飞行器等整机研发,完善关键零部件、核心系统、低空服务产业生态。
(二)加快未来产业前瞻布局。围绕未来制造、未来信息、未来材料、未来能源、未来空间、未来健康等重点方向,聚焦国家意志强、渗透领域广、锁定效应强的赛道,前瞻布局人工智能、氢能与新型储能、生物制造、量子科技、新一代信息网络、前沿新材料等未来产业。积极布局先进核能、类脑智能、空天信息等前沿领域产业。
1.人工智能。统筹推进人工智能大模型、智能算力集群、高质量数据集建设,加快发展人工智能终端产业。加强人形机器人“大小脑”等技术攻关和关键零部件研发,研制多驱动路线人形机器人本体。开展脑机接口核心器件、材料、系统研发和示范验证,推动脑机接口技术产业化。
2.氢能与新型储能。加快可再生能源制氢、储存、运输和应用等环节关键技术和核心部件研发,探索开展氢能综合应用示范。加强固态电池、钠电池、液流电池、金属空气电池等研发,推进新型储能全场景推广应用。
3.生物制造。推进细胞与基因、合成生物、生物育种等技术突破,推动生物技术与信息技术融合发展,加强核心菌种、酶制剂等产业化攻关,加快生物制药、生物化工、生物材料、生物食品等领域新产品开发应用。
4.量子科技。围绕量子计算、量子通信、量子精密测量等领域研发超导量子芯片、量子计算机系统,突破量子密钥分发、量子安全通信等技术,研发量子传感、量子探测材料和器件,推动量子科技在重点场景应用。
5.新一代信息网络。推动5G增强演进、6G、手机直连卫星、算力网络等技术研发和应用,加快发展下一代光通信、新一代移动通信,构建空天地一体、通感算一体、设施与应用深度融合的新一代信息网络体系。
6.前沿新材料。推动纳米材料、增材制造材料、高性能超导材料、生物医用材料、仿生智能材料、高性能复合材料等研发应用,加快新一代半导体材料、高纯石英材料等规模化发展。
三、重点行动
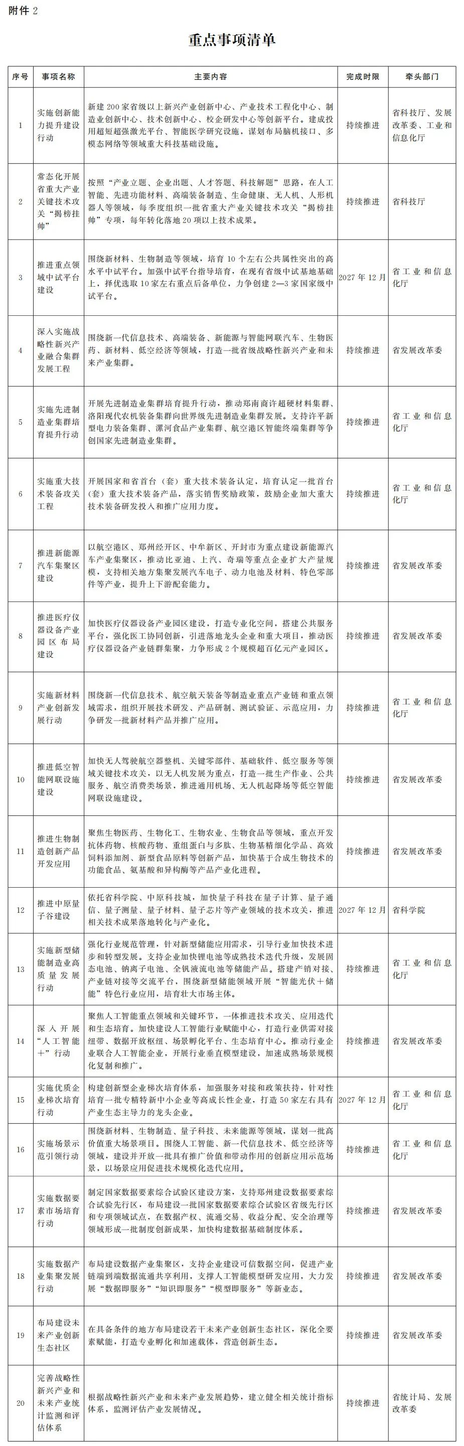
(一)实施创新能力提升行动。常态化开展省重大产业关键技术攻关“揭榜挂帅”,组织实施一批省级科技计划和重大专项。推动省实验室、高校、科研院所融入国家实验室体系,谋划建设省级重大科技基础设施,加强原创性技术突破和应用基础研究。实施产业创新平台能力提升工程,布局一批产业技术工程化中心、制造业创新中心等新型研发机构,建设一批概念验证中心和中试验证平台。探索实施产业创新工程,一体推进创新基础设施建设、关键核心技术攻关、自主创新产品研制和迭代、应用场景拓展等任务落实。
(二)实施企业梯次培育行动。创新招商引资方式,加快引进一批科技型企业、高端研发机构和重大产业项目,支持创新型企业开展产业链上下游资源整合,牵头组建高水平创新联合体,打造一批具有产业链带动和市场引领作用的生态主导型企业。加强未来产业企业培育、服务对接和政策扶持,针对性培育一批高成长性企业,打造一批专精特新“小巨人”企业。举办颠覆性技术创新大赛等活动,重点挖掘培育一批种子期项目,加快孵化有潜力的初创企业。支持企业开展前沿技术布局,加大战略性新兴产业和未来产业投资力度。
(三)实施人工智能赋能行动。深入开展“人工智能+”行动,加快建设人工智能行业赋能中心,培育、推广一批高价值应用场景,打造人工智能产业资源汇聚和自主生态发展平台。实施制造业数字化转型全覆盖行动,建设智能车间和智能工厂,推动人工智能向研发设计、生产制造、运营管理等全流程延伸,打造虚拟仿真设计、智能排产、智能物流动线、人机协同等智能应用场景。加快人工智能与合成生物、药物和新材料研发等融合,重构研发设计范式,重塑生产制造模式。
(四)实施场景示范引领行动。围绕新材料、生物制造、量子科技、未来能源等重点领域,发挥重大科技专项、重大工程牵引作用,引导国有企业、科技型骨干企业、高校、科研院所等谋划一批高价值重大场景项目,推动前沿技术创新、应用和突破。围绕人工智能、新一代信息技术、低空经济等领域,建设并开放一批综合性和行业类融合场景,以场景应用促进技术规模化迭代应用,吸引创新主体集聚,加速产业化进程。推动企业加大场景建设和开放力度,探索市场化场景培育机制,常态化推进场景挖掘发布、供需对接和建设运营。
(五)实施产业链群提升行动。加强重点产业链建设,完善产业链图谱,强化链主引领,突出以链招商引资、招才引智,提升产业链群规模能级。加强战略性新兴产业统筹布局,支持在重大产业项目建设、重点行业应用、生态体系构建等方面具有优势的重点地方,打造一批战略性新兴产业和未来产业集群。实施先进制造业集群培育提升行动,推动超硬材料、现代农机装备集群向世界级先进制造业集群发展,积极创建新型电力装备、智能终端等国家级先进制造业集群。大力培育集群促进机构,协同推进科技创新、投资融资和转型升级。
(六)实施载体空间提升行动。优化中原科技城、中原医学科学城建设,创新院地、院企、院校合作模式,提升科技成果转化和前沿技术孵化能力。依托开发区因地制宜发展一批特色化、专业化产业园区,提高公共服务和市场化运作水平,加快集聚产业链上下游企业。持续推进“智慧岛”建设,构建“空间+孵化+基金+服务+生态”全链条服务体系,推广超前孵化、产业链孵化等模式,吸引一批“硬科技”初创企业落地。在具备条件的地方布局建设未来产业创新生态社区,深化全要素赋能,营造创新生态。
(七)实施要素汇聚支撑行动。加大财政资金支持力度,建立创业投资与重大项目对接机制,吸引各类产业资本和金融资本积极参与。加大高层次人才引进力度,加强高校相关学科专业建设,建设一批未来技术学院和卓越工程师学院。提高数据要素开发利用水平,建立完善数据资源登记、交易、流通、安全等基础制度,促进数据共享,支撑应用场景建设和产业培育。建立重大项目清单,滚动实施一批标志性、引领性重大项目,争取更多项目纳入中央预算内资金、超长期特别国债、国家科技重大专项、国家重点研发计划等支持范围。
四、组织实施
省级层面建立培育壮大战略性新兴产业和前瞻布局未来产业工作机制,省发展改革委、科技厅、工业和信息化厅会同有关部门统筹推进行动计划组织实施。各地要结合产业发展实际,因地制宜布局重点产业,加大各类要素和资源投入力度,上下联动抓好工作落实。完善战略性新兴产业和未来产业统计监测体系,开展相关行业统计分析和运行监测。依托有关行业协会、学会、科研机构等,跟踪前沿技术发展趋势和产业化发展方向,加强趋势研判和政策研究,为产业发展提供决策支撑。
附件:1.关键指标清单
2.重点事项清单
3.重点项目清单
责编:陶纪燕 | 审核:李震 | 监审:古筝
