
【大河财立方消息】8月3日晚间,理想汽车发布《关于理想i8安全性碰撞测试的说明》。
本次测试参照普通公路高频发生的交通事故情形制定测试要求,委托中国汽研执行。本次测试目的只是为了验证和提升理想i8的被动安全性能,并非针对其他任何品牌进行产品质量评价,测试结果也不应被解读为对其他品牌产品质量的论断。
“测试所用东风柳汽乘龙品牌二手卡车仅作为移动式壁障物,我们无意、也没有对其做出质量方面的引导性评价。对于测试过程导致东风柳汽乘龙品牌被意外卷入舆情争议,我们实属无心之举。”理想汽车称,针对网络中因对测试目的和过程不了解而出现的误解和片面解读,理想汽车希望通过此次声明还原事实,为行业健康交流提供更多真实依据和参考。
相关报道:
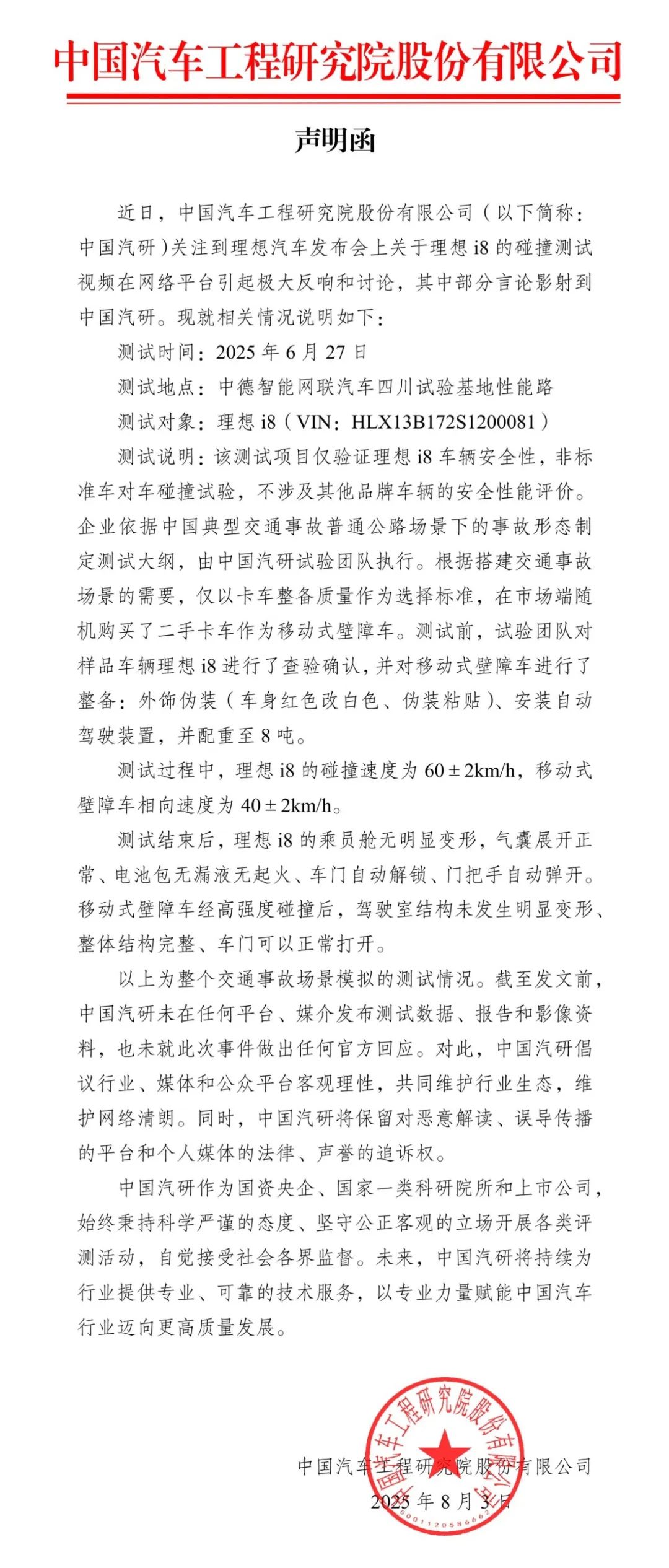
《关于理想i8安全性碰撞测试的说明》
理想i8碰撞安全性测试视频发布后,引起了社会各界的关注与讨论。就各界关注的焦点,我们做如下说明:
一、为什么要做这次测试
理想汽车始终将用户的生命安全放在第一位,致力于为每一位家庭用户打造安全、安心的出行空间。为此,我们在理想i8开发过程中,采用“短前悬安全结构”设计,既保障了为用户提供“媲美MPV”的宽敞驾乘空间,又兼顾了车辆的被动安全表现。
为了确保新设计的安全可靠性,我们决定通过主动模拟现实生活中对用户安全极为关键的对撞场景,科学验证并持续提升理想i8的被动安全性能。本次我们特别委托第三方权威机构——中国汽车工程研究院股份有限公司(以下简称“中国汽研”)执行高强度碰撞测试,并通过视频形式,透明、真实地向用户展示测试过程和结果,我们的初衷就是让用户看到理想i8在提升车辆安全性上的努力与成果。
面对复杂、不可预知的真实道路环境,我们深知“小车对撞大车”的危险工况,对于车辆安全性的极高要求,“小车碰撞大车”一直是广大乘用车用户最关心的安全话题之一,也是全球众多重视安全性的主流车企广泛采用的测试和宣传方式。
二、碰撞测试的表现
本次测试参照普通公路高频发生的交通事故情形制定测试要求,委托中国汽研执行。中国汽研作为国资央企、国家一类科研院所,是中国汽车行业产品开发、试验研究、质量检测的重要平台。理想汽车高度认可中国汽研的专业能力和测试公正性,坚信其碰撞测试的数据和结果具有科学权威性。
理想i8创新的短前悬安全结构,前向有3条纵向力传递路径,前舱中密布11个环形吸能结构,有效化解正面撞击带来的冲击力,提升了车辆的被动安全水平。经本次测试,理想i8的A柱、B柱、C柱、门梁均未发生明显变形,9个安全气囊全部正常展开,电池包无漏液无起火,车门自动解锁、门把手自动弹开,充分展现了理想i8的安全性。
三、关于此次事件的舆论影响
本次测试目的只是为了验证和提升理想i8的被动安全性能,并非针对其他任何品牌进行产品质量评价,测试结果也不应被解读为对其他品牌产品质量的论断。测试所用东风柳汽乘龙品牌二手卡车仅作为移动式壁障物,我们无意、也没有对其做出质量方面的引导性评价。对于测试过程导致东风柳汽乘龙品牌被意外卷入舆情争议,我们实属无心之举。针对网络中因对测试目的和过程不了解而出现的误解和片面解读,理想汽车希望通过此次声明还原事实,为行业健康交流提供更多真实依据和参考。
东风乘龙作为中国卡车行业的标杆品牌,品质和安全始终值得广大卡友信赖。为此,我们特别澄清,理想汽车与东风柳汽乘龙不存在直接竞争关系。我们专注于家庭乘用车,而对方是中国卡车领域的杰出代表、拥有数十年历史的央企行业标杆,我们一直秉持敬重之心。我们将继续积极响应国家关于反内卷的号召,为营造公平有序的行业环境、推动中国汽车产业高质量发展而努力。
四、关于网友讨论的热点话题
理想i8开发阶段,按照最新发布的国标(GB 11551-2014《汽车正面碰撞的乘员保护》,GB 20071-2025《汽车侧面碰撞的乘员保护》,GB 20072-2024 《乘用车后碰撞安全要求》)等国家标准开发。同时,理想i8也按照中国新车评价规程C-NCAP 24版规程五星标准和中国保险汽车安全指数C-IASI 23版规程G+G+G+A等级要求开发,并涵盖了“钻卡”、“卡车夹击”等100多项企业测试工况。在此之前,理想汽车全系车型均获得包括中汽中心、中保研等权威第三方测试的最高评价。
我们对理想i8的安全性充满信心,也相信它能够通过各种严苛检验。同时,我们对中国汽车行业整体的安全开发水平和持续进步也有坚定信心。未来,我们将与行业同仁一道,不断推动汽车安全技术创新,共同守护每一位用户的出行安全。
理想汽车
2025年8月3日
责编:陶纪燕 | 审核:李震 | 监审:古筝
