
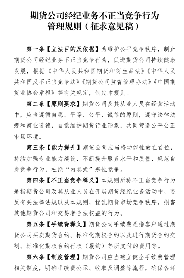
【大河财立方消息】8月2日消息,中国期货业协会就《期货公司经纪业务不正当竞争行为管理规则(征求意见稿)》公开征求意见。
《规则》共19条,主要包括:
(一)明确经纪业务不正当竞争行为的内涵
期货公司经纪业务不正当竞争行为是指,期货公司及其从业人员在开展期货经纪业务活动中,违反有关法律法规以及《规则》,扰乱期货行业经营秩序,损害其他期货公司合法权益的行为。
(二)规范期货经纪业务手续费管理
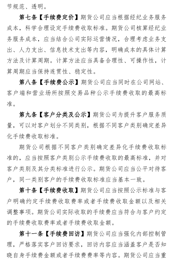
一是建章立制,规范流程管理。期货公司应当建立健全手续费管理相关制度,明确手续费公示、收取、调整及回访等流程管理,确保各环节规范、透明。
二是科学定价,合理核定收取。期货公司应当根据经纪业务服务成本,科学合理设定手续费收取标准,核算经纪业务服务成本应当结合公司实际运营情况,明确计算方法及计算周期。计算方法应当具备合理性和可操作性,计算周期应当保持连贯性和稳定性。同类型客户手续费收取标准应当基本一致。
三是充分公示,保障信息透明。期货公司应当同时在公司网站、客户端、营业网点等按照交易品种公示手续费收取最高标准。期货公司根据不同客户类型确定差异化手续费收取标准的,还应当按照客户类别公示手续费收取的最高标准,并对客户类别及其分类标准进行公示。
四是明确约定,严格履约执行。期货公司应当与客户约定具体的手续费收取费率或者金额及其变动事项,期货公司实际收取的手续费费率或者金额应当符合与客户的约定。
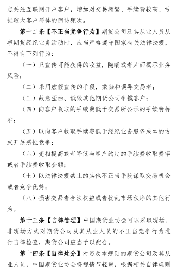
五是重点回访,强化风险防范。期货公司应当严格落实手续费回访要求,重点关注互联网开户客户,增加对交易频繁、手续费较高、亏损较大客户群体的回访频次。
(三)明确期货经纪业务活动的禁止性行为
主要包括禁止通过手续费收取标准低于经纪业务服务成本开展恶性竞争;禁止变相提高或者降低与客户约定的手续费收取标准;禁止向客户收取手续费低于交易所手续费公示标准;禁止只宣传交易者可能获得的收益,隐瞒或不客观揭示业务风险;禁止采用虚假宣传的手段,欺骗和误导交易者;禁止故意歪曲、诋毁其他期货公司争揽客户;禁止以法律法规禁止的其他不正当手段谋取交易机会或者竞争优势;禁止损害交易者合法权益或者扰乱市场秩序的其他行为等。
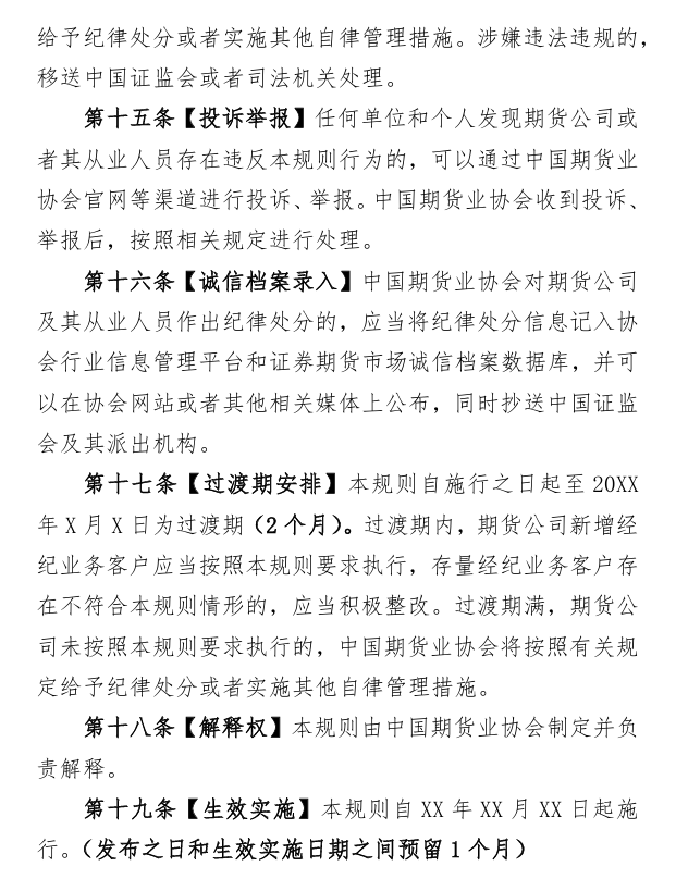
(四)强化投诉举报和自律管理
任何单位和个人发现期货公司、从业人员存在违反《规则》行为的,可以向协会进行投诉或举报。协会通过现场检查和非现场检查方式加大自律管理力度,并依据检查结果给予期货公司、从业人员纪律处分或者实施其他自律管理措施。
责编:陈玉尧 | 审核:李震 | 监审:古筝
