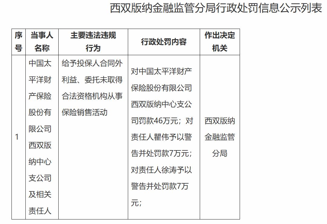
给予投保人合同外利益,太平洋财险西双版纳中支被罚46万元
大河财立方
2025-08-02 08:06:23

【大河财立方消息】8月2日消息,西双版纳金融监管分局披露的行政处罚信息公示列表显示,因给予投保人合同外利益、委托未取得合法资格机构从事保险销售活动,中国太平洋财产保险股份有限公司西双版纳中心支公司被罚46万元。

同时,西双版纳金融监管分局对责任人瞿伟予以警告并处罚款7万元;对责任人徐涛予以警告并处罚款7万元。

责编:王时丹 | 审核:李震 | 监审:古筝


相关资讯