太平洋产险被罚46万元
大河财立方
2025-08-01 18:13:38

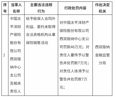
【大河财立方消息】8月1日,西双版纳金融监管分局披露的行政处罚信息显示,中国太平洋财产保险股份有限公司西双版纳中心支公司因给予投保人合同外利益、委托未取得合法资格机构从事保险销售活动,被罚46万元。

西双版纳金融监管分局行政处罚信息公示列表

同时,西双版纳金融监管分局对责任人瞿伟予、徐涛予以警告并分别处罚款7万元。

责编:刘安琪 | 审核:李震 | 监审:古筝


相关资讯