
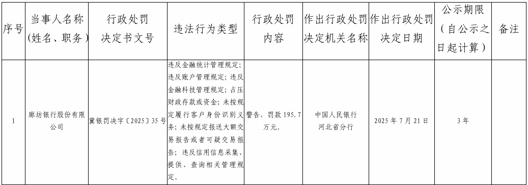
【大河财立方消息】8月1日消息,中国人民银行河北省分行近日披露的行政处罚信息显示,因存在多项违法行为,廊坊银行被警告,并被罚款195.7万元。
经查,廊坊银行存在以下违法行为:
违反金融统计管理规定;违反账户管理规定;违反金融科技管理规定;占压财政存款或资金;未按规定履行客户身份识别义务;未按规定报送大额交易报告或者可疑交易报告;违反信用信息采集、提供、查询相关管理规定。
时任廊坊银行合规副总监朱某红对未按规定履行客户身份识别义务;未按规定报送大额交易报告或者可疑交易报告负有责任,被罚2万元。
时任廊坊银行内控合规部副总经理裴某红对未按规定履行客户身份识别义务;未按规定报送大额交易报告或者可疑交易报告负有责任,被罚2万元。
时任廊坊银行金融科技部副总经理马某对违反金融科技管理规定负有责任,被罚2万元。
责编:李文玉 | 审核:李震 | 监审:古筝
