
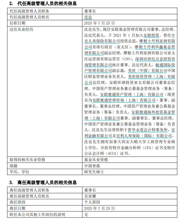
【大河财立方 记者 孙凯杰】7月26日,安联基金发布公告称,原董事长吴家耀离任,由公司董事、总经理、法定代表人沈良代任。此前,瑞银已经对外宣布,吴家耀将担任瑞银资产管理亚太区主管,该任命自2025年10月1日起生效。吴家耀将常驻香港,同时成为资产管理全球管理团队及瑞银亚太区管理团队的成员。
据不完全统计,这已经是外资公募基金今年以来的第9次高管变动。在倚靠规模、竞争激烈的中国市场上,外资公募想要脱颖而出,实属不易。
外资公募年内已发生9次高管变动
公告显示,沈良履历丰富,曾担任多家资产管理公司负责人,并在会计师事务所、保险、资管等领域有工作经历。
尽管背靠全球老牌资产管理巨头安联集团,但安联基金其实是中国市场上最年轻的基金公司。2024年4月18日,安联基金获得中国证监会核发的《经营证券期货业务许可证》,正式获批在中国开展公募基金业务,至今还不足2年。
目前,安联基金旗下有2只基金,管理规模合计6.85亿元。其中,偏股混合型基金安联中国精选赶上了合适的时机,在2024年9月初完成建仓,完整经历了“924”行情,尽管后续出现回调,但截至目前总回报率已超过40%;进入2025年,安联基金成功发行了旗下首只混合债券型基金,截至第二季度末规模达到5亿元。
2025年至今,外资公募已出现2家公司更换董事长,3家公司更换总经理或副总经理,2家公司更换首席信息官。
目前,市场上共有9家外资公募基金,分别是摩根基金、宏利基金、摩根士丹利基金、路博迈基金、贝莱德基金、施罗德基金、富达基金、联博基金和安联基金。其中,摩根基金、摩根士丹利基金和宏利基金均由中外合资逐步转变为外商独资。
截至发稿前,摩根基金管理规模接近2000亿元,宏利基金管理规模接近1000亿元,其余外资公募管理规模均不足300亿元。
“水土不服”导致业务开展缓慢
不可避免的是,外资公募会在中国市场遇到“水土不服”。
以贝莱德基金为例,该公司旗下的贝莱德中国新视野,作为其入驻中国的旗舰产品,规模一度超过60亿元;然而目前该产品规模已大幅缩减至36.44亿元。更值得关注的是,自2022年至2024年,贝莱德中国新视野连续三年未能跑赢业绩基准。如果依照《推动公募基金高质量发展行动方案》的相关规定,该基金完全符合降低基金经理薪资的标准。
贝莱德中国新视野发行至今净值走势
再比如,2024年,施罗德基金收取的管理费用为303.62万元,但在2024年底则拥有60名员工,距离健康发展甚远。而根据中国证券投资基金业协会公布的数据,施罗德基金最新员工数量已减少为52人,半年左右,员工缩减幅度达到13%,侧面反映了公司存在的经营压力。
2020年4月1日,国内证券公司、公募基金管理公司的外资持股比例限制正式取消。随后,全球资产管理规模头把交椅的贝莱德成为首个获益者,贝莱德基金作为国内首家外商独资的公募基金亮相。
但从2021年开始,A股出现长周期调整,没有规模支撑的外资公募,多只新发产品遭遇滑铁卢。业绩的持续疲软,或许也是外资公募密集调整高管的主要原因。
不过,从另一方面看,目前活跃在中国市场的外资公募基金,一般都有强大的海外母公司作为支撑,背后都是全球知名的资产管理巨鳄,面对激烈竞争的中国市场,外资公募或许更有底气以稳健的节奏发展。
晨星(中国)基金研究中心总监孙珩接受大河财立方记者采访表示,外资公募目前在中国市场最大的问题在于本土化不足。渠道方面,主流销售渠道如银行、券商 “核心名单” 门槛高,外资因缺乏长期关系与业绩积淀,难以突破零售端规模,且国内投资者对外资产品 “稳定、低回撤” 预期与部分权益产品实际表现有落差,影响信任建立。
中国市场仍被海外资管机构看好
尽管公募基金业务开展缓慢,但中国市场仍旧是海外资管机构青睐的对象。
安联基金研究部总经理、安联中国精选混合基金经理程彧接受大河财立方记者采访表示,在经济基本面改善、政策托底呵护、科技实力提升等多重利好因素共振下,中国股票有望迎来新一轮价值重估周期,具有良好的中长期配置价值。
程彧认为,市场较为关注的海外关税问题或难以逆转中国股票价值重估的大趋势。中美贸易冲突可能会影响市场的短期走势,但本轮中国股票价值重估周期的核心驱动力,是中国经济结构转型背景下中国企业长期竞争力的提高与长期盈利前景的改善,这不会因为贸易冲突而改变。在中美贸易冲突过程中,中国政策所展现出的稳定性、开放性与互惠性也获得了国际社会的广泛认可,这有望增强投资中国资产的长期信心。
在孙珩看来,外资公募若要实现持续健康发展,需多管齐下。在投资策略上,要大力推进本土化进程,深入研究A股市场特性,打造贴合本土市场的投研体系,以此提升业绩表现。渠道拓展方面,积极与银行、券商等主流渠道建立长期稳定合作,用时间和业绩积累进入“核心名单”,突破零售端规模瓶颈。产品设计上,结合国内投资者对收益与风险的偏好,开发多元化产品,如针对养老需求的产品,凭借外资在海外养老投资领域的丰富经验,抓住国内养老“第三支柱”发展契机。
同时她还提到,外资公募可以利用母公司在全球市场资源整合、大类资产配置等方面的优势,为国内投资者提供独特的跨境投资产品和服务,塑造差异化竞争优势。
责编:陶纪燕 | 审校:李金雨 | 审核:李震 | 监审:古筝
