太平财险郑州分公司被罚50万元
大河财立方
2025-07-30 15:57:00

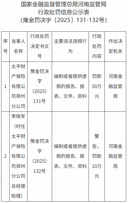
【大河财立方消息】7月30日,河南金融监管局披露的行政处罚信息显示,太平财产保险有限公司郑州分公司因编制或者提供虚假的报告、报表、文件、资料,被罚50万元。

时任太平财险郑州分公司总经理助理李晓军受到警告,并罚款10万元。

责编:史健 | 审核:李震 | 监审:古筝


相关资讯