金华成泰农商银行被罚75万元
大河财立方
2025-07-30 10:39:08

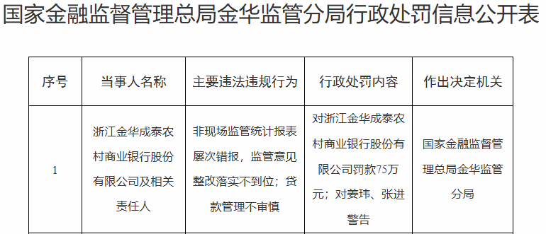
【大河财立方消息】7月30日消息,国家金融监督管理总局金华监管分局披露的行政处罚信息公开表显示,因非现场监管统计报表屡次错报,监管意见整改落实不到位;贷款管理不审慎,浙江金华成泰农村商业银行股份有限公司被罚75万元。

同时,国家金融监督管理总局金华监管分局对相关责任人姜玮、张进给予警告。

责编:王时丹 | 审核:李震 | 监审:古筝


相关资讯