
【大河财立方 记者 张克瑶】7月25日,大河财立方记者从中原股权交易中心获悉,近期河南省工业和信息化厅联合河南省委金融办、河南证监局发布《关于推荐“专精特新”专板入板企业的通知》(以下简称《通知》),要求各地工业和信息化主管部门、地方金融监督管理部门推荐企业入板。
河南省“专精特新”专板由中原股权交易中心按照全国统一标准设立。目前,该专板建设进展如何?哪些类型企业符合入板条件?企业入板后能够享受到哪些服务?大河财立方记者就此进行采访。
专板试行“分层管理”
河南省“专精特新”专板是落实国家支持专精特新中小企业发展重要战略,聚焦服务中小企业专精特新发展、整合政府和市场各方资源、提供专业综合金融服务、支持企业融资创新发展和规范培育企业上市挂牌的特色板块。
2024年,经河南省政府办公会同意,河南省委金融办向证监会报送了《河南区域性股权交易市场“专精特新”专板建设方案》。当年12月,河南省依托中原股权交易中心“专精特新”专板建设方案获证监会、工业和信息化部批复公示。
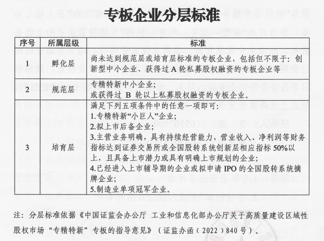
业内人士介绍,今年上半年,“专精特新”专板建设工作有序推进,中心对专板企业建立“分层管理”体系,内设孵化层、规范层、培育层。企业可根据自身发展阶段、创新属性、经营情况、发展前景等情况,在满足对应层级要求的前提下,申请进入专板不同层级,也可在入板后根据自身实际发展情况申请调整层级。
专精特新企业是推进新型工业化、发展新质生产力的重要生力军。大河财立方记者根据各层级入选标准发现,入板对象重点围绕创新型中小企业、专精特新中小企业、专精特新“小巨人”企业、制造业单项冠军等优质企业。
《通知》要求,各地有关部门要高度重视,积极推荐入板企业,力争2025年推荐180家企业纳入后备入板企业,120家企业入板培育;鼓励各地出台企业入板的配套政策,与中原股权交易中心建立企业推荐、服务、培育等长效机制。
培育层企业享受新三板绿色通道
根据《通知》,企业入板后,能够享受基础费用优惠、基础普惠服务、综合融资服务、上市培育服务。
其中,在基础费用优惠方面,中原股权交易中心将对2025年底前进入专板的前150家企业暂免入板费用以及截至2026年底的股权托管服务年费。
在综合融资服务方面,中原股权交易中心与合作银行金融机构,在合规前提下,为专板企业提供同等条件下提升20%左右的授信额度和利率低于金融市场同期或同类型融资产品最高60个BP专属信贷产品优惠服务。
值得注意的是,进入专板培育层的企业,将享受新三板绿色通道,中原股权交易中心帮助企业提高上市效率和成功率。
何为新三板绿色通道?其实相当于企业申请新三板挂牌的专属服务通道。《全国中小企业股份转让系统股票公开转让并挂牌审核指引-区域股权市场创新型企业申报与审核(试行)》显示,为“专精特新”专板培育层等四类企业,开通审核“快车道”,提供申报前咨询、优先受理、快速审核等专项支持措施,提高企业申报挂牌效率。
业内人士表示,中心将为新三板绿色通道申报企业提供专人对接、提前咨询、分道审查等一站式服务。通过新三板绿色通道,申报企业的平均受理时间、平均反馈次数、平均取得挂牌函时间都将在一定程度上缩短,通过率有望提升。
此外,中原股权交易中心将依托上交所、北交所、新三板资本市场服务基地,针对专板优质企业提供上市潜力评估、上市规划、董秘培训、交易所专家上门问诊等服务。
专板打造区域产融生态
实际上,在河南省“专精特新”专板获批前,国内已有多地启动“专精特新”专板建设,并取得一定的成效。
融资难、融资贵是中小企业普遍面临的问题。根据公开信息,各地“专精特新”专板以多元化融资渠道破解企业资金瓶颈,通过“股权+债权+政策”组合拳提升融资可得性。
例如,广东专板引入美的资本、三一重工等产业资本,山东专板联合商业银行推出“专精特新贷”,湖北专板AI赋能中心为企业提供免费云计算资源。
在新三板挂牌提速方面,北京专板培育层某企业通过新三板绿色通道,从受理申请到审核通过,仅仅用时25个交易日,相较传统方式缩减一半。
与此同时,“专精特新”专板已成为企业融入地方经济战略的重要载体,助力区域经济培育新质生产力。例如,厦门专板首批66家企业集中在生物医药、新能源等新兴赛道,形成产业集聚效应。
业内人士表示,从其他省份“专精特新”专板的实践来看,中小企业积极申请入板,本质是抓住政策与市场资源的聚合通道,具体可从三个核心价值理解:一是破解融资堵点,二是获取政策红利,三是打通成长阶梯。
“对中小企业而言,加入‘专精特新’专板不仅是获取政策红利的入场券,更是接入资本、技术、产业资源的生态入口。”业内人士说,各地实践均表明,专板正在成为中小企业实现“专精特新”升级、对接资本市场的核心平台,也将打造区域产融生态。
责编:刘安琪 | 审校:陈筱娟 | 审核:李震 | 监审:古筝
