虚构保险中介业务套取费用,中华财险及相关责任人被罚
大河财立方
2025-07-25 14:20:03

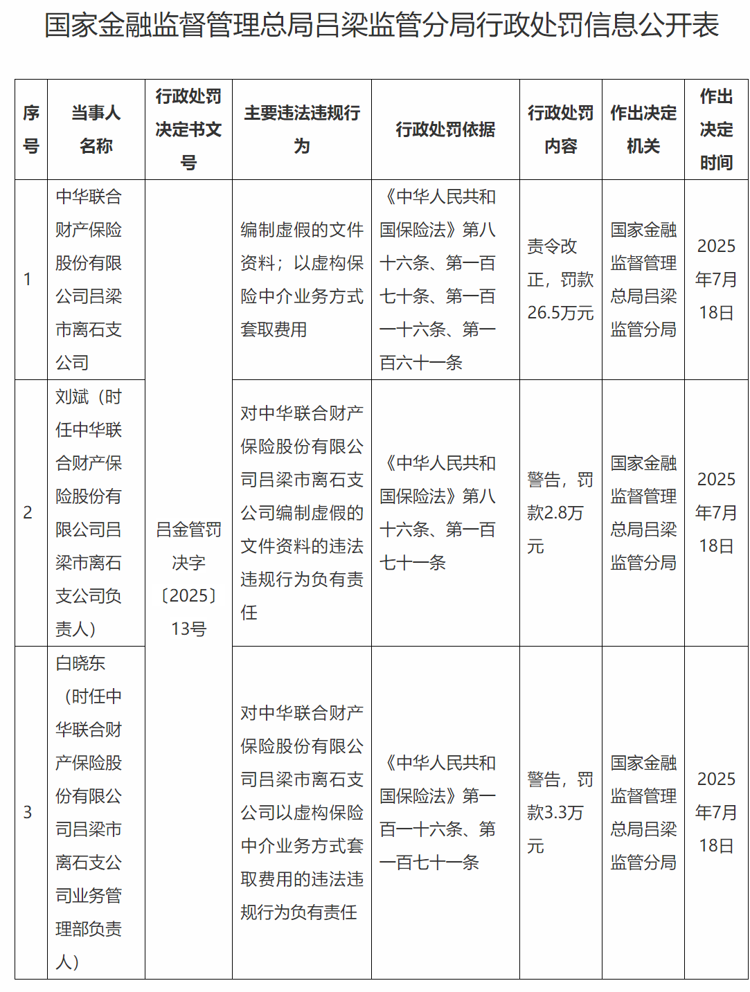
【大河财立方消息】7月25日,国家金融监督管理总局吕梁监管分局披露的行政处罚信息公开表显示,因编制虚假的文件资料、以虚构保险中介业务方式套取费用,中华联合财产保险股份有限公司吕梁市离石支公司被责令改正,并罚款26.5万元。

同时,时任中华联合财产保险股份有限公司吕梁市离石支公司负责人刘斌被警告,并罚款2.8万元;时任中华联合财产保险股份有限公司吕梁市离石支公司业务管理部负责人白晓东警告,罚款3.3万元。

责编:王时丹 | 审核:李震 | 监审:古筝


相关资讯