
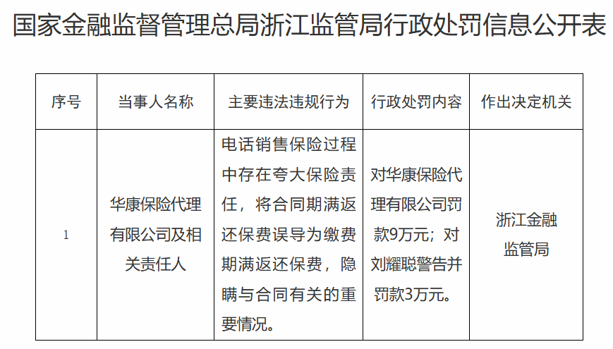
【大河财立方消息】7月25日消息,国家金融监督管理总局浙江监管局披露的行政处罚信息公开表显示,华康保险代理有限公司被罚9万元。
华康保险代理有限公司主要违法违规行为包括:电话销售保险过程中存在夸大保险责任,将合同期满返还保费误导为缴费期满返还保费,隐瞒与合同有关的重要情况。
同时,浙江金融监管局对相关责任人刘耀聪警告并罚款3万元。
公开信息显示,华康保险代理有限公司成立于2006年,获得国际顶尖风投IDG的投资,是中国最早专注于保险中介服务及家办服务的企业之一。深圳新华康控股集团有限公司为其第一大股东,持股78.37%。
在2016年,华康保险代理有限公司和茅台集团等股东共同发起华贵人寿保险公司。华贵人寿保险股份有限公司2024年年度信息披露报告显示,目前,华康保险代理有限公司为华贵人寿并列第四大股东,持股比例为7.5%。
责编:王时丹 | 审核:李震 | 监审:古筝
