进出口银行海南省分行被罚215万元
大河财立方
2025-07-24 09:44:11

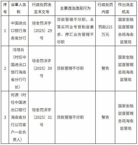
【大河财立方消息】7月24日消息,国家金融监督管理总局海南监管局近日发布的行政处罚信息显示,因贷款管理不尽职、未落实同业专营制度要求、押汇业务管理不尽职,中国进出口银行海南省分行被罚215万元。

时任该行行长冯增兵、时任该行公司客户一处负责人何源对贷款管理不尽职负有责任,均被警告。

责编:李文玉 | 审核:李震 | 监审:古筝


相关资讯