
【大河财立方消息】近日,河南省民政厅会同省发展改革委、省财政厅、省商务厅和省市场监管局联合印发《河南省2025年消费品以旧换新居家适老化改造工作实施方案》,面向居住在河南省的年满60周岁(计算时间截至2025年12月31日)老年人购买居家适老化改造产品给予补贴,每房补贴上限为1.2万元。
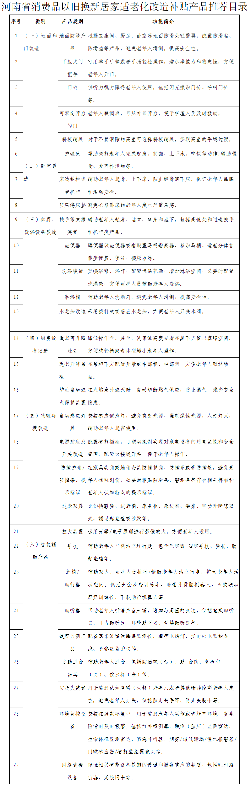
《方案》明确,补贴活动坚持“自愿改造、因需施改、按房施补”等原则,重点围绕居家适老化改造中的“地面和门改造、卧室改造、如厕洗浴设备改造、厨房设备改造、物理环境改造和智能辅助产品”6个方面,选定了29类产品纳入补贴范围。
获得居家适老化改造产品补贴资格的消费者到符合条件的商家购买指定产品,享受支付立减。商家应在消费者购买后开具销售发票,发票抬头为老年消费者姓名,开票金额为“实际支付金额+政府补贴金额”。涉及购置卫生间、厨房确需施工改造类的产品,应上传施工改造合同或相关佐证材料。
责编:陶纪燕 | 审核:李震 | 监审:古筝
