
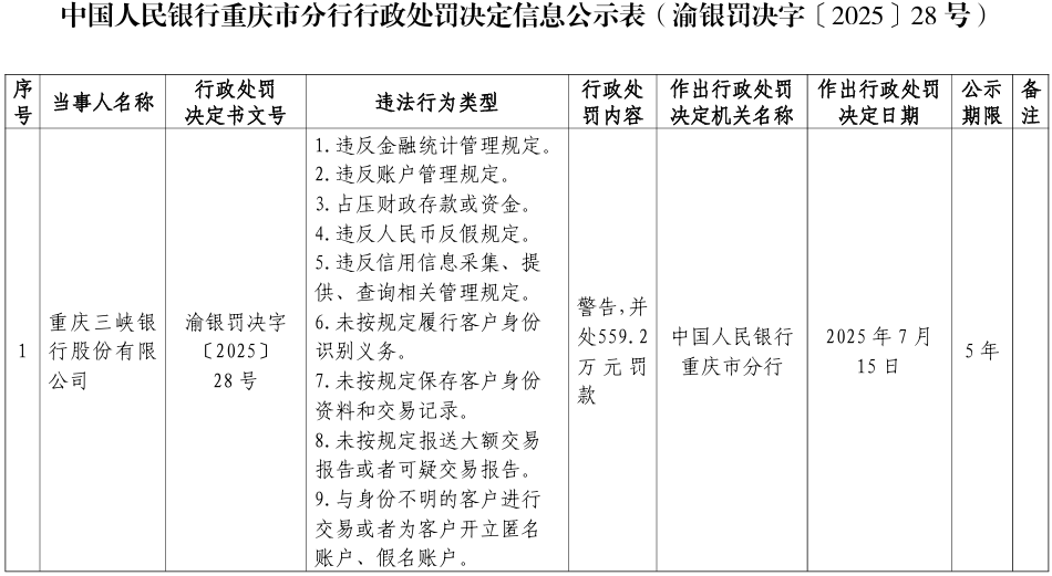
【大河财立方消息】7月21日消息,中国人民银行重庆市分行公布的行政处罚决定信息显示,因存在9项违法行为,重庆三峡银行被警告,并处559.2万元罚款。
经查,重庆三峡银行存在以下违法行为:
违反金融统计管理规定;违反账户管理规定;占压财政存款或资金;违反人民币反假规定;违反信用信息采集、提供、查询相关管理规定;未按规定履行客户身份识别义务;未按规定保存客户身份资料和交易记录;未按规定报送大额交易报告或者可疑交易报告;与身份不明的客户进行交易或者为客户开立匿名账户、假名账户。
时任该行法律合规部副总经理(主持工作)文某对未按规定报送大额交易报告或者可疑交易报告负有责任,被处1.5万元罚款;
时任该行数字金融部总经理季某对未按规定履行客户身份识别义务;未按规定报送大额交易报告或者可疑交易报告;与身份不明的客户进行交易或者为客户开立匿名账户、假名账户负有责任,被处5.5万元罚款;
时任该行理财业务部总经理耿某对未按规定履行客户身份识别义务、未按规定报送大额交易报告或者可疑交易报告负有责任,被处4.5万元罚款;
时任该行结算运营部副总经理(主持工作)任某新对未按规定履行客户身份识别义务、未按规定保存客户身份资料和交易记录负有责任,被处4.5万元罚款。
重庆三峡银行成立于1998年,是重庆市属重点国有企业。截至2024年末,资产总额3361亿元,各项存款余额2259亿元,各项贷款余额1777亿元,分支机构94个,覆盖重庆市所有区县。
责编:李文玉 | 审核:李震 | 监审:古筝
