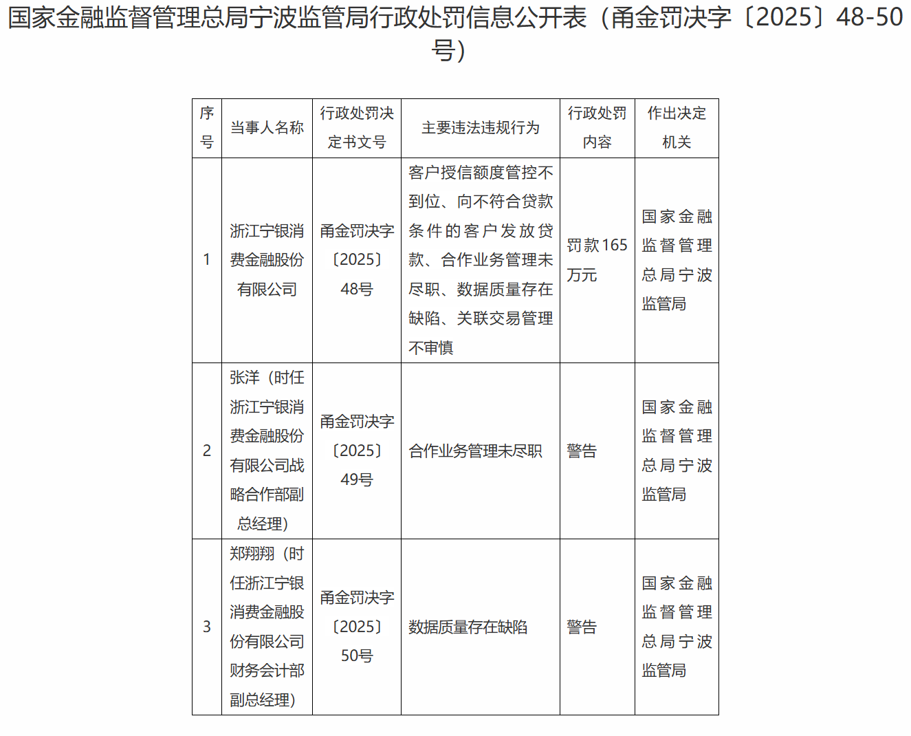
【大河财立方消息】7月12日消息,国家金融监督管理总局宁波监管局披露的行政处罚信息公开表显示,浙江宁银消费金融股份有限公司被罚165万元。
宁银消费金融主要违法违规行为包括:客户授信额度管控不到位、向不符合贷款条件的客户发放贷款、合作业务管理未尽职、数据质量存在缺陷、关联交易管理不审慎。
同时,国家金融监督管理总局宁波监管局对时任宁银消费金融战略合作部副总经理张洋、时任宁银消费金融财务会计部副总经理郑翔翔给予警告。

宁银消金前身为华融消费金融公司,注册资本36亿元,公司股东为宁波银行、合肥百货、深圳华强。其中,宁波银行持股94.17%。

责编:王时丹 | 审核:李震 | 监审:古筝