
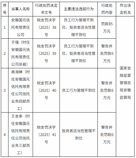
【大河财立方消息】6月17日,国家金融监督管理总局安徽监管局日前披露的行政处罚信息公开表显示,安徽国元信托有限责任公司因员工行为管理不到位、投资者适当性管理不到位,被罚85万元。
时任安徽国元信托有限责任公司总裁于强因员工行为管理不到位、投资者适当性管理不到位,受到警告并处罚款6万元。
时任安徽国元信托有限责任公司信托业务四部员工高海婵因员工行为管理不到位,受到警告并处罚款6万元。
时任安徽国元信托有限责任公司信托业务三部员工王金来因投资者适当性管理不到位,受到警告并处罚款6万元。
国家金融监督管理总局安徽监管局行政处罚信息公开表
(皖金罚决字〔2025〕38-41号)
责编:刘安琪 | 审核:李震 | 监审:古筝
