
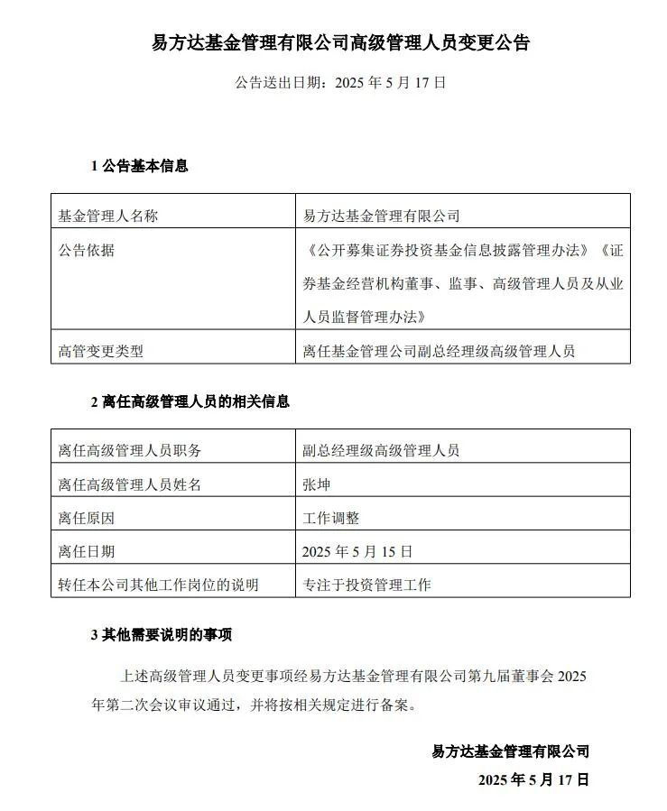
【大河财立方 记者 孙凯杰】5月16日晚,易方达基金公告称,因工作调整,张坤不再担任副总经理级高级管理人员,将专注于投资管理工作。
易方达内部人士向大河财立方记者证实,卸任后,张坤将继续坚守在基金经理岗位上,全身心投入到投资管理工作中,努力为持有人创造长期可持续回报。
四只重仓股连续持仓26个季度
资料显示,张坤自2008年清华大学研究生毕业即加入易方达基金,从事投研工作近17年,是其主动权益投研团队的核心人员。
Wind数据显示,截至5月16日,张坤在管基金总规模达到608.22亿元,是全市场管理主动权益基金规模最大的基金经理;其管理的易方达蓝筹精选规模为389.08亿元,同样是全市场规模最大的主动权益基金。
张坤的投资是高质量价值风格,追求高安全边际和持续稳定的成长性。“我愿意跟生意模式很好、竞争力很强的企业非常长期地一起走下去,我愿意陪他们走很多年,可能五年、十年或者二十年。另外,我愿意比较重点地持有一些行业和企业,一定要优中选优。”张坤在一次公开访谈中曾表示。
这样的长期坚守,从张坤的持仓中可窥见一斑。以易方达蓝筹精选混合为例,自2018年9月5日该产品成立起,张坤即上任基金经理,从最新的一季报来看,该基金的前十大重仓中,腾讯控股、贵州茅台、五粮液、泸州老窖4只股票,在其任期的全部26个季度中均位列重仓股行列。从年报数据来看,2022—2024年,该基金的换手率分别为35%、29%、49%,持仓较为稳定。
持续分享投资理念
作为知名基金经理,张坤坚持在定期报告中分享自己的投资理念。
在张坤所管理在最新披露的基金一季报中,张坤表示,将专注于寻找具备优秀商业模式、竞争力和定价能力突出、行业空间广阔且资本分配对股东友好的公司。他认为,这些公司能在加深护城河的同时,远期为股东创造出显著更多的自由现金流。“我们希望在自己的能力圈内,发现并持有少数这样的公司,来分享这些公司的经营收益。”
自2012年9月担任基金经理以来,以张坤历任公募基金的规模加权平均收益率计算,截至2025年3月31日,张坤个人业绩的累计收益率为298.80%、年化收益率为11.69%,大幅超越沪深300指数同期收益率。
截至3月31日,张坤管理的易方达优质精选混合、易方达亚洲精选股票、易方达蓝筹精选混合自其任职以来累计收益率分别为425.50%、37.40%、89.26%,而同期业绩比较基准收益率分别为91.57%、29.31%、15.38%。
行业新趋势:基金经理“高管”卸任管理职务,专注投资
过去,“投而优则仕”是公募基金行业激励优秀投研人才的一种方式。而近年来,市场却出现了一股反向潮流,不少投研出身的高管选择主动“减负”、不再兼任管理职务,将更多时间精力集中投入到基金管理中。
据统计,自2024年以来,已有多家基金公司高管级别的基金经理放弃管理职务,回归基金经理岗位。其中包括嘉实基金机构首席投资官郭杰,贝莱德基金副总经理、首席投资官陆文杰,万家基金副总经理黄海、乔亮,安信基金副总经理张翼飞,信达澳亚基金副总经理冯明远,诺安基金副总经理杨谷,睿远基金总经理陈光明等。
经过多年发展,专业投资能力对公募基金行业的重要性日益凸显。业内人士认为,高管级别的基金经理本就是公司的核心投研力量,其专业能力对公司的发展至关重要,如今他们更专注地投入投资研究之中,有助于公司投研能力提升。同时,他们更纯粹聚焦投资管理的态度和行为,也为行业树立了榜样。
责编:史健 | 审校:李金雨 | 审核:李震 | 监审:古筝
