
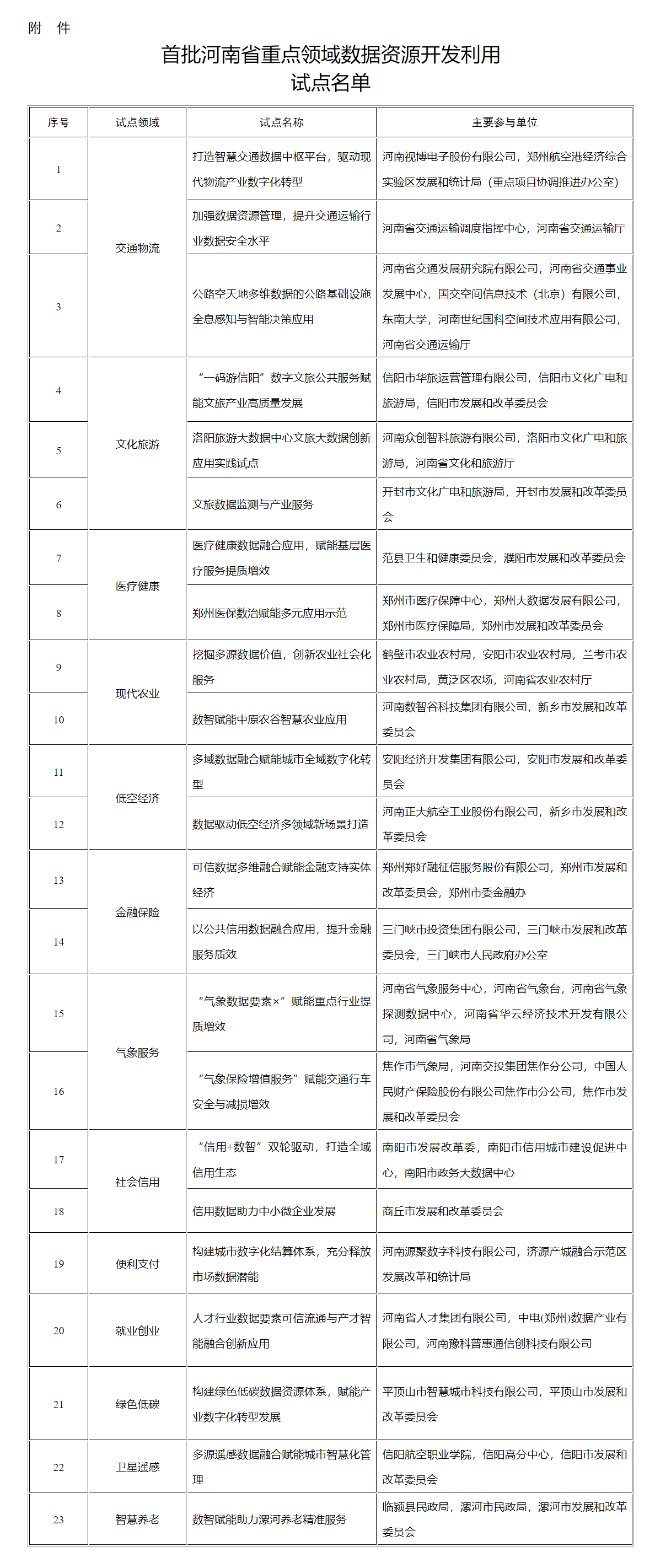
【大河财立方 见习记者 李雯雯】加快探索数据要素应用新模式,充分释放数据要素价值。5月16日,大河财立方记者获悉,河南省发展和改革委员会近日发布了《关于印发首批河南省重点领域数据资源开发利用试点名单的通知》(以下简称《通知》),选取了交通物流、文化旅游、医疗健康、现代农业、低空经济等13个重点领域的23个数据资源开发利用试点,包括多元遥感数据融合赋能城市智慧化管理、“气象数据要素×”赋能重点行业提质增效、信用数据助力中小微企业发展等项目。
如“公路空天地多维数据的公路基础设施全息感知与智能决策应用”试点,聚焦公路行业数据,通过对空天地一体化快速感知关键技术研究及应用的研发,促进北斗导航卫星、遥感卫星、无人机技术与智能交通建设的深度融合,构建公路“智慧大脑”,全面提升公路快速感知、科学管理养护和公众出行服务的智慧化程度。
河南省数据局相关负责人接受大河财立方记者采访时表示,此次试点工作聚焦当前数据资源开发利用的痛点、堵点,采取“试点领域+试点任务”相结合的方式,鼓励有条件的地方和行业先行先试,大力推进改革创新,探索突破路径,打造一批数据融合应用的标杆项目,形成可复制可推广的经验做法,推进全省数据资源的管理体系构建和深度开发利用。
该负责人介绍,试点工作围绕四大重点任务展开。在健全数据资源管理制度方面,聚焦公共数据确权授权与企业数据权益保障,加快突破制度体系瓶颈,探索建立科学规范的数据资源管理制度和管理机制,推进数据资源整合与共享。
在推进数据资源体系建设上,强化对本领域或辖区数据资源的梳理,鼓励重点行业企业搭建集数据引接、汇聚、治理、应用于一体的综合平台,构建统一目录和资源体系,为数据登记管理、融合应用等提供基础支撑。
在推动数据融合开发利用过程中,支持有关企事业单位探索建设和运营数据空间,营造安全可信的数据共享流通环境,融合公共数据与企业数据等多元资源,开发高质量数据产品和服务,激活数据市场活力。
此外,试点还将积极探索公共数据产品、服务价格形成和收益分配模式,激励数源单位持续提供高质量公共数据资源。鼓励和引导不同企业基于市场规则,探索企业数据资源价值化和收益分配机制。
据了解,河南省数据局将会同有关部门加强对试点建设应用过程、效果的监测评估,适时总结推广试点经验做法,对于成效显著、带动作用强的试点项目,将在数据领域典型案例集、国家级及省级重点项目申报、政策资金等方面给予优先支持。
责编:陶纪燕 | 审校:李金雨 | 审核:李震 | 监审:古筝
