
【大河财立方消息】4月28日,国家发展改革委办公厅印发《绿色低碳先进技术示范项目清单(第二批)》的通知。
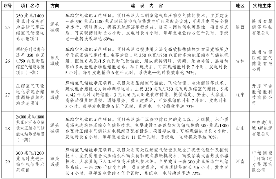
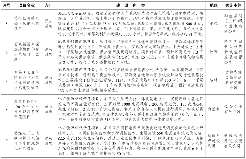
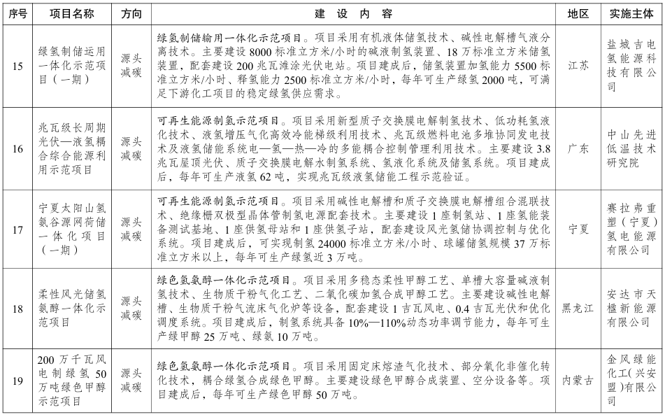
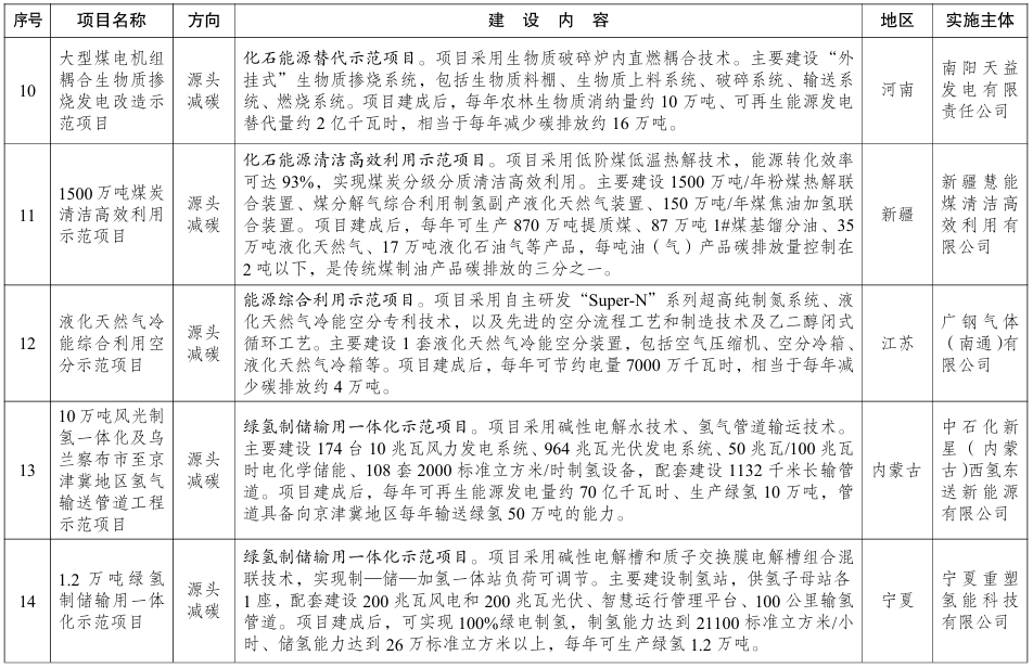
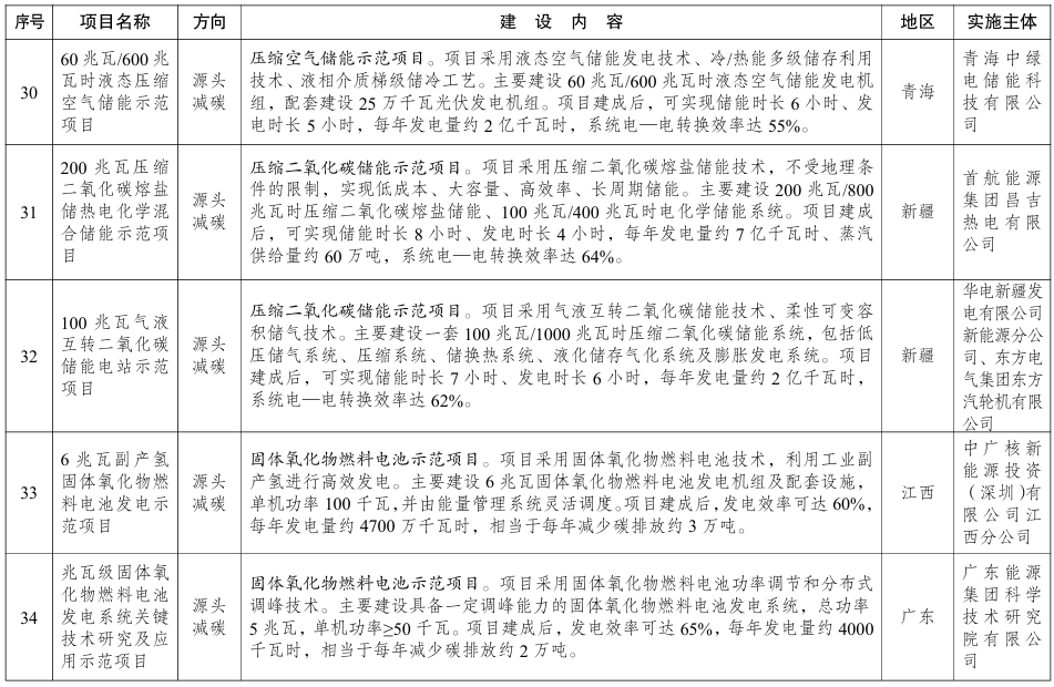
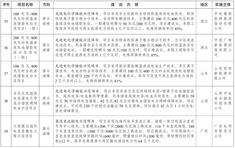
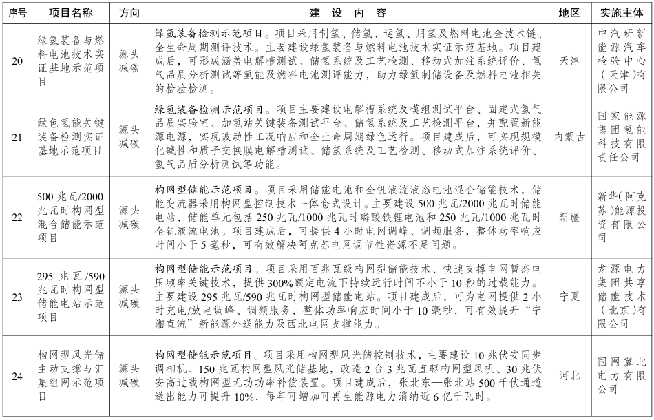
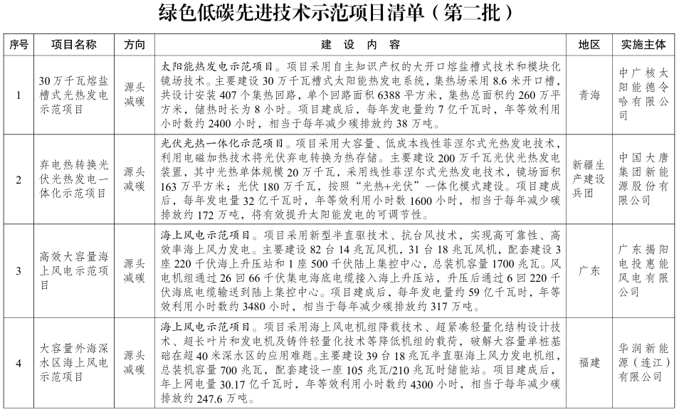
清单显示,中广核太阳能德令哈有限公司实施的30万千瓦熔盐槽式光热发电示范项目、中国大唐集团新能源股份有限公司实施的弃电热转换光伏光热发电一体化示范项目等101个项目入选。
国家发展改革委要求,各有关部门和各地区发展改革委要指导项目单位扎实做好用地审批、规划许可、节能审查、环境影响评价等工作,引导金融机构加大融资支持力度,鼓励社会资本以多种形式参与示范项目建设。国家发展改革委将统筹利用现有中央预算内投资渠道,积极支持符合条件的示范项目建设。各地区要通过各类资金渠道,对符合条件的项目予以支持。
各地区发展改革委要持续跟踪调度示范项目建设进展,按期保质完成建设任务。对于建设进展缓慢、成效不及预期的项目,要加强督促指导帮扶,整改后仍未达到要求的,调整退出清单。
根据国家发展改革委调度和核查,将第一批示范项目清单中的第19项“基于纯氢燃气轮机创新的‘电—氢—电’新模式实证示范项目”(实施主体:国家电投集团北京重燃能源科技发展有限公司、内蒙古霍煤鸿骏铝电有限责任公司)退出绿色低碳先进技术示范工程。
附绿色低碳先进技术示范项目清单(部分):
责编:刘安琪 | 审核:李震 | 监审:古筝
