
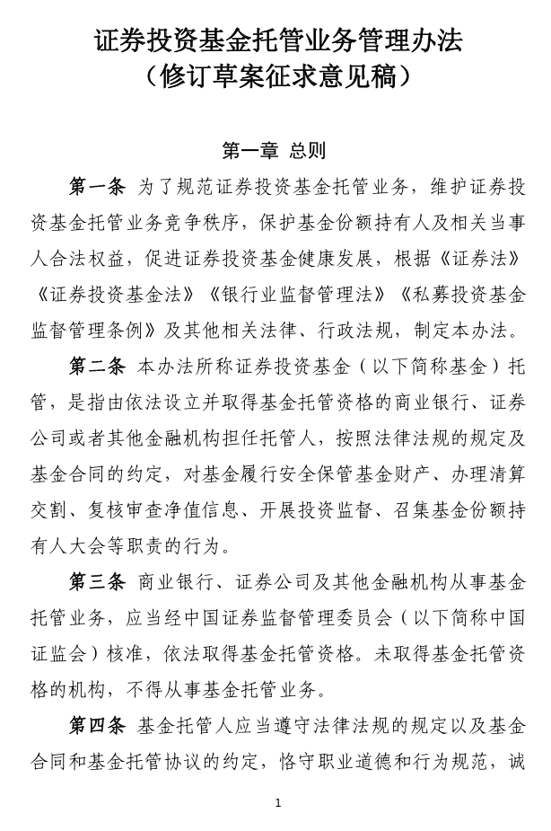
【大河财立方消息】4月3日,证监会发布通知,就《证券投资基金托管业务管理办法(修订草案征求意见稿)》公开征求意见。
据了解,本次修订包括:
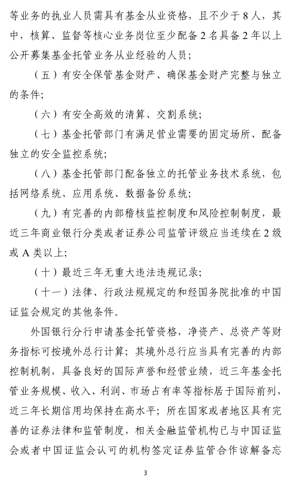
强化合规风控能力要求。根据相关规定,证券公司评级为A类或者商业银行评级为2级以上的,表明相关机构合规与风控体系相对完善,能够满足开展相关业务的基本标准。为此,要求申请人最近三年监管评级在2级或A类以上。另一方面,提高净资产要求,强化风险承受能力,要求商业银行净资产不低于500亿元人民币,证券公司及其他金融机构净资产不低于300亿元人民币。
完善取消资格的情形。在《办法》第52条规定的可以取消基金托管资格情形中,增加“未实质开展基金托管业务,取得业务许可证满2年后,连续36个月月均基金托管资产规模低于50亿元人民币”的情形。
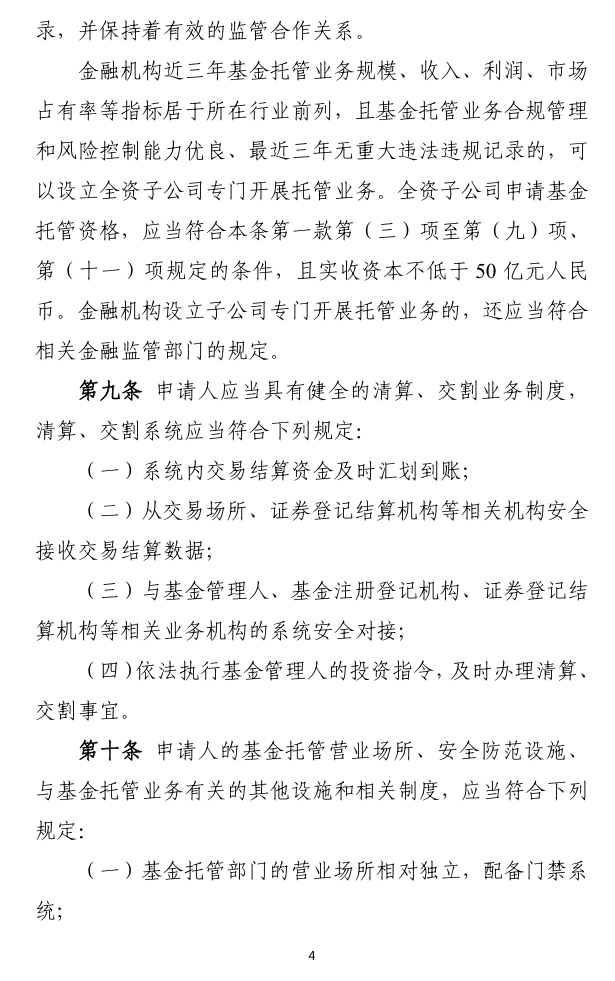
允许优质托管机构设立全资子公司专门从事托管业务。《办法》第8条增加一款,明确金融机构近三年基金托管业务规模、收入、利润、市场占有率等指标居于所在行业前列,且基金托管业务合规管理和风险控制能力优良、最近三年无重大违法违规记录的,可以设立全资子公司专门开展托管业务。全资子公司申请基金托管资格,须符合的条件与其他申请人总体一致,同时考虑托管子公司实际,将实收资本标准降低至50亿元人民币。金融机构设立子公司专门开展托管业务的,还应当符合相关金融监管部门的规定。
强化母公司职责。考虑到对子公司申请基金托管资格的实收资本要求适当降低,明确金融机构应当根据子公司托管规模,建立相应的资金支持机制(第16条);托管子公司承担市场结算参与人职责的,金融机构应当为其提供支持,协助子公司落实交收责任,避免子公司发生交收违约(第18条)。
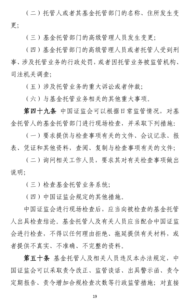
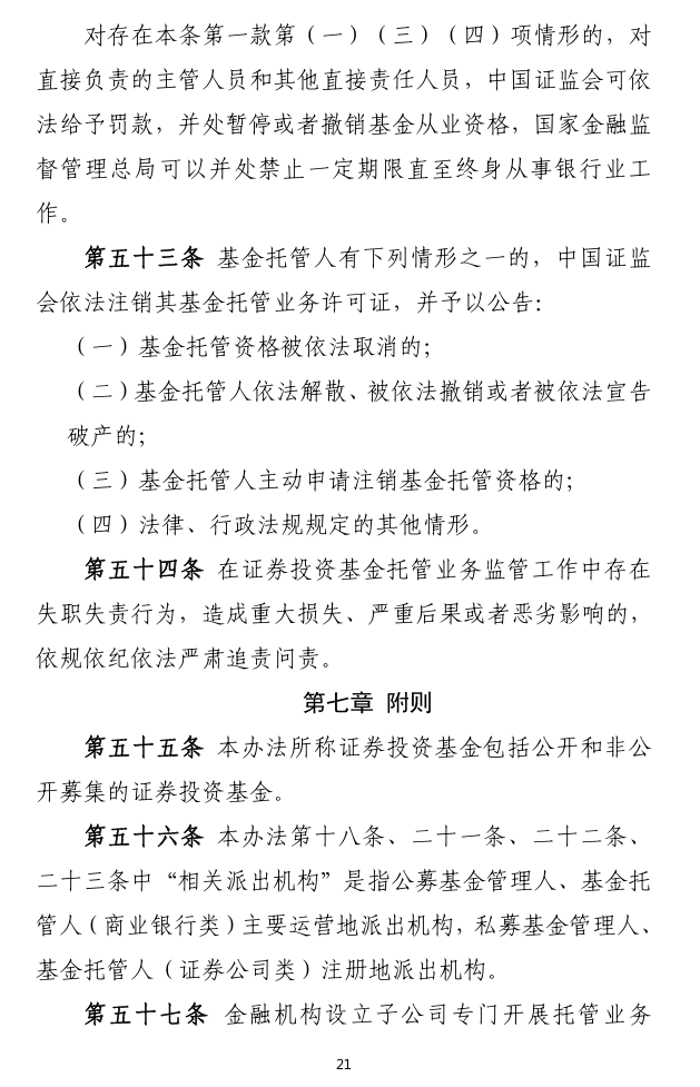
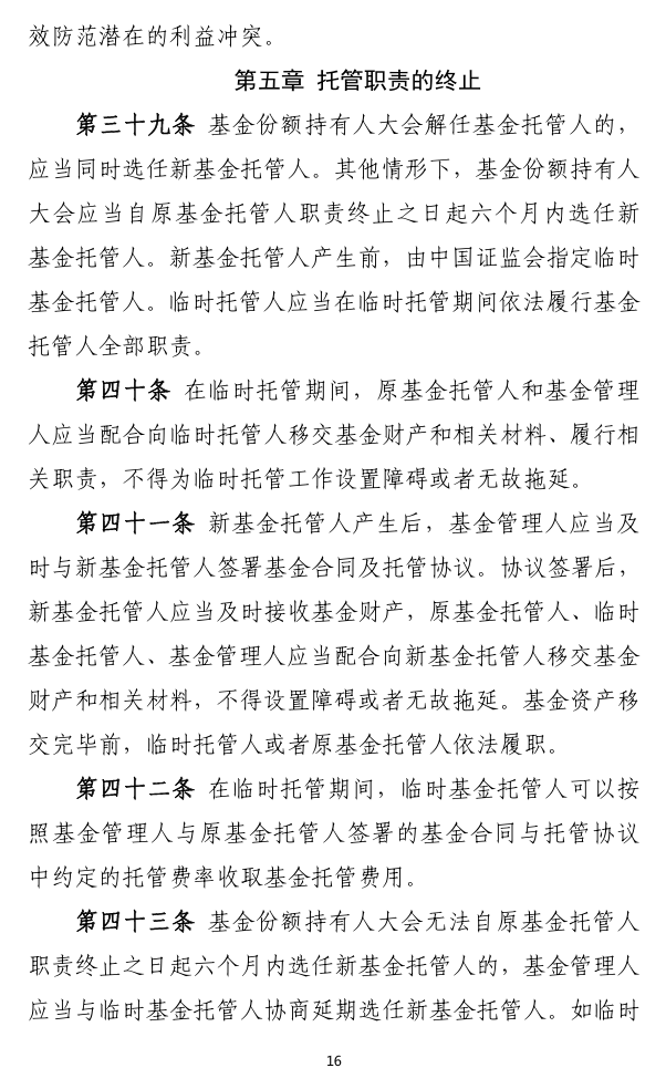
责编:陈玉尧 | 审核:李震 | 监审:万军伟
